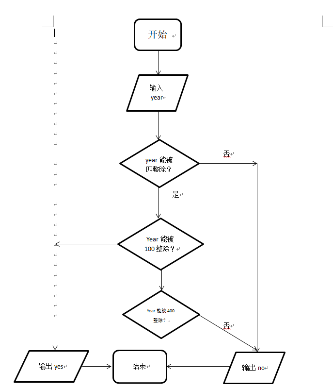
闰年的判定

#include<stdio.h>

int main(){

       int year;

       scanf(%d",&year);

      if(year % 4 != 0){

          printf("No");

      } else if (year % 100 != 0) {

          printf("Yes");

      } else if (year % 400 != 0) {

          printf("No");

      } else {

          printf("Yes");

      }

      return 0;

}

 

posted @ 2019-03-10 16:51  夏可  阅读(162)  评论(0)    收藏  举报