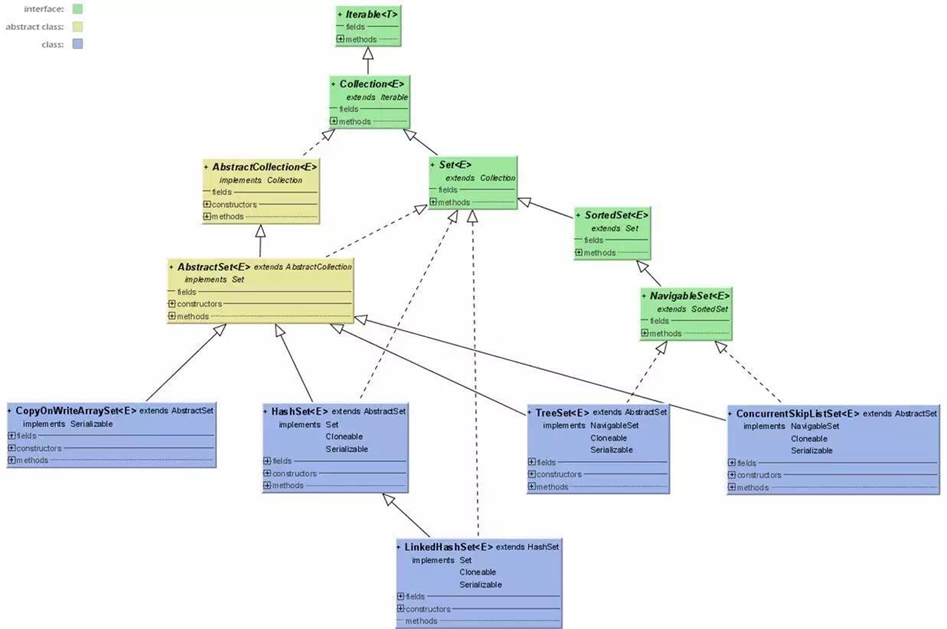
Set集合概念了解
Set:注重独一无二的性质,该体系集合用于存储无序(存入和取出的顺序并不一定相同)元素,值不能重复,对象的相等性本质是对象hashCode值(Java中根据对象的内存地址计算出的此序号)判断的,如果想要让两个不同的对象视为相等的,就必须覆盖Object的hashCode方法和equals方法。

HashSet(Hash表)
哈希表存放的是哈希值,HashSet存储元素的顺序并不是按照存入时的顺序,而是按照哈希值来存的所以取数据也是按照哈希值取得。元素的哈希值时通过元素的hashcode方法来获取的,HashSet 首先判断两个元素的哈希值,如果哈希值一样,接着会比较 equals 方法 如果 equls 结果为 true ,HashSet 就视为同一个元素。如果 equals 为 false 就不是 同一个元素。
哈希值相同 equals 为 false 的元素是怎么存储呢,就是在同样的哈希值下顺延(可以认为哈希值相 同的元素放在一个哈希桶中)。也就是哈希一样的存一列。如图 左表示 hashCode 值不相同的情 况;图 右 表示 hashCode 值相同,但 equals 不相同的情况。
HashSet 通过 hashCode 值来确定元素在内存中的位置。一个 hashCode 位置上可以存放多个元素。

TreeSet(二叉树)
1、TreeSet()是使用二叉树的原理对新add()的对象按照指定的顺序排序(升序、降序)每增加一个对象都会进行排序,将对象插入的二叉树指定的位置。
2、Integer和String对象都可以进行默认的TreeSet排序,而自定义类的对象时不可以的,自己定义的类必须实现Comparable 接口
并且覆写相应的 compareTo()函数,才可以正常使 用。
3. 在覆写 compare()函数时,要返回相应的值才能使 TreeSet 按照一定的规则来排序
4. 比较此对象与指定对象的顺序。如果该对象小于、等于或大于指定对象,则分别返回负整 数、零或正整数。
LinkHashSet(HashSet+LinkedHashMap)
对于 LinkedHashSet 而 言 , 它 继 承 与 HashSet 、 又 基 于 LinkedHashMap 来 实 现 的 。 LinkedHashSet 底层使用 LinkedHashMap 来保存所有元素,它继承与 HashSet,其所有的方法 操作上又与 HashSet 相同,因此 LinkedHashSet 的实现上非常简单,只提供了四个构造方法,并 通过传递一个标识参数,调用父类的构造器,底层构造一个 LinkedHashMap 来实现,在相关操 作上与父类 HashSet 的操作相同,直接调用父类 HashSet 的方法即可。

 
                
            
         
         浙公网安备 33010602011771号
浙公网安备 33010602011771号