List集合概念介绍
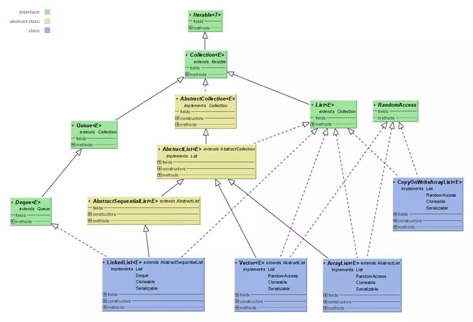
List是有序的Collection。三大实现类:ArrayList,Vector、LinkedList。

ArrayList(数组)
ArrayList是最常用的List实现类,内部通过数组实现,它允许对元素进行快速的随机访问,数组的缺点就是每一个元素之间不能有间隔,当数组的大小不满足时需要进行扩容,就要将已经有的数组的数据复制到新的存储空间中。当ArrayList的中间位置插入或者删除元素时,需要对数组进行复制,移动,代价比较高。因此他适合遍历不适合插入和删除。
Vector(数组实现、线程同步)
Vector是数组实现的,不同的是它支持线程的同步,即某一时刻只有一个线程能够写Vector,避免多线程同时写入引起的的不一致,但是实现线程同步花费很高,访问它比访问ArrayList慢。
LinkList(链表)
LinkedList是用链表实现存储数据,很适合数据的动态插入和删除,随机访问和遍历速度比较慢,另外,他还提供了List接口中没有定义的方法,专门用来操作表头和表尾元素,可以当作堆栈,队列和双向队列使用。

浙公网安备 33010602011771号