本宏电子国网单相表方案分享|基于钜泉的HT6015和HT7017原理图和BOM
钜泉单相计量系列出货量超过2亿颗,国网单相市场份额30%,主要型号有ATT7053D,ATT7053C,HT7017,HT7017C,ATT7053D/ATT7053C/HT7017C。
钜泉Arm系列MCU系列出货量超过1亿颗,国网单相主控份额40%,三相主控份额60%,主要型号有:钜泉128KFlash系列MCU:HT6015(LQFP80)、HT6017(LQFP64)、HT6019(LQFP48);钜泉256KFlash系列M0内核MCU:HT6023(LQFP100),HT6025(LQFP80),HT6025B(LQFP80),HT6027(LQFP64),HT6027B(LQFP64),HT6029B(LQFP48);钜泉512KFlash系列M0内核MCU:HT6031(LQFP128),HT6033(LQFP100),HT6035(LQFP80),HT6037(LQFP64),HT6039B(LQFP48);钜泉512KFlash系列M3内核MCU:HT6333(LQFP100),HT6335(LQFP80),HT6337(LQFP64),HT6337B(LQFP64),HT6339B(LQFP48);钜泉1MByteFlash系列M4内核MCU:HT6553T(LQFP100),HT6557T(LQFP64),HT6555(LQFP80)
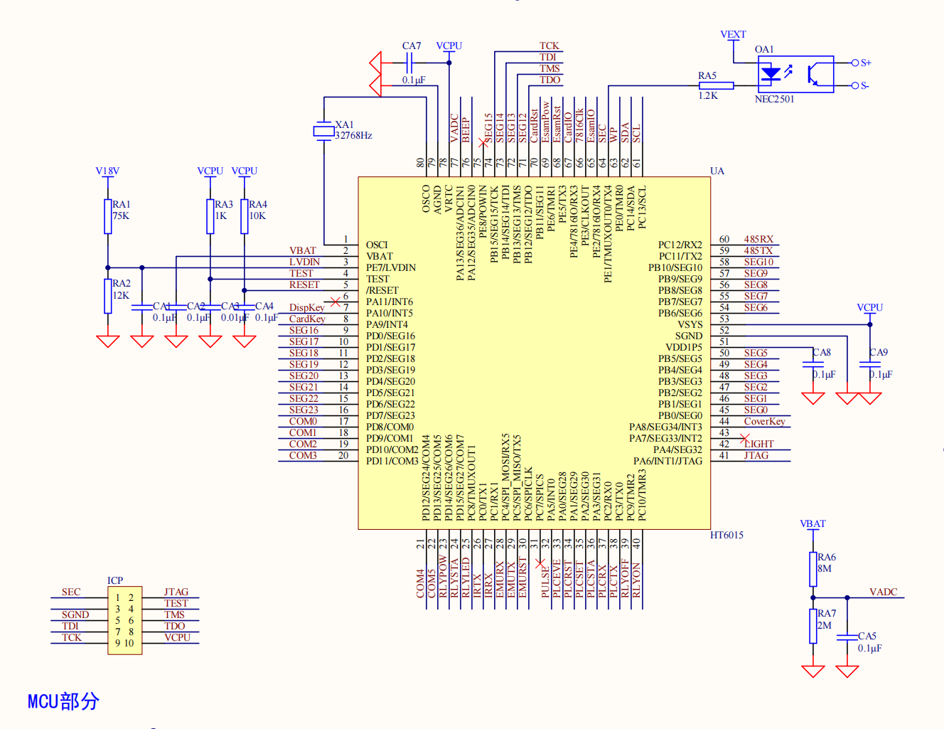
基于钜泉的HT6015和HT7017原理图



基于钜泉的HT6015和HT7017的国网单相表BOM表

钜泉授权代理商:本宏电子科技l80一2530一0327

浙公网安备 33010602011771号