简单闪烁灯制作
一、查询资料
1、学习三极管基本工作原理
重点:三极管的放大特性,Ib与Ic的关系
参考:
三极管的工作原理(详细、通俗易懂、图文并茂)http://www.360doc.com/content/17/1210/17/7156412_711851956.shtml
2、学习双稳态多谐振荡器原理
重点:掌握两个三极管的周期性状态变化
参考资料:
https://blog.csdn.net/weixin_39873191/article/details/109957253
3、完成闪灯电路板的设计和制作
重点:
a、学习使用立创EDA软件设计电路板(参考这个电路:闪烁灯 - 立创EDA )
注意:此电路图有错,看看即可!
b、下单让工厂生产加工电路板
c、电路板焊接及调试
注意:理论学习不需要特别深入,能大致理解双稳态多谐振荡器原理即可。
二、实践操作
焊接要求:

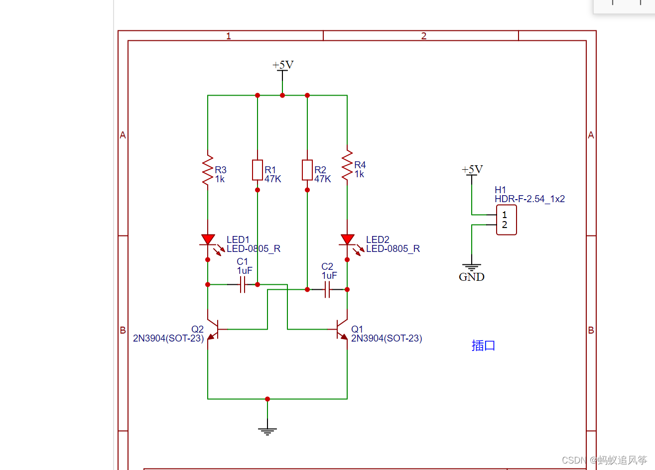
实际电路及原理图:




以上两图基于
https://lceda.cn/JCF1314/lian-xi-gong-cheng
注意要点:
大家画电路图注意三点:
1、R3、R4换成0603封装的电阻
2、导线与焊盘,导线与导线之间的距离,尽量大一些(和线宽差不多)
3、LED1、LED2最好换成0805封装的LED,好焊一些。原图这种插脚LED不耐高温很容易焊坏

浙公网安备 33010602011771号