国产化板卡设计原理图:2288-基于FMC接口的JFM7K325T PCIeX4 3U VPX接口卡
基于FMC接口的JFM7K325T PCIeX4 3U VPX接口卡
一、板卡概述
标准VPX 3U板卡, 基于JFM7K325T 芯片,pin_to_pin兼容FPGAXC7K410T-2FFG900 ,支持PCIeX8、64bit DDR3容量2GByte,HPC的FMC连接器,板卡支持各种接口输入,软件支持windows,Linux驱动。可应用于高性能计算,频域算法,如与FFT的加速等;配合AD,DA FMC子卡,实现高速数据采集,回放。

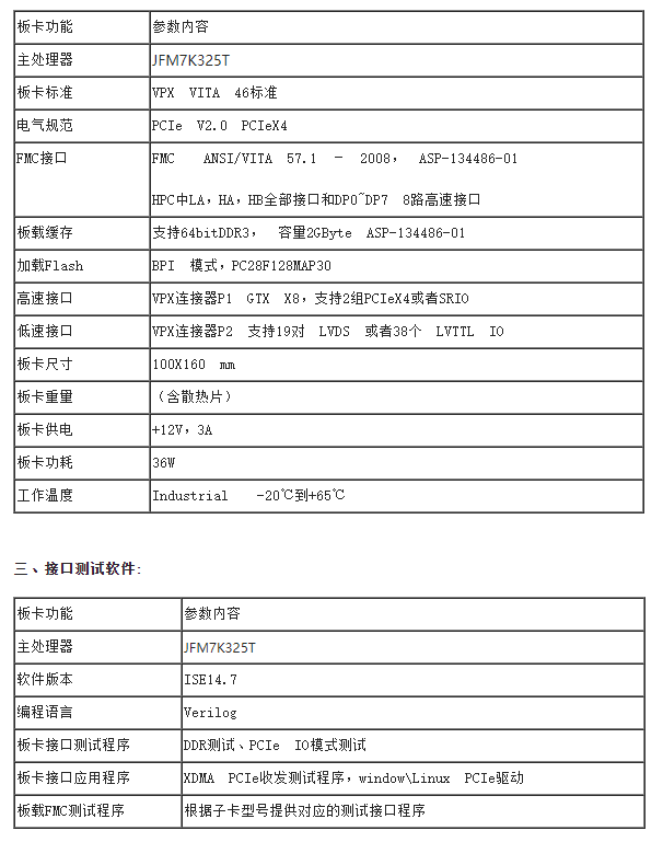
二、功能和技术指标:

四、应用领域
数据采集IO卡,软件无线电处理平台

标签: 3U VPX , FMC子卡 , JFM7K325T板卡 , 软件无线电处理平台 , 数据采集IO卡

浙公网安备 33010602011771号