实时分析平台设计方案:924-6U CPCI振动数据DSP实时分析平台

 

 

一、产品概述

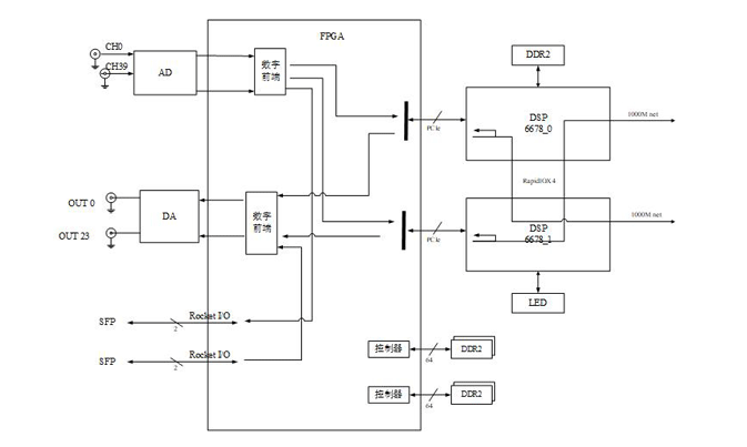
      基于CPCI结构完成40路AD输入,30路DA输出的信号处理平台,处理平台采用双DSP+FPGA的结构,DSP采用TI公司新一代DSP TMS320C6678,FPGA采用Xilinx V5 5VLX110T-1FF1136芯片,设计尽量采用工业级芯片。该方案描述了技术要求,硬件设计、软件设计方案。提出任务的质量保证与控制要求、验收与交付要求。

    1、标准6U cPCI 板卡结构。

    2 采用双DSP,TMS320C6678,实现各8核,1.25GMHz的快速数据处理。

    3、采用FPGA实现AD,DA数据收发,并与DSP进行传输。

    4、DA: 不少于30路,±10V,16位,建立时间约0.01mS;

    5、AD:不少于40通道,±10V, 16位,采样速率8kHz;

    6、开发工具CCS:用户在此开发工具上可使用标准的C(或C++)对于全部资源进行操作和信号处理(DSP)等

    7、工作环境:工业级应用

二、处理板硬件

 

 

 

 

 

三、底层软件开发

3.1 DSP底层程序设计

      DSP 程序采用CCS4.0以上版本进行编译,程序包括几部分:

    A、DDR2驱动

实现DDR2的寄存器访问和设置,配置DDR2的接口参数,实现数据的访问,同时测试DDR2的空间是否有误码数据,全部空间进行测试。

    B、 Flash驱动

实现Flash空间的擦除,写数。此部分还包括EMIF接口的配置。

    C、 Boot引导程序,实现DSP程序的二次加载,实现简单程序的加载成功。

    D、 RapidIO驱动,实现两个DSP之间的RapidIO收发数据,分别做主从,采用DMA和中断方式,实现两路数据的交互。

    E、 多核工作,实现8核CPU的共享内存,并把数据分别传送给8个CPU同时处理。

    F、 PCIe 驱动,PCIe驱动要结合FPGA程序进行调试,DSP端实现PCIe的DMA ,中断传输,能正确读FPGA中的FIFO和寄存器数据,能正确写FPGA中的FIFO和寄存器数据。

    G、 以太网程序,DSP通过以太网接口,利用TI的测试例子程序,实现数据的回环测试,保证硬件链接可靠。

3.2 FPGA 程序设计

 FPGA程序主要包含:

    A、 AD,DA参数的配置,通过SPI接口配置寄存器参数,实现AD、DA工作在合理的状态

    B、DDR2的控制和访问,FPGA实现DDR2芯片的控制,数据的读写,实现AD,DA通道数据的缓存。

    C、 PCIe接口,PCIe接口与DSP互联,实现X2模式访问,可以实现AD,DA数据的交互,寄存器的访问,实现DMA和中断方式。

    D、光纤驱动,实现四路的光纤采用RocketIO协议实现数据的收发。

3.3 应用测试程序

  应用测试程序主要测试数据流如下:

  (1) 40路AD,进入FPGA,通过PCIe同时进入两个DSP,做简单的缓存,通过RapidIO进入另外一个DSP,并通过网络发送到客户端进入PC机,缓存显示。

    (2)  AD 数据通过光纤SFP 发送出,并回环进入到另外两个SFP,并通过DA输出。

  (3) 在DSP中的AD数据,同时通过PCIe发送到FPGA,通过DA输出。

  (4) 在该数据流中,AD的数据复用后分成3个通道分别进入到两个DSP和光纤。

  (5) 两个DSP,和光纤过来的数据,进行三选一,同时给24路DA。

 

  (6)FPGA上的DDR2 主要做备份,可能在FPGA中做预处理的时候要用上,在模块测试中已经完成。

 

 

四、基于Labview的监客户端软件开发

 

4.1 软件界面

 

 

 

图 实时监控界面

 

 

 

 图 多通道示波器界面
4.2程序框图整体设计

 

 

 

图上位机程序框图
4.3 收发数据
    (1)发送数据:运行上位机程序,右击“波形信号选择”按钮,选择后,波形图对应的字符串显示控件会显示发送的信号名称,点击“发送按钮”即可向下位机发送数据;如果想停止发送可点击“停止发送”按钮。如在“波形信号选择W1”的下拉菜单中选择控制信号->全部频率->作动器5,则波形图表1的字符串显示控件如图20所示

 

 

图 发送数据时选择信号的显示
    (2)接收数据:想查看波形,需在运行后点击对应的“开启实时监控”按钮,使之处于“开”状态;想保存波形数据,需在运行后点击“开始记录”,并点击对应的“是否保存”按钮,使之处于“是”状态,如果想停止监控,点击“停止记录”按钮。

 

 

 

 
posted @ 2024-04-24 09:45  太速科技  阅读(57)  评论(0)    收藏  举报