PCIe数据卡设计资料第611篇-基于VU9P的双路5Gsps AD 双路6Gsps DA PCIe数据卡

一、板卡概述
基于XCVU9P的5Gsps AD DA收发PCIe板卡。该板卡要求符合PCIe 3.0标准,包含一片XCVU9P-2FLGA2014I、2组64-bit/8GB DDR4、2路高速AD, 2路高速DA,支持外触发,外时钟。板卡工作温度范围0到60℃,板卡设计加工包含散热装置,支持服务器风冷散热。软件包括接口测试软件,支持甲方应用开发。
二、硬件组成
2.1 板卡逻硬件图如图所示:

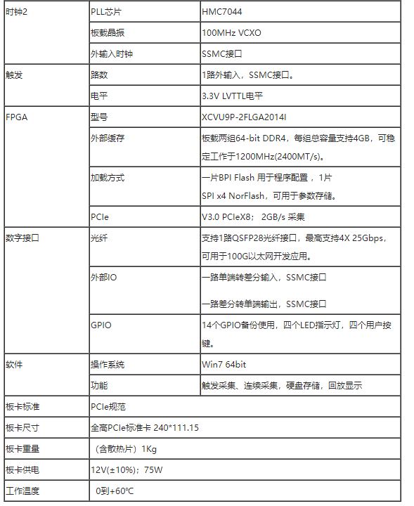
2.2功能指标


三、软件内容
● FPGA软件开发工具Vivado2018.3 , Verilog语言开发;
● 接口软件内容包括如下:
● 板卡硬件测试;
● Flash加载测试代码;
● DDR4测试代码,两组同时工作、单独工作;
● AD、DA、时钟配置及采集接口程序测试(DA的Jesd204B IP使用Xilinx默认版本);
● PCIe3.0 x8模式XDMA测试,包含FPGA代码,在 Linux系统的PC机下的驱动;
● 触发信号测试代码;
● 其它GPIO测试代码。
以上程序提供测试用例,测试方法,测试报告及使用说明书
(备注:甲方提供软件测试验收的服务器,以保证后续使用的兼容性)
AD DA收发卡 , PCIe板卡 , PCIe收发卡 , VU9P板卡 , 高速AD板卡

浙公网安备 33010602011771号