信号测试仪设计方案:476-便携式8路高频电压电流信号测试仪
一、平台简介
便携式手提8路高频电压电流信号测试仪,以FPGA AD卡和X86主板为基础,构建便携式的手提设备。
FPGA AD卡是以Kintex-7XC7K325T PCIeX4的AD卡,支持8路24bit AD采集。
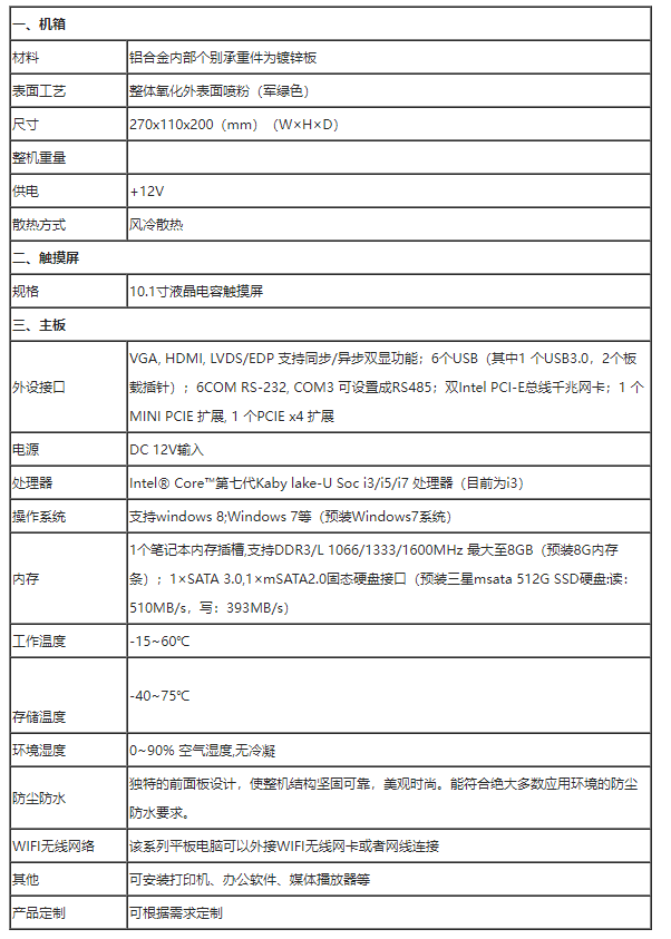
平台默认操作系统为win7 64位系统;具备丰富的外设接口,如VGA、HDMI、千兆网口、USB2.0/3.0以及方便的JTAG调试口;平台存储为8G内存、256G固态硬盘,具备高速数据读写能力,可满足大多数应用场景。屏幕为触摸显示屏。
二、配置详细说明:

三、电压电流AD采集卡
一款高频带峰值与频率测量电压或电流信号的 8 路采集模块,采用高速隔离器件实现每通道 信号之间的隔离,测量波形信号的频率、有效值、峰值、峰峰值、脉宽、占空比、平均值参数,带一组波 形采样数据输出,方便做波形分析使用;具有 FFT 运算有效值功能、具有波形的交流分量与直流分量提取 测量功能。本产品具有特点以下:
● 8 路之间采用线性光耦相互隔离,交直流通用测量,可分别提取信号中的交流与直流有效值分量;
● 九种采样率可调,最高 150K 采样率,具有一组 1024 个采样点波形记录输出;
● 具有均方根与 FFT 有效值计算测量功能,测量频率最大 75kHz;
● 具有同步采样功能,采样速度可调(即可调采样点数);
● 具有最大峰值保持、最大有效值保持、最大脉宽保存记录功能;
● 可靠性高,8 路通道之间相互隔离,电源、通讯与被测端全隔离,耐压大于 2500V;
● 具有硬件拔码开关设置地址与波特率和软件设置两种方式可选;
四、性能指标
● 精度等级:0.5%
● 频率精度:<1khz 时误差 0.01Hz,1kHz-10kHZ 时误差<0.1Hz,10kHz 以上误差<0.5Hz;
● 电流量程:1mA、5mA、20mA、50mA、100mA、200mA、500mA、1A、2A、5A、10A 等;
● 电压量程:75mV、1V、5V、10V、30V、60V、100V、250V、400V 等可订制;
● 输入阻抗:电压通道大于 1MΩ;电流通道取样电压小于 0.1V;
● 过载能力:1.2 倍量程可持续且可测量;瞬间(<50mS)电流 5 倍,电压 1.5 倍量程不损坏;
● 频率响应:0-50kHz 准确测量信号的有效值;
● 频率测量:最小 2Hz(采样率 2k),最大可测量到 75kHz(采样率 150k);
● 采 样 率:1k、2k、4k、5k、10k、20k、40k、50k、100k、150kbps;
● 更新时间:根据采样点有效值更新时间 50ksps 采样率约 200ms,2ksps 采样率约 500ms;
● 隔离耐压:>2500V DC;雷击浪涌:2kV;
浙公网安备 33010602011771号