GPS无法定位怎么破?先排查这4种情况
社群又有新朋友着急来问:
我的GPS无法定位啊,怎么破?…
做开发哪有不踩坑的,你并不孤独。
本文特别分享无法定位最常见的四种情况,希望能帮到有类似定位应用项目的朋友们,更快地排查出问题所在。
一、在室内做GPS定位
为什么开发板不能在室内使用GPS定位?
为什么手机可以定位,模块无法定位呢?
——这究竟是为什么呢?
很多开发者在测试GPS的时候,总是发觉无法定位,甚至无法搜星。
经过技术支持的解答才明白:
只有戒掉懒癌,去室外测试,才能有良好的效果。
究其原因,还是GPS的原理所致:
以最简单的几何来说,两点确定一条线,三个点确定一个面。那么逆推一下,就是三个点确定一个位置(基站定位的原理);四个点确定精确位置(含高程)。

导航卫星不断地向地球发射导航电文(卫星的速度、角速度、空间相对位置等信息),GPS芯片收到不同卫星的数据后,进行解算,就能得到当前接收器在地球的绝对位置了。
根据三点定位的原理:
同时使用3颗卫星,可以实现2D FIX(不含高程);只有同时使用4颗或以上的卫星,才能实现3D FIX(含高程)。
不过凡事都有例外:
如果开发者在飘窗进行测试,会搜到卫星,甚至超过4颗,但是仍然无法定位。
这是为什么呢?
这是因为GPS天线的“可视角”有限,而这片星域的卫星角度相距太近,间隔太小,无法精确解算,故此无法实现定位。
GPS卫星运行在距地36000KM的轨道上,信号强度相当弱。GPS卫星的功率有多大?
GPS的民用C/A码从卫星发出来的时候信号只有27W左右,达到地球的时候在-158.5dBW以上。
用对数形式表示可能不直观,换算成十进制:
——等于将近0.0000000000000001W
相当相当小。所以,只有室外开阔的、无遮挡、晴好的地方,才能搜到更多的卫星,SNR值更高(阴天都会有影响哦),GPS芯片才能更快、更好的实现定位。
而室内是没有GPS信号的:
所以不论开发者如何调整代码、修正天线,都无法实现GPS定位。
如果开发者懒癌爆发,不想去室外测试怎么办呢?
不用担心,万能的淘宝给大家带来了福音:

不过,有的开发者肯定要反驳我:
**为什么我的手机在室内就能定位,而且特别准呢? **
这个问题的答案很简单:
——手机使用的是多重定位。
如果要单纯的测试手机的GPS定位,需要这样做:
首先“三清”,仅打开GPS,然后拔卡,飞行模式,再用专业软件如GPS Test+试一试,你就明白啦~~
这种情况下,室内,手机也是无法定位的:

所以说,手机在室内之所以可以定位,实际上是它不仅使用了GPS——还使用了很多其他的辅助定位技术,如LBS(基站定位)、Wi-Fi(Wi-Fi定位)、BLE(蓝牙)等。
至此,开发者应该可以明白在室内为什么手机可以定位,而开发板无法定位了。
PS:如果有手机同样的预算,开发板也能做到同样的“室内定位”效果。
二、天线使用问题
2.1 有源/无源天线混淆
有部分开发者经常遇到,自己去了户外,按理说应该在35s左右就能定位成功了啊,怎么自己一两分钟都没几颗星,等了10多20分钟依旧还是定位不成功?同步对比手机,发现差距不止一点点。
此时应该先检查GNSS天线设计问题:
看看自己是不是将有源天线插给了无源天线预留的底座,或者无源天线插给了有源天线预留的底座。


2.2 天线设计问题
更多客户遇到的,不是户外定位不到,而是户外定位速度极其的慢的问题,常见于无源天线(因为无源天线对结构、PCB、走线要求都比较高)。
如果自己设计没有注意下面几点,是很有可能定位不到/定位极其的慢的。
2.2.1 无源天线设计注意事项
1)天线朝向
我们的GPS模组上均内置18dBm增益的GPS LNA,可以直接将陶瓷介质的无源天线焊接在模组的GPS_ANT PIN脚处使用。
产品布局的时候,GPS陶瓷天线朝上摆放;模组可以放到PCB的另一面。这样就可以做到GPS_ANT PIN到天线焊盘走线尽可能短。
2)匹配电路
如果天线焊盘离模组的GPS_ANT PIN脚很近,那么可以不预留匹配电路。
如果由于结构等其他原因造成GPS天线远离模组的GPS_ANT PIN,那么建议预留pi型匹配电路。
模组GPS_ANT PIN到GPS天线焊盘之间走线必须做50欧姆特性阻抗控制;如果是多层板,建议阻抗线走L1层,L2层镂空参考L3的地。2层板走线线宽可以参考GSM天线部分走线线宽。
3)走线处理
天线下方不要走线,并做漏铜处理做天线的反射面。

4)天线高度
天线周边不要有干扰源,特别是DCDC等器件;另外周边也不要有比GPS天线高的金属器件。

2.2.2 有源天线注意事项
有源天线构造与实物,参见下图:

1)PCB尺寸对天线性能的影响:
承载陶瓷天线的PCB形状及面积。由于GPS有触地反弹的特性,当背景是7cm×7cm无间断大地时,patch天线的效能可以发挥到极致。虽然受外观结构等因素制约,但尽量保持相当的面积且形状均匀。另外放大电路增益的选择必须配合后端LNA增益;一般不建议有源天线增益超过29dBm,否则信号过饱和可能会导致自激。
2)内外置天线兼容和供电处理:
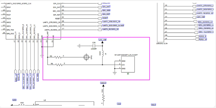
参考电路是Air800模组的开发板M4,R5和R6是为了兼容陶瓷PATCH天线和有源天线做的共PAD兼容设计;L6和C38是有源天线供电电源滤波电路。
原理图部分如下图:

GPS模组使用外置天线时的供电处理,PCB部分如下图:

2.2.3 GPS天线选型建议
1)选择大尺寸陶瓷天线:
在终端结构空间容许,能够统一保证GPS天线面朝上的安装使用状态;并且周边没有大的金属物件遮挡的情况下,建议使用GPS陶瓷天线,在空间容许的情况下尽量选择大尺寸的陶瓷天线。
2)选择FPC天线情况:
在不能保证终端使用状态,且空间受限:比如手机,带定位功能的胸牌;建议使用FPC天线
3)选择有源天线:
在明确终端安装环境恶劣,并且对GPS性能有较高要求的;建议使用GPS有源天线;
4)选择外置棒状天线:
在不能保证产品安装使用状态,但是空间不受限制,也可以选择类似于GSM的外置棒状天线。
2.2.4 对天线厂家的要求
1)VSWR:
GPS天线电压驻波比一般要求调到1.5左右;
2)Efficiency:
效率一般要求在40%左右;
3)Average Gain:
平均增益要求在-0.5dB;
4)OTA:
一般天线厂大多不具备GPS 天线OTA测试环境,天线调试好后可以以实际测试数据做标准来衡量。
一般我们GPS实测时要求是:
可用于定位卫星颗数大于6颗以上,最强的信号在45 dB/Hz左右,要有3颗卫星信号大于40 dB/Hz。
三、星系切换问题
有很多用户遇到过,模组默认固件,只打开GNSS电源,35S左右就能定位到了,但是切换成单北斗,就需要2分钟多甚至更长时间才能定位成功。
首先明确一点,我们大多数模组,均使用的单频(L1)GNSS芯片,所以内部能搜到的北斗卫星,只有B1C或者B1I,这两个频段的北斗卫星。
由于北斗卫星为高轨卫星,在同一片区域内,卫星数可能不会很多,实测在我家附近的广场上,单频(L1)GNSS芯片,只能搜到这几颗北斗卫星。

所以,在明确自己是真正需要单北斗/单GPS或者其他星系前,尽量不要将模组切换为单星系状态。
如果客户对单北斗需求非常明确,建议选择真正的单北斗芯片,杜绝后患。因为很多单北斗应用是需要进实验室过多项认证的,使用多星系GNSS芯片,有极大概率过不去单北斗的认证。
四、外部干扰源问题
此种情况不能说常见,但是确实客观存在。
之前有部分客户就遇到了,在他们公司附近一直定位不到,但是客户放在自己小区前面广场上就能定位成功。
查看地图得知,客户的公司附近,有"中国军工"单位,不只是GNSS定位不到,偶尔自己的手机5G/4G信号也没有,此种情况定位不到的原因不言而喻了。
不过还有少量客户遇到的干扰源还是比较明显:
例如只针对GPS频段发射的干扰源,此时切换为单北斗模式,即使是单频模组,在部分情况下,还是能够正常定位成功的。
今天的内容就分享到这里了~

浙公网安备 33010602011771号