合宙低功耗4G模组Air780E——硬件设计手册01
Air780是基于移芯EC618平台下的LTE Cat.1无线模组,支持FDD-LTE与TDD-LTE 4G远距传输。
集成USB、UART、I2C等丰富接口,能够应对物联网行业多样应用。
本文重点解析Air780E的应用接口特性。
一、主要性能
Air780E模块功能框图:

模块型号列表:

模块主要性能:


*注: 模组工作在-40°C~-35°C或+75°C~+85°C温度范围时,模组可以正常工作,但部分射频指标不保证 能满足3GPP标准。
二、应用接口
模块采用LGA封装,109个SMT焊盘管脚,以下章节将详细阐述Air780E各接口的功能。
2.1. 管脚描述






*注意:
1.AT指令集暂不支持GPIO及特除功能进行操作,具体标注为上表中带“*”的管脚。
2.PIN5内置模拟音频功能仅最新Air780E版本支持,请咨询合宙官方客服或销售人员。
3.二次开发GPIO复用功能详见《Air780E&Air780EG&Air700E_GPIO_table》
4.LDOAON为芯片内部部分GPIO供电电源,由此电源供电的IO口休眠状态下能够保持。
5.所有io都支持中断; 可以复用为wakeup的io支持双边沿或者高低电平中断,休眠以及唤醒状态下都能使用;
其余io仅支持单边沿或者单电平中断,唤醒状态下可用,休眠状态下不能使用。
IO参数定义:

2.2 工作模式
下表简要的叙述了接下来几章提到的各种工作模式。

注意:
当模块进入休眠模式或深度休眠模式后,VDD_EXT电源会掉电,相应电压域的GPIO以及串口 (MAIN_UART除外)均会处于掉电关闭状态,掉电IO口均无法响应中断,无法唤醒模块退出休眠模 式。
模块进入休眠状态后只能通过以下管脚中断唤醒退出休眠模式。


2.3.电源供电

2.3.1.模块电源工作特性
在模块应用设计中,电源设计是很重要的一部分。
由于LTE射频工作时最大峰值电流高达1.5A,在最大发 射功率时会有约700mA的持续工作电流,电源必须能够提供足够的电流,不然有可能会引起供电电压的跌落甚 至模块直接掉电重启。
2.3.2.减小电压跌落
模块电源VBAT电压输入范围为3.3V~4.3V,但是模块在射频发射时通常会在VBAT电源上产生电源电压跌落 现象,这是由于电源或者走线路径上的阻抗导致,一般难以避免。
因此在设计上要特别注意模块的电源设计, 在VBAT输入端,建议并联一个低ESR(ESR=0.7Ω)的100uF的钽电容,以及100nF、33pF、10pF滤波电容,VBAT输 入端参考电路如图4所示。
VBAT输入参考电路:

并且建议VBAT的PCB走线尽量短且足够宽,减小VBAT走线的等效阻抗,确保在最大 发射功率时大电流下不会产生太大的电压跌落。建议VBAT走线宽度不少于1mm,并且走线越长,线宽越宽。
2.3.3. 供电参考电路
电源设计对模块的供电至关重要,必须选择能够提供至少1A电流能力的电源。
若输入电压跟模块的供电 电压的压差小于2V,建议选择LDO作为供电电源。
若输入输出之间存在的压差大于2V,则推荐使用开关电源转 换器以提高电源转换效率。
LDO供电:
下图是5V供电的参考设计,采用了Micrel公司的LDO,型号为MIC29302WU。
它的输出电压是4.16V,负载 电流峰值到3A。
为确保输出电源的稳定,建议在输出端预留一个稳压管,并且靠近模块VBAT管脚摆放。
建议 选择反向击穿电压为5.1V,耗散功率为1W以上的稳压管。
供电输入参考设计:

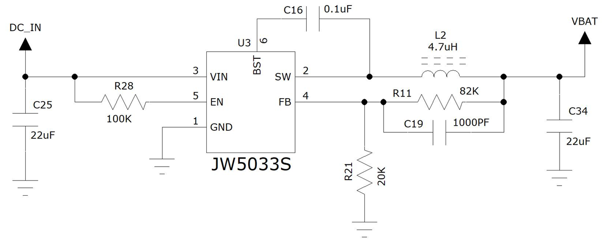
DC-DC 供电:
下图是DC-DC开关电源的参考设计,采用的是杰华特公司的JW5033S开关电源芯片,它的最大输出电流 是2A,输入电压范围3.7V~18V。
注意C25的选型要根据输入电压来选择合适的耐压值。
DCDC供电输入参考设计:

2.4. 开关机
2.4.1. 开机
在VBAT供电后,可以通过如下两种方式来触发Air780E开机:
-
按键开机: PWRKEY管脚通过轻触按键连接到地,按键按下1秒以上实现开机。
-
上电开机:将PWRKEY管脚直接短接到地,VBAT上电后就可以实现开机。
2.4.1.1 PWRKEY 管脚开机
VBAT上电后,可以通过PWRKEY管脚启动模块,把PWRKEY管脚拉低1秒以上之后模块会进入开机流程,软 件会检测VBAT管脚电压,
若VBAT管脚电压大于软件设置的开机电压(3.3V),会继续开机动作直至系统开机完成;
否则,会停止执行开机动作,系统会关机,开机成功后PWRKEY管脚可以释放。
可以通过检测VDD_EXT 管脚的电平来判别模块是否开机。
推荐使用开集驱动电路来控制PWRKEY管脚。
下图为开集驱动参考开机电路:

另一种控制PWRKEY管脚的方法是直接使用一个按钮开关。
按钮附近需放置一个TVS管用以ESD保护。
下图 按键开机参考电路:

2.4.1.2 上电开机
将模块的PWRKEY直接接地可以实现上电自动开机功能。
需要注意,在上电开机模式下,将无法关机, 只要VBAT管脚的电压大于开机电压即使软件调用关机接口,模块仍然会再开机起来。
另外,在此模式下,要想成功开机起来VBAT管脚电压仍然要大于软件设定的开机电压值(3.3V),如果不满足,模块会关闭,就会 出现反复开关机的情况。
对于用电池供电的应用场景不建议用PWRKEY接地的上电自动开机方式。
2.4.2. 关机
以下的方式可以关闭模块:
正常关机:使用PWRKEY管脚关机
正常关机:通过AT指令AT+CPOWD关机
低压自动关机:模块检测到低电压时关机,可以通过AT指令AT+CBC来设置低电压的门限值;
2.4.2.1 PWRKEY 管脚关机
PWRKEY 管脚拉低1.5s以上时间,模块会执行关机动作。
关机过程中,模块需要注销网络,注销时间与当前网络状态有关,经测定用时约2s~12s,因此建议延长 12s后再进行断电或重启,以确保在完全断电之前让软件保存好重要数据。
时序图如下:

2.4.2.2 低电压自动关机
模块在运行状态时当VBAT管脚电压低于软件设定的关机电压时(默认设置3.3V),软件会执行关机动作 关闭模块,以防低电压状态下运行出现各种异常。
2.4.3 复位

RESET_N 引脚可用于使模块复位。拉低RESET_N引脚100ms以上可使模块复位。RESET_N信号对干 扰比较敏感,因此建议在模块接口板上的走线应尽量的短,且需包地处理。
参考电路:

注意:
-
复位功能建议仅在AT+CPOWD和PWRKEY关机失败后使用。
-
RESET_N 复位管脚拉低释放后,模块会处于硬件关机状态,如果想要重启功能,需要在RESET_N 复位后重新拉低POWERKEY关机进行开机动作。
2.5. 串口
模块提供了三个通用异步收发器:主串口MAIN_UART、AUX_UART、DBG_UART。
2.5.1. MAIN_UART
MAIN_UART 管脚定义

对于AT开发方式,MAIN_UART用来进行AT指令通讯。
MAIN_UART支持固定波特率,不支持自适 应波特率 在默认情况下,模块的硬件流控是关闭的。
当客户需要硬件流控时,管脚RTS,CTS必须连接到客户端,AT 命令“AT+IFC=2,2”可以用来打开硬件流控。
AT命令“AT+IFC=0,0”可以用来关闭流控。具体请参考《AirM2M无线 模块AT命令手册》。
MAIN_UART在休眠状态下保持的功能,能够唤醒模块 MAIN_UART的特点如下:
-
包括数据线TXD和RXD,硬件流控控制线RTS和CTS。
-
8个数据位,无奇偶校验,一个停止位。
-
硬件流控默认关闭。
-
用以AT命令传送,数传等。
-
支持波特率如下:600,1200,2400,4800,14400,9600,19200,38400,57600,115200,230400,460800,921600bps
注意: MAIN_UART在开机过程中短时会输出固定调试信息
2.5.2. AUX_UART
AUX_UART管脚定义:

AUX_UART为辅助串口,不支持AT指令交互,用于某些外设通信,如对接GNSS等。
AUX_UART休眠后会关闭,无法通过给AUX_UART发送数据进行唤醒。
2.5.3. DBG_UART

DBG_UART 用来软件调试时输出APtrace,建议预留测试点。
DBG_UART 在开机过程中短时会输出固定调试信息。
DBG_TX、DBG_RX 默认功能为系统底层日志口,进行模块硬件设计时,在剩余功能引脚充足的前提 下,避免使用DBG_TX和DBG_RX。
如果将此引脚复用为其他功能,则无法从DBG_TX和DBG_RX抓取系统日志。
在某些场景下,如果模块出现异常,无法抓到问题日志,只能通过硬件改版,引出DBG_TX、 DBG_RX,抓取日志再进行分析。
包括但不限于以下两种场景:
1、低功耗场景: 在低功耗场景下,USB无法使用,只能通过DBG_TX、DBG_RX来抓取日志。
2、非低功耗场景: 模块接入USB时,工作正常,未接入USB时,工作异常的情况,只能通过DBG_TX、DBG_RX来抓取 日志。
2.5.4. 串口连接方式
串口的连接方式较为灵活,如下是三种常用的连接方式。
三线制的串口请参考如下的连接方式:

带流控的串口连接请参考如下电路连接,此连接方式可提高大数据量传输的可靠性,防止数据丢失。

2.5.5. 串口电压转换
Air780E 模块的串口电平为1.8V或3.3V,通过PIN100IO_SEL配置IO口电平,能够满足大部分外设, 主控的串口直接需求,
但是如果要和5V或者以上的MCU或其他串口外设通信,那就必须要加电平转换 电路。
电平转换参考电路如下:

注意:
此电平转换电路不适用波特率高于460800bps的应用。
由于休眠状态下VDD_EXT会掉电,因此如果在需要休眠的应用场景用VDD_EXT做串口电平转换上拉的话, 会导致模块无法休眠的情况。因此在需要进入休眠的场景下,建议用AGPIO3进行上拉。
D2必须选用低导通压降的肖特基二极管。
肖特基二极管以及NPN三极管的推荐型号如下:

对于波特率高于460800bps的应用,可以通过外加电平转换芯片来实现电压转换,参考电路如下:

此电路采用的是电平转换芯片是TI的TXS0108E,8位双向电压电平转换器,适用于漏极开路和推挽应用,
最大支持速率:
推挽:110Mbps
开漏:1.2Mbps
2.6. USB 接口
Air780E 的 USB 符合USB2.0 规范,支持高速(480Mbps)、全速(12Mbps)模式和低速(1.2Mbps) 模式。USB接口可用于AT命令传送,数据传输,软件调试和软件升级。
USB管脚定义:

USB接口参考设计电路如下:

注意事项如下:
-
USB走线需要严格按照差分线控制,做到平行和等长;
-
USB走线的阻抗需要控制到差分90欧姆;
-
需要尽可能的减少USB走线的stubs,减少信号反射;USB信号的测试点最好直接放在走线上以 减少stub;
4.尽可能的减少USB走线的过孔数量;
5.在靠近USB连接器或者测试点的地方添加TVS保护管,由于USB的速率较高,需要注意TVS管 的选型,保证选用的TVS保护管的寄生电容小于1pF
- VBUS作为USB插入唤醒作用,并不直接参与USB插入检测,非必须,在不需要USB插入唤醒的 场景也可以不接
2.7. USB下载模式

Air780E模块进入USB下载模式: 在开机之前,把USB_BOOT上拉到VDD_EXT
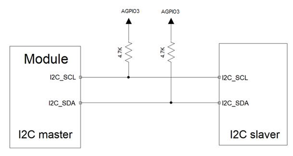
2.8. I2C

Air780E可支持1路I2C接口:
- 兼容PhilipsI2C标准协议 支持Fastmode(400Kbps)和Slowmode(100Kbps)
- 只支持master模式,不支持slaver模式
- 可通过软件来配置内部的上拉电阻,1.8K或者20K 理论上最多可支持127个从设备
I2C的参考电路如下:

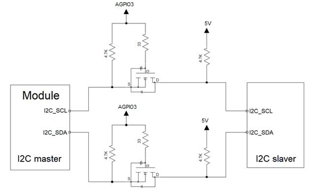
Air780E 的 I2C 接口电压是1.8V/3.3V 可配置,通过PIN100IO_SEL配置IO口电平,能够满足大部分外
设的直接需求,但是如果要和5V或者以上电平的外设通信,那就必须要加电平转换电路:

上图推荐用AGPIO3上拉,在不需要模块进入休眠的场景或者允许休眠掉电的场景也可以用VDD_EXT上拉 电平转换用的NMOS管必须选用结电容小于50pF的型号,推荐型号如下:

2.9. 模拟音频
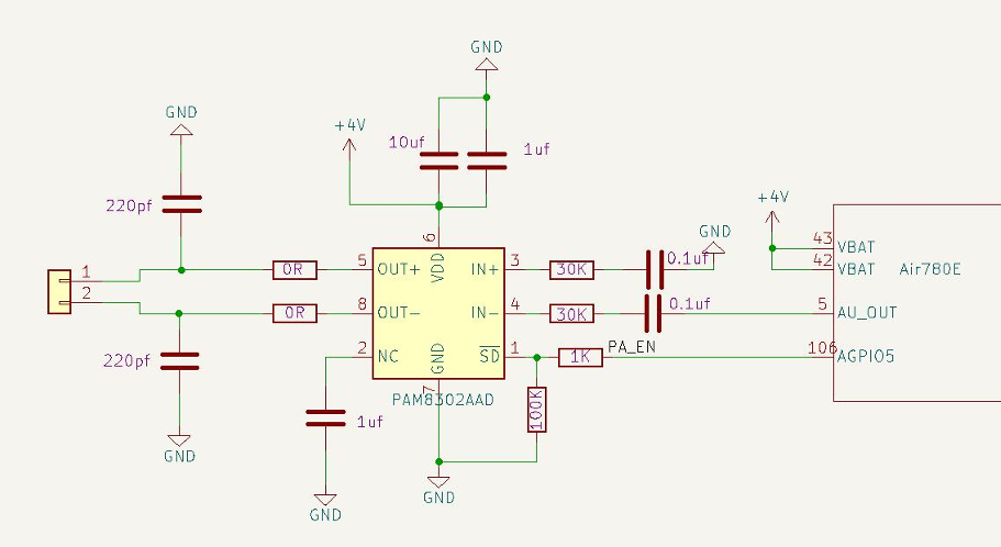
Air780E 模块内置的模拟语音输出功能,是合宙自主研发基于移芯EC618平台通过软件算法模拟,将 数字语音转换成模拟语音输出,从而实现声音的输出。弥补了EC618平台无内置音频解码器的不足。
主要应用于音频类的应用场景开发,如收款喇叭,TTS,安防的语言播报相关应用场景。
详细设计指导请参考《Air780E内置模拟语音功能使用说明》

参考电路如下:

注意:
- 由于PIN5为单端输出,容易受干扰,因此PIN5走线尽量短,且远离干扰信号线,如电源,天线等。且走 线包地保护
2.音频功放PIN3接地点要靠近780EPIN5。且与PIN5走线做差分走线
3.音频功放输出PIN8和PIN5要差分走线,尽量短,且远离4G天线。
- PIN106默认为音频功放控制管脚,要搭配使用,不建议用外部主控控制音频功放。
5.内置模拟音频功能仅最新Air780E版本支持,请咨询合宙官方客服或销售人员。
未完待续。。。
由于文章篇幅原因,本文暂且先介绍到这里,下文将继续介绍SIM卡接口,LDO输出,功能管脚,射频接口,电气特性和结构规格等内容。
完整资料获取: www.openluat.com



浙公网安备 33010602011771号