合宙Air700ECQ硬件设计手册——应用接口2
Air700ECQ是一款高度集成的LTE Cat1无线通信模组,基于移芯EC716E平台设计,有着极小的封装和极高的性价比。
它支持移动双模FDD-LTE/TDD-LTE 4G远距离无线传输技术,能够广泛应用于共享设备、定位器、DTU数传等多种场景。
此外,Air700ECQ还提供了USB、串口、I2C等多种接口,以及灵活的电源供电方案,包括LDO和DCDC供电方式,确保了模块在各种复杂应用环境下的稳定性和可靠性。
在上文我们介绍了Air700ECQ应用接口中的三个小节:管脚描述,工作模式和供电方式。
在本文我们将继续介绍Air700ECQ的应用接口部分,开关机硬件设计,串口设计,USB接口设计,USB下载模式和I2C等内容。
四、开关机
4.1开机

在VBAT供电后,可以通过如下两种方式来触发Air700ECQ开机:
-
按键开机: PWRKEY管脚通过轻触按键连接到地,按键按下1秒以上实现开机。
-
上电开机:将PWRKEY管脚直接短接到地,VBAT上电后就可以实现开机。
4.1.1 PWRKEY 管脚开机
VBAT上电后,可以通过PWRKEY管脚启动模块,把PWRKEY管脚拉低1秒以上之后模块会进入开机流程,软 件会检测VBAT管脚电压,
若VBAT管脚电压大于软件设置的开机电压(3.3V),会继续开机动作直至系统开机 完成;
否则,会停止执行开机动作,系统会关机,开机成功后PWRKEY管脚可以释放。可以通过检测VDD_EXT 管脚的电平来判别模块是否开机。
推荐使用开集驱动电路来控制PWRKEY管脚。下图为参考电路:

另一种控制PWRKEY管脚的方法是直接使用一个按钮开关。按钮附近需放置一个TVS管用以ESD保护。
下图为按键开机参考电路:

4.1.2上电开机
将模块的PWRKEY 直接接地可以实现上电自动开机功能。需要注意,在上电开机模式下,将无法关机,只要 VBAT 管脚的电压大于开机电压即使软件调用关机接口,模块仍然会再开机起来。另外,在此模式下,要想成功开机起来 VBAT 管脚电压仍然要大于软件设定的开机电压值(3.3V),如果不满足,模块会关闭,就会出现反复开关机的情况。
对于用电池供电的应用场景不建议用 PWRKEY 接地的上电自动开机方式。
4.2关机
以下的方式可以关闭模块:
正常关机:使用PWRKEY管脚关机
正常关机:通过AT指令AT+CPOWD关机
低压自动关机:模块检测到低电压时关机,可以通过AT指令AT+CBC 来设置低电压的门限值;
4.2.1 PWRKEY 管脚关机
PWRKEY 管脚拉低 1.5s 以上时间,模块会执行关机动作。
关机过程中,模块需要注销网络,注销时间与当前网络状态有关,经测定用时约2s~12s,因此建议延长
12s后再进行断电或重启,以确保在完全断电之前让软件保存好重要数据。时序图如下:

4.2.2低电压自动关机
模块在运行状态时当VBAT管脚电压低于软件设定的关机电压时(默认设置3.3V),软件会执行关机动作 关闭模块,以防低电压状态下运行出现各种异常。
4.3 复位

RESET_N引脚可用于使模块复位。
拉低RESET_N引脚100ms以上可使模块复位。
RESET_N信号对干 扰比较敏感,因此建议在模块接口板上的走线应尽量的短,且需包地处理。
参考电路:

注意:
- 复位功能建议仅在AT+CPOWD 和PWRKEY 关机失败后使用。
五、串口
模块提供了三个通用异步收发器:主串口 MAIN_UART、AUX_UART、DBG_UART。
5.1MAIN_UART
MAIN_UART 管脚定义:

主串口 MAIN_UART 用来进行 AT 指令通讯。MAIN_UART 支持固定波特率, 不支持自适应波特率
MAIN_UART 在休眠状态下保持的功能,能够唤醒模块
MAIN_UART 的特点如下:
8个数据位,无奇偶校验,一个停止位。
用以AT命令传送,数传等。
支持波特率如下:600,1200,2400,4800,14400,9600,19200,38400,57600,115200,230400,460800,921600bps
注意:
MAIN_UART 在开机过程中短时会输出固定调试信息
5.2. AUX_UART
AUX_UART管脚定义

AUX_UART为辅助串口,不支持AT指令交互,用于某些外设通信,如对接GNSS定位模块等。 AUX_UART休眠后会关闭,无法通过给AUX_UART发送数据进行唤醒。
5.3 DBG_UART

DBG_UART 用来软件调试时输出APtrace,建议预留测试点。
DBG_UART 在开机过程中短时会输出固定调试信息。
DBG_TX、DBG_RX 默认功能为系统底层日志口,进行模块硬件设计时,在剩余功能引脚充足的前提 下,避免使用DBG_TX和DBG_RX。
如果将此引脚复用为其他功能,则无法从DBG_TX和DBG_RX抓取系统日志。
在某些场景下,如果模块出现异常,无法抓到问题日志,只能通过硬件改版,引出DBG_TX、 DBG_RX,抓取日志再进行分析。
包括但不限于以下两种场景:
1、低功耗场景: 在低功耗场景下,USB无法使用,只能通过DBG_TX、DBG_RX来抓取日志。
2、非低功耗场景: 模块接入USB时,工作正常,未接入USB时,工作异常的情况,只能通过DBG_TX、DBG_RX来抓取 日志。
5.4. 串口连接方式
串口的连接方式较为灵活,如下是三种常用的连接方式。
三线制的串口请参考如下的连接方式 :

5.5串口电压转换
Air700ECQ 模块的串口电平为 1.8V,能够满足大部分外设,主控的串口直接需求,但是如果要和 5V
或者以上的MCU 或其他串口外设通信,那就必须要加电平转换电路:
电平转换参考电路如下:

注意:
如果低功耗需求上拉不能用vdd-ext,要用agpio或者外部ldo做上拉
此电平转换电路不适用波特率高于460800bps的应用。
D2必须选用低导通压降的肖特基二极管。
肖特基二极管以及NPN三极管的推荐型号如下:

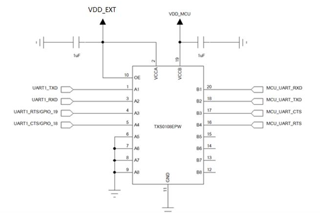
对于波特率高于460800bps的应用,可以通过外加电平转换芯片来实现电压转换,参考电路如下:

此电路采用的是电平转换芯片是TI的TXS0108E,8位双向电压电平转换器,适用于漏极开路和推挽 应用。
最大支持速率:
推挽:110Mbps
开漏:1.2Mbps
5.6. USB 接口
Air700ECQ 的 USB 符合USB2.0 规范,支持高速(480Mbps)、全速(12Mbps)模式和低速(1.2Mbps) 模式。USB接口可用于AT命令传送,数据传输,软件调试和软件升级。
USB管脚定义 :

USB接口参考设计电路如下:

注意事项如下:
-
USB走线需要严格按照差分线控制,做到平行和等长;
-
USB走线的阻抗需要控制到差分90欧姆;
-
需要尽可能的减少USB走线的stubs,减少信号反射;USB信号的测试点最好直接放在走线上以 减少stub;
-
尽可能的减少USB走线的过孔数量;
-
在靠近USB连接器或者测试点的地方添加TVS保护管,由于USB的速率较高,需要注意TVS管 的选型,保证选用的TVS保护管的寄生电容小于1pF;
-
VBUS作为USB插入唤醒作用,并不直接参与USB插入检测,非必须,在不需要USB插入唤醒的 场景也可以不接
七、USB 下载模式

Air700ECQ 模块进入USB下载模式:
-
在开机之前,把BOOT上拉到VDD_EXT
-
给模块上电,POWKEY拉低,开机
-
成功进入下载模式后,PC端会虚拟出单个串口 。
八、I2C

Air700ECQ 可支持两路I2C接口:
兼容PhilipsI2C标准协议
支持Fastmode(400Kbps)和Slowmode(100Kbps)
只支持master模式,不支持slaver模式
可通过软件来配置内部的上拉电阻,1.8K或者20K
理论上最多可支持127个从设备
I2C 的参考电路如下:

Air700ECQ 的 I2C接口电压固定1.8V,能够满足大部分外设的直接需求。
但是如果要和5V或者以上 电平的外设通信,那就必须要加电平转换电路:

电平转换用的NMOS管必须选用结电容小于50pF的型号,推荐型号如下:

好了,本文介绍了合宙Air700ECQ的应用接口中的开关机,串口,USB接口,USB下载模式和I2C等接口的使用和介绍。
在下篇我将继续介绍Air700ECQ的SIM卡接口,功能管脚,省电功能介绍,模式切换等其它硬件设计。
未完待续。。。。。。
详细资料获取点击: www.openluat.com



浙公网安备 33010602011771号