DNS服务器
DNS 即Domain Name System(域名系统)的缩写,它是一种将ip地址转换成对应的主机名或将主机名转换成与之相对应ip地址的一种机制。
- 正向解析:通过域名解析出ip地址。
- 反向解析:通过ip地址解析出域名。
DNS的常见记录类型
- SOA:start of authority用于标示域内主DNS服务器
- NS:代表域内的dns服务器
- A:Address 域名向ip地址转换的记录
- PTR:Printer ip地址向域名转换的记录
- MX:代表域内的邮件服务器
- CNAME:域名的别名
- TXT:保存域名的附加文本信息,常见的有邮件的SFP记录
DNS的查询方式
1. 递归查询

2. 迭代查询

3. 实际工作方式

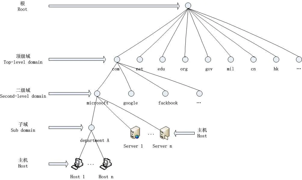
4. DNS层次结构

如果局部DNS里没有客户端需要查询的记录,它总是从根域服务器开始查找,根域服务器一共有13台,分别是a——m,(1个为主根服务器在美国。其余12个均为辅根服务器,其中9个在美国,欧洲2个,位于英国和瑞典,亚洲1个位于日本,中国一台都没有!!不过好在国家“雪人计划”,在IPv6中,占得一点先机。),可以用dig工具查询:

浙公网安备 33010602011771号