英飞凌高性能BMS解决方案助力汽车电动化
随着电动汽车越来越被大众接受,车辆电气化、智能化程度越来越高,如何提高电动汽车的续航里程,同时保障车辆安全可靠持久运行是当前最主要的技术难题之一。而先进的电池管理系统 (BMS)有助于克服电动汽车广泛普及的关键障碍:续航里程、安全问题、可靠性和成本。
电池管理系统的核心任务是确保电池所荷载的能量得到高效安全利用,其中关键部分是充放电的管理、电芯的电压温度参数监测、电池的保护以及信息安全的保护。为此,英飞凌推出了模拟前端TLE901x产品系列,包括9ch/12ch/16ch/18ch产品,可满足12v/24v/48v/400v/800v不同电压平台系统应用。
TLE901x系列产品可以实时精准地监测单体电压、温度等状态,实现SOC,SOH准确估算,从而延长电池寿命,增加电池安全性。其优异的表现不仅体现在提升产品性能,更能帮助缩短产品开发周期和节约成本。
英飞凌SPT技术提升产品鲁棒性和良率,助力汽车安全
涉及生命财产安全,汽车的安全性可靠性永远是用户最关心的指标之一。
英飞凌的TLE9018DQK采用120v/130nm工艺,具备优异的鲁棒性,在外部无任何保护器件的条件下,可经受住EMC,热插拔及浪涌等干扰冲击。在保证系统安全可靠的前提下,可实现外部电路的最简化。
TLE9018DQK沿用了英飞凌特有的SPT(smart power technology)技术,该技术有超过十年的迭代经验,累计生产销售5.5亿颗器件,使产品具有极低的不良率。根据最新数据统计,不良率仅0.04ppm。即每生产2500万颗芯片,仅存在一颗失效。按照每辆汽车使用8颗TLE9018,每生产300万辆车,仅一辆失效。

Figure.1 DfS Guarantee Ultra Quality
独立专用ADC消除转换延迟误差,助力汽车系统稳定
电动汽车智能化、电气化水平的提高,带来了系统复杂度的指数性增加,如何确保系统稳定的运行,精准的诊断,一直是需要克服的课题。
英飞凌TLE9012DQU集成了20颗独立专用ADC,18颗16bit delta-sigma ADC,1颗11bit SAR ADC。19颗16bit delta-sigma ADC中,18颗独立地对应18路电压检测通道,1颗用做总压及8路NTC测量。11bit SAR ADC作为功能安全冗余ADC。
由于采用18颗独立ADC,TLE9018DQK可实现18通道间0同步误差采样,8种filter模式可供选择,filter time从70us到9.36ms,可应对外部复杂噪声环境以保证精度。器件采用了两颗独立高精度参考源,其中单体电压检测通道对应参考源A,总压、NTC测量以及冗余SAR ADC对应参考源B。由于彼此间采用了独立的采样回路和参考源,18路电压累加和可以与总压采集做精度校验,18路单体电压同时也可以和冗余ADC采样结果做精度校验。
以上灵活冗余的配置,可保证系统的安全性,在发生某种失效时,可以迅速精确诊断。
TLE9018DQK具有极高精度和极快的采样速率,最快70us可完成18通道电压采集任务。辅助ADC一方面可与主ADC进行精度校验,保证芯片可靠性,另一方面提供硬件二次过欠压保护。
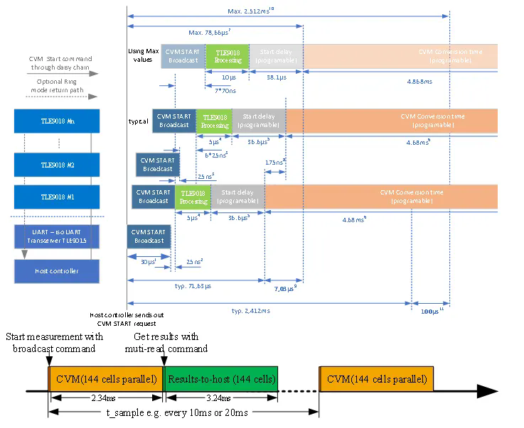
以8个节点,96串电芯为例。Filter time选择4.68ms,UART通信速率选择2M。从主控转换命令发出,到芯片采样任务完成,最后将8个节点144串电芯电压数据全部读回,仅用时8.2ms。能很好的满足系统节点较多,数据刷新间隔短的应用需求。另外,节点1与节点8间的同步误差仅7us,这对实现SOC精确估算至关重要。

Figure.2 Dedicated ADCs Synchronizing Cells Measurement
应力传感器确保全生命周期精度一致性,助力汽车持久耐用
汽车作为低频消费耐用品,动则10数年或者30万公里的生命周期,对器件的耐久性有非常高的要求。
TLE9018DQK通过了AEC Q100认证,AEC Q100对产品全生命周期精度一致性有非常严苛的要求,为了保证15年生命周期精度的一致性,TLE9018DQK内部放置了四颗应力传感器,以消除由于老化温湿度带来的转换误差。
为了验证该设计有效性,实验挑选3个不同批次77个样本,分别对在经过260℃/240s回流焊,1000次/2000次冷热冲击循环后器件做了精度测试,结果显示,在同输入条件下,不同器件之间最大转换差异小于1mv。证明TLE9018DQK具有很好的一致性。

Figure.3 Device Variation Remains Stable Over Lifetime
独立ADC与数字滤波保证器件转换精度与稳定性
TLE9018DQK测量结果具有极好的稳定性。在外部输入稳定的条件下,同样挑选3个不同批次77个样本,在输入电压稳定时,同一通道1000次连续测量结果之间最大差异在153uv以内,即2个lsb。可见器件不会因为内部噪声干扰造成测量结果的前后跳变。

Figure.4 A high intrinsic ADC repeatability fits perfectly to the BMS application
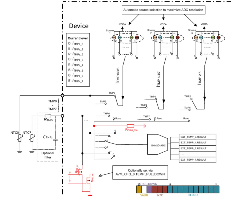
电流源NTC测量简化外部电路
芯片具有8路NTC检测通道,由于内部采用自带上拉电流源及多档位匹配测量方式,消除了由上拉电压源漂移及上拉电阻带来的测量误差,可精确检测400Ω至400k RT范围阻值。

Figure.5 Internal Current Source For NTC Detection
英飞凌致力于克服复杂系统设计挑战,紧跟产品市场需求,并为此提供了品类丰富且性能先进的 BMS 解决方案,助力汽车制造商打造更安全、更可靠的驾驶体验。凭借英飞凌在 BMS 解决方案领域的持续创新和所具备的系统专业知识,助力推动电动汽车在全球范围内的普及。

浙公网安备 33010602011771号