英飞凌 | 驱动电路设计(三)---驱动器的隔离电源杂谈
驱动电路设计是功率半导体应用的难点,涉及到功率半导体的动态过程控制及器件的保护,实践性很强。为了方便实现可靠的驱动设计,英飞凌的驱动集成电路自带了一些重要的功能,本系列文章以阅读杂谈的方式讲解如何正确理解和应用这些功能,也建议读者收藏和阅读推荐的资料以作参考。
驱动电路有两类,隔离型的驱动电路和电平移位驱动电路,他们对电源的要求不一样,隔离型的驱动电路需要隔离电源,驱动集成电路一般都支持正负电源,而电平移位驱动电路一般采用自举电源,一般是单极性正电源。

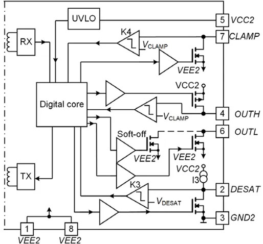
图1:1ED332xMC12N系列电隔离单通道驱动IC的输出侧框图
注:典型型号1ED3323MC12N 8.5A,5.7kV(rms)单通道隔离栅极驱动器,具有短路保护、有源米勒钳位和软关断功能,通过UL 1577和VDE 0884-11认证
从1ED332xMC12N框图可以看出,其有VCC2正电源端,VEE2负电源端和接地端GND2。
正电源
对于IGBT、MOSFET和SiC MOSFET正电源的电压值有明确的建议值,它决定了驱动脉冲的幅值,IGBT一般为+15V,Si MOSFET为10V,而SiC MOSFET为15V~18V。
正电源与饱和压降
不同的驱动脉冲的幅值决定了器件的饱和压降即静态损耗,以IKW40N120T2 40A 1200V IGBT为例,当驱动脉冲幅值为VGE=15V,50A时的饱和压降在2.7V,如果降低到VGE=11V时,饱和压降上升到3.5V,如果再降栅压,IGBT就将退出饱和,静态损耗急剧增加,这就是为什么驱动器会带UVLO功能。反过来,如果驱动电压提高,VGE=17V,饱和压降降到2.5V,可以有效降低导通损耗。

图:摘自IKW40N120T2 40A 1200V IGBT数据手册
正电源与短路电流
IGBT短路承受能力是与驱动正电压有关,驱动电压VGE高,短路电流大,短路承受时间短,反过来驱动电压低短路电流小,短路承受时间长,见下表。当驱动电压上升到18V,短路电流会增加45%。而短路承受时间从10us,降到了6us,而静态损耗降低了10%。
对于采用无磁芯变压器的驱动IC,可以2us内关断IGBT短路电流,但是过快的短路响应在高噪声环境中非常容易误触发。另外,适当提高驱动电压有时是可行的,但要注意到,短路发生时,由于米勒电容,栅极电压被抬高,这时就很危险。

图:摘自IKW40N120T2 40A 1200V IGBT数据手册
负电源
负电压可以提高功率器件的抗干扰能力,也可以加快关断速度,负电压可以在规定范围内选取,主要考虑抗干扰能力,驱动功率(因为驱动功率与∆U成正比,PGE=fSW·QG·ΔU,负电压大,需要驱动功率大)和电源拓扑的复杂程度。
寄生导通
负电源电压不够会增加寄生导通的风险,包括通过米勒电容寄生导通和通过寄生电感寄生导通。
米勒电容的寄生导通
当开通半桥中的下桥臂IGBT时,上桥臂的IGBT/二极管两端的电压会发生dvCE/dt变化。这会产生米勒电流iCG,从而对上桥臂的IGBT寄生电容CCG充电。电容CCG和CGE形成一个电容分压。电流iCG流经米勒电容、串联电阻、CGE和直流母线。如果栅极电阻上的压降超过IGBT的阈值电压,就会出现寄生导通。足够幅值的负电压可以拉低栅极电压,很好地避免寄生导通。

寄生电感寄生导通
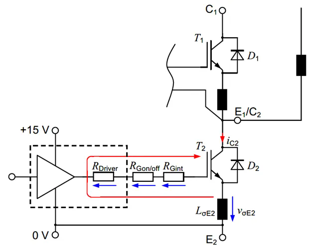
如果开关器件没有辅助发射极,或者是驱动环路寄生电感比较大时,虽然器件本身处于关断模式下,但是对管或者其他相功率器件开通产生di/dt会在该器件上产生一个电压VσE2:,这样可能有寄生开通风险。

比如当开通IGBT T1时,主电流将从续流二极管D2换向至IGBT1。二极管反向恢复电流减小过程中产生的diC2/dt会在LσE2上产生感应电压,并将T2的内部发射极电平拉到负值,变相提高了驱动电压。
如果通过高diC/dt产生的感应电压高于IGBT的阈值电压,则会导致IGBT T2寄生导通。

负电源的拓扑
驱动的负电压是针对GND2的,而且对稳压精度要求不高,往往不需要用变压器两个绕组来实现,简单的方法通过电源芯片实现。
如果要产生+15V,-7.5V的正负电压,简单的方法是通过倍压整流实现,倍压整流原理和设计请参考评估板EVAL-2EP130R-VD带双输出倍压整流的2EP130R变压器驱动器评估板的应用手册,控制芯片全桥变压器驱动器集成电路,需要购买评估板和索取PCB参考文件等请填写表单。

如果要灵活设计负电压值,也可以选择英飞凌2EP130系列全桥变压器驱动器集成电路,其占空比和开关频率皆可调整。如果采用下图这样的峰值整流电路,可以大大缩减器件数量。并且该芯片会根据占空比来进行过流保护,提供电源可靠性。设计可以参考评估板:EVAL-2EP130R-PR,具有双输出峰值整流和可定制的输出电压,适用于MOSFETS和IGBT。

参考资料:
1.英飞凌工业半导体驱动技术合集
2.《IGBT模块:技术、驱动和应用》机械工业出版社
-
新品 | 2EP1xxR - 频率和占空比可调的驱动电源用20V全桥变压器驱动器
-
新品 | 频率和占空比可调的驱动电源用全桥变压器驱动器评估板
-
英飞凌邀您免费试用全桥变压器驱动器评估板!

浙公网安备 33010602011771号