| 这个作业属于哪个课程 | https://edu.cnblogs.com/campus/zswxy/computer-science-class3-2018 |
|---|---|
| 这个作业要求在哪里 | https://edu.cnblogs.com/campus/zswxy/computer-science-class3-2018/homework/12052 |
| 这个作业的目标 | 系统、数据库设计说明 |
| 小组的组号和队名 | 15组 好吃又易燃 |
| 小组的队长姓名 | 张晏子 |
1,团队项目的预期开发计划时间安排(具体到每一天)
四月份左右开始分组,确定开发项目,确定之后开始给各个组员分工;
期间写出需求分析;
随着软件工程课程和代码编写的进行,开始制作uml图;
之后进行美工,代码调试,项目测试;
2,团队项目的预期开发计划分工安排(具体到每一个人的角色,负责的开发部分)
张晏子:设置场景,搭建整个游戏场景
代码:
张晏子:玩家控制人物移动,切换视角,实现UI界面,系统设置
王毅豪:状态显示(角色的HP EXP,怪物的HP等的显示),生成怪物(血条等),创建动画器
邓新龙:开始界面,射击,换弹,切换武器,创建动画器,切换武器
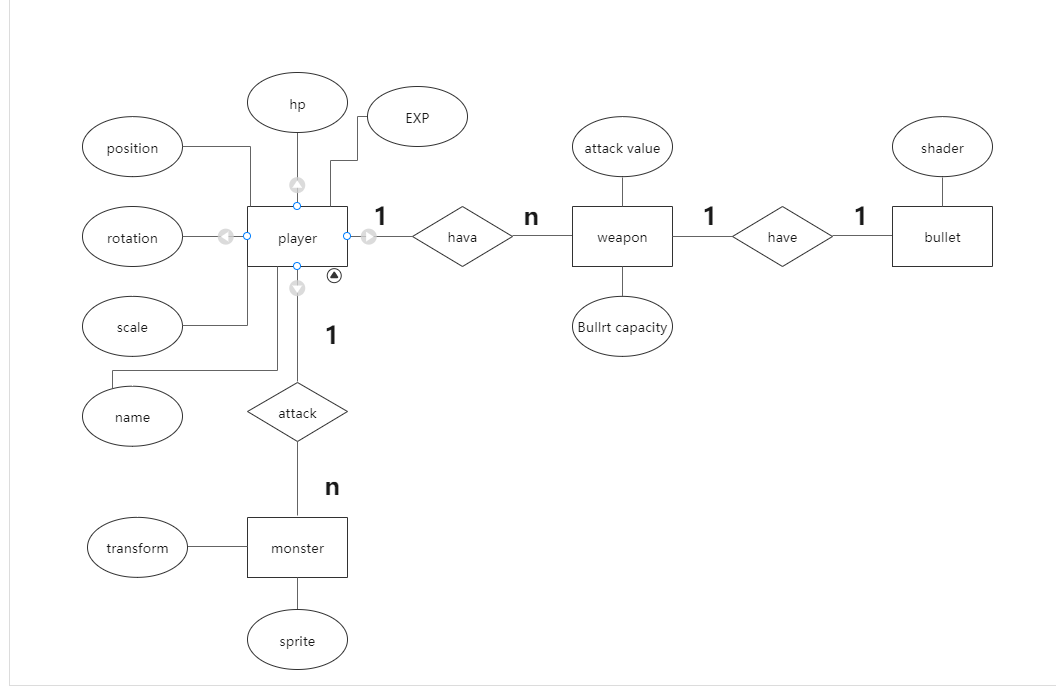
3,给出体系结构设计+功能模块层次图、设计类图、ER分析+表结构设计、系统安全和权限设计,并简要描述
体系结构:玩家没有权限,系统自动存档
设计类图:

er图:

表结构:无
系统安全和权限设计:
不提供玩家操作的接口
4,描述为完成这次作业的工作流程、组员分工、组员贡献度比例
文档编写:张晏子
博客编写:王毅豪
ER图:张晏子,邓新龙
分析类图:王毅豪,张晏子
体系结构:张晏子,邓新龙
5,在随笔末尾提供 《系统设计说明书》《数据库设计说明书》github 链接
https://gitee.com/xxn520/project-c
浙公网安备 33010602011771号