BMC开发一 - BMC
BMC (Baseboard Management Controller). BMC应用了IPMI架构的智能性,是嵌入在计算机(通常是服务器)主板上的微控制器, 它是负责管理系统和管理软件与服务器平台硬件之间的一个接口。
简而言之, BMC就是服务器主板上的一块独立的小板卡, 有自己独立的服务器和控制系统, 通过IPMB, LPC(low-pin-count interface), SMBus等接口与主机硬件或者主机系统进行通信, 并通过网络, 串行/Modem, PCI等接口传向本地主机/远程服务器提供查询和控制等功能。

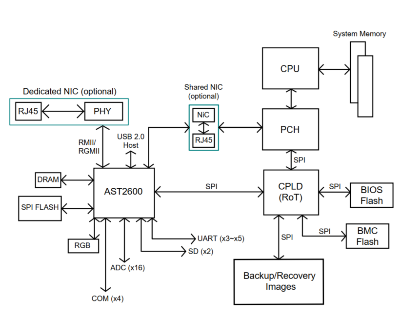
AST2600 结构图

BMC Ecosystem
a. Specification
Intelligent platform management interface (IPMI 1.0, IPMI1.5, IPMI2.0)
PCIMG ATCA
Blade Center
Redfish (HP, Dell, Intel, Emerson, specify a restful interface and utilize JSON and Odata)
Simple network management protocol
DCMI (Data Center Management interface)
BMC Ecosystem
a. Code Base
AMI MDS
OpenBMC
b. Server Manufacturer
浪潮, 中兴, 曙光, 超聚变, 长城, 联想, 华勤, 比亚迪, 歌尔。
Dell, Supermicro, HP, Celestica
c.互联网公司
Bytedance, Baidu, Tencent, Alibaba
d. Intel, AMD
e. Nvidia
f. Arm-Based
g. 国产芯片

浙公网安备 33010602011771号