作业16
Numpy:为大型多维数组和矩阵添加 Python 支持,并提供高级的数学函数来运算这些数组。
SciPy:基于 Numpy,汇集了一系列的数学算法和便捷的函数。它可以向开发者提供用于数据操作与可视化的高级命令和类,是构建交互式 Python 会话的强大工具。
Pandas:面向数据操作和分析的 Python 库,提供用于处理数字图表和时序数据的数据结构和操作功能。
Matplotlib:Python 中常用的绘图库,能在跨平台的交互式环境生成高质量图形。后来在它的基础上又衍生了更为高级的绘图库 Seaborn。
numpy:
np.abs(a) np.fabs(a) : 取各元素的绝对值
np.sqrt(a) : 计算各元素的平方根
np.square(a): 计算各元素的平方
np.log(a) np.log10(a) np.log2(a) : 计算各元素的自然对数、10、2为底的对数
np.ceil(a) np.floor(a) : 计算各元素的ceiling 值, floor值(ceiling向上取整,floor向下取整)
np.rint(a) : 各元素 四舍五入
np.modf(a) : 将数组各元素的小数和整数部分以两个独立数组形式返回
np.exp(a) : 计算各元素的指数值
np.sign(a) : 计算各元素的符号值 1(+),0,-1(-)
scipy:
使用Scipy.integrate.quad()来进行计算
1.binom函数,n是size, p是概率
2.func: 目标函数,或者说打分函数,即优化的目的是使得func的值最小。
3.bounds:参数的取值范围,是以列表的形式给出,列表中包含元组,每个元组表示每个参数的取值范围,有顺序要求。
4.args:对应目标函数中的可变参数,以元组或者列表的形式传递。
5.scipy.spatial.distance.cdist:计算两个输入集合的每对之间的距离。
Pandas:
1.groupby函数:以一种自然的方式对数据集进行切片、切块、摘要等操作,根据一个或多个键(可以是函数、数组、Series或DataFrame列名)拆分pandas对象,继而计算分组摘要统计,如计数、平均值、标准差,或用户自定义函数。
2.value_counts是计数,统计所有非零元素的个数,默认以降序的方式输出Series。
3.分段函数cut:在进行数据的汇总和分析时对连续性的数据变量进行分段汇总。
4.str.split:字符串的分割
Matplotlib
1.plt.savefig(‘test’, dpi = 600) :将绘制的图画保存成png格式,命名为 test
2.plt.ylabel(‘Grade’) : y轴的名称
3.plt.axis([-1, 10, 0, 6]) : x轴起始于-1,终止于10 ,y轴起始于0,终止于6
4.plt.subplot(3,2,4) : 分成3行2列,共6个绘图区域,在第4个区域绘图。排序为行优先。也可 plt.subplot(324),将逗号省略。
5..plot函数:plt.plot(x, y, format_string, **kwargs): x为x轴数据,可为列表或数组;y同理;format_string 为控制曲线的格式字符串, **kwargs 第二组或更多的(x, y, format_string)
format_string: 由 颜色字符、风格字符和标记字符组成。
import pandas as pd temp_dict = {'name':['xiaohong','xiaozhang'],'age':[30,23],'tel':[10086,10010]} t1 = pd.DataFrame(temp_dict) print(t1) temp_dict1 = [{'name':'xiaohong','age':23,'tel':10086},{'name':'xiaogang','age':12},{'name':'xiaozhang','tel':10010}] t2 = pd.DataFrame(temp_dict1) print(t2)

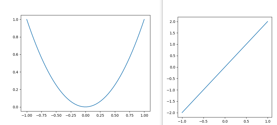
import matplotlib.pyplot as plt import numpy as np x = np.linspace(-1,1,50) y1 = x ** 2 y2 = x * 2 #这个是第一个figure对象,下面的内容都会在第一个figure中显示 plt.figure() plt.plot(x,y1) #这里第二个figure对象 plt.figure(num = 3,figsize = (10,5)) plt.plot(x,y2) plt.show()

浙公网安备 33010602011771号