资产台帐、盘点、认领归还、维修保养怎么做?一文看懂资产管理全流程
在企业的运营发展进程里,资产管理堪称一项极为关键的工作,它如一条无形的纽带,紧密贯穿于企业运营的各个关键环节,对企业的财务状况、运营效率以及战略发展走向均产生着极为深远的影响。
资产管理所涉及的范畴极为广泛,从资产购置规划的起始阶段,一直延伸至报废处置的最终环节,深入洞悉资产管理的现状、痛点、关键环节以及目标,能够有力协助企业优化资产管理策略,提升资源配置的精准度与高效性,进而显著增强企业的综合实力。
一、资产管理现状与痛点交织
1、手工管理、粗放模式下的数据困境
当前,部分企业,尤其是小型企业或传统行业企业,仍沿用手工记录和粗放式的资产管理模式。
资产登记及变动依赖纸质文档,盘点工作随意,缺乏系统性与规范性。这不仅使得资产的实际使用和维护状况难以实时跟踪,直接导致资产信息不精确,严重制约管理效率。
2、信息化推进中的闲置浪费现象
伴随信息技术的持续进步,越来越多企业引入资产管理系统。大型企业普遍采用企业资源计划(ERP)系统中的资产管理模块或专门软件,实现资产台账数字化管理、变动实时记录及报表自动生成,显著提升管理的准确性和及时性。
然而,在这一信息化推进过程中,部分企业在资产购置时缺乏科学规划与合理预算,盲目采购现象频发。
3、安全与保值追求下的清查盘点难题
在市场竞争愈发激烈的环境下,企业高度重视资产的安全性与保值增值。
-
一方面,通过设置权限、安装监控设备等举措加强安全防护;
-
另一方面,积极探索合理配置与有效利用途径,优化资产结构、开展运营活动以实现保值增值。但资产清查盘点这一重要环节却困难重重。
4、资产处置环节的规范性缺失
资产处置环节,部分企业缺乏规范流程和严格审批制度,导致处置过程随意性大。
部分资产未经评估便低价处置,造成国有资产流失。资产处置后,相关账务处理不及时,影响财务数据准确性。
二、资产管理工具选型建议
(一)常见资产管理工具
- 用友 U8 资产管理模块:功能全面,适用于大型企业复杂资产管理,与其他财务、业务模块集成度高。但实施与维护成本高,对企业信息化及人员要求高。
- 金蝶 K3 资产管理系统:支持资产全生命周期管理,在制造业应用广泛,能满足精细化管理需求。不过系统复杂,初次使用学习成本高。
-
轻流 无代码解决方案:
- 快速搭建定制:无需代码,通过简单拖拽、配置,就能依据企业独特流程与需求,自定义资产台账、变动及盘点等模块,大幅缩短搭建周期,降低成本。
- 灵活可扩展:企业业务发展或需求变化时,可随时修改、扩展已搭建系统,如新增资产租赁业务模块,与原有模块无缝衔接。
- 高效协同共享:支持多部门实时协作,资产采购申请、审批等流程高效流转,各部门实时获取资产信息,避免信息孤岛。
- 低门槛低成本:员工无需专业编程知识即可上手,企业培训成本低,能快速让员工熟练运用系统开展工作 。
三、资产管理关键环节
1、资产台账管理
资产台账堪称资产管理的基石,它详细记录了资产的各项基本信息,诸如资产名称、规格型号、购置日期、购置价格、生产厂家、资产编号等,同时还涵盖资产的使用部门、使用人、存放地点、折旧方法等详尽信息。
通过构建完善的资产台账,企业能够对资产实施有效的清查和管理,为资产的购置、调配、维护、处置等一系列工作提供精准的数据支撑。
你可以将资产信息打印成二维码,贴在对应的资产上;
举例而言:
-
在资产购置阶段,可参考现有资产台账,深入分析同类资产的使用状况和性能表现,从而合理确定购置需求,有效避免重复购置。
-
在资产调配过程中,依据资产台账中的使用部门和存放地点信息,能够快速、准确地进行资产转移和交接,显著提高资产的使用效率。
2、资产领用归还管理
资产的领用与归还环节是资产管理流程中不可忽视的部分。当部门或员工有资产领用需求时,需填写详细的领用申请表,注明领用资产的名称、规格型号、预计使用期限、领用原因等信息。
申请表提交后,需经过相关部门及负责人的审批,审批流程可依据资产的价值、重要性等设置不同层级的审核节点。例如,对于高价值设备的领用,可能需部门经理、分管领导等多层级审批,以确保资产领用的合理性与必要性。
审批通过后,资产管理人员依据申请表为领用人办理资产出库手续,并在资产台账中及时更新资产的使用状态及使用人信息。
在资产归还时,资产管理人员要对归还的资产进行严格检查,核对资产的完整性、是否存在损坏等情况。若资产有损坏,需详细记录损坏情况,并依据企业相关规定确定责任归属及维修流程。
归还资产经检查无误后,在资产台账中更新资产状态为 “已归还”,以便后续对资产的再次调配或处置做出合理安排。规范的资产领用归还管理,不仅能确保资产的安全流转,避免资产的丢失与浪费,还能提升资产的使用效率,让资产在企业运营中发挥最大价值。
3、资产清查盘点计划制定
科学合理的资产清查盘点计划是确保资产账实相符的关键所在。清查盘点计划应依据资产的类别、价值、使用频率等多种因素进行制定,明确清查盘点的范围、时间、方法以及人员分工。清查盘点方法包括实地盘点法、抽样盘点法等,企业可结合自身实际情况,灵活选择合适的方法。
定期开展的清查盘点工作能够及时发现资产的丢失、损坏、闲置等问题,以便企业迅速采取相应措施加以处理。
例如,某制造企业制定了季度小盘点、年度大盘点的清查盘点计划,在年度大盘点中,采用实地盘点法对所有资产进行逐一核对,及时发现并妥善处理了一批闲置资产,有效优化了资产结构。
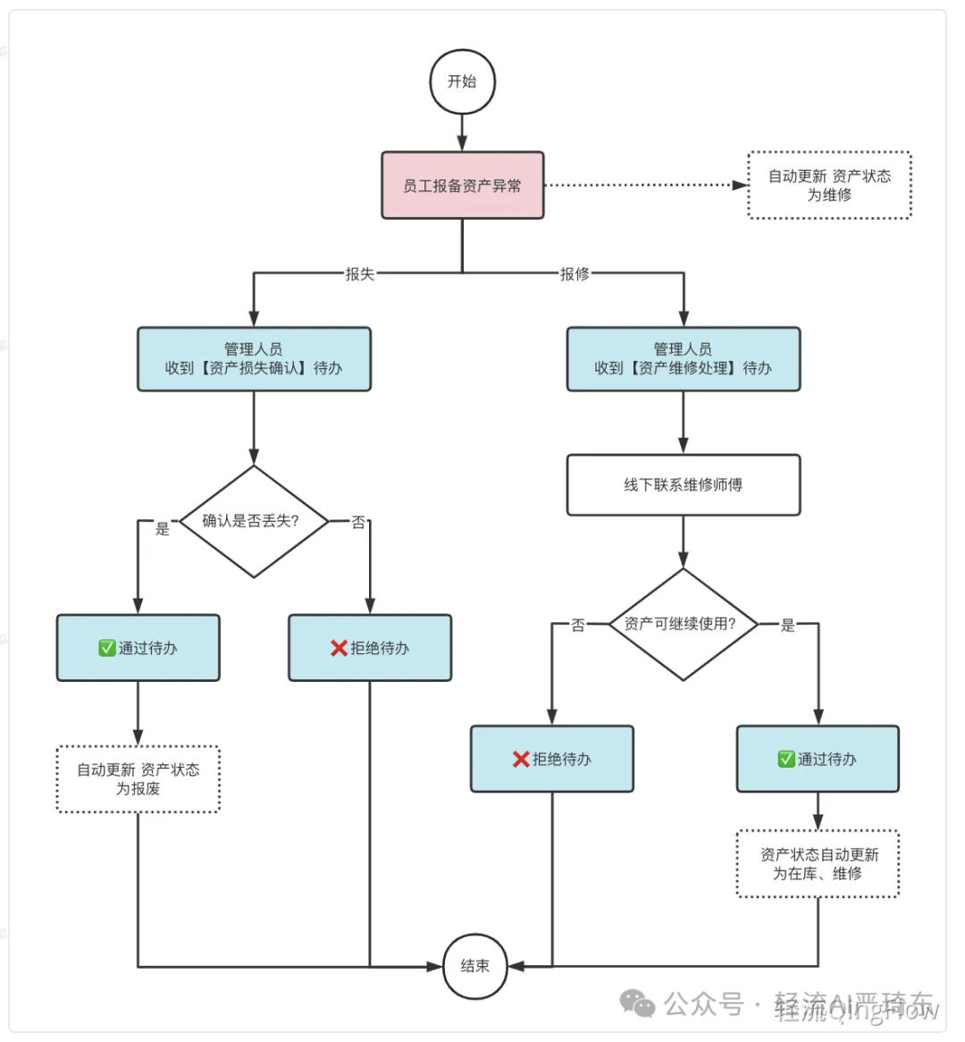
4、资产故障维修与保养管理
对于固定资产中的设备类资产而言,维修与保养管理工作至关重要。当资产出现故障时,及时进行维修是减少资产停机时间、保障生产运营顺利进行的关键之举。故障维修管理涵盖故障报修、故障诊断、维修方案制定、维修实施以及维修后的验收等多个环节。
-
在故障报修环节,使用人员应及时将资产故障信息反馈至维修部门;
-
维修人员接到报修后,通过现场检查、设备检测等手段进行故障诊断,准确确定故障原因;
-
根据故障诊断结果,制定合理的维修方案并组织实施;
-
维修完成后,要对资产进行严格的验收,确保资产恢复正常运行状态。
与此同时,强化资产的日常保养和预防性维护工作,能够有效降低资产故障的发生概率,延长资产的使用寿命。
例如,某化工企业制定了详细的设备保养计划,其中包括每日的清洁、润滑、紧固等日常保养工作,以及定期的设备检测、零部件更换等预防性维护措施,有力保障了设备的稳定运行。
5、资产库存管理
对于库存资产,如原材料、低值易耗品等,库存管理工作直接关系到企业的运营成本和资金周转效率。合理的库存水平能够确保企业生产运营的顺利开展,避免因库存短缺导致生产中断,同时防止库存积压占用过多资金。
企业应依据资产的使用频率、采购周期、市场价格波动等因素,制定科学的库存管理策略,精准确定合理的库存水平和采购计划。
例如,采用 ABC 分类法对库存资产进行分类管理:
-
对于关键的 A 类资产:维持较高的库存水平,确保供应的及时性;
-
对于常用的 B 类资产:根据历史使用数据和采购周期,制定合理的库存补货计划;
-
对于不常用的 C 类资产:则采用零库存或寄售库存的方式进行管理,有效降低库存成本。
6、资产管理人员培训
资产管理人员的专业素质和业务能力直接决定了资产管理的水平高低。企业应大力加强对资产管理人员的培训工作,使其深入熟悉资产管理制度、流程以及相关法律法规,熟练掌握资产管理的专业知识和技能,如资产核算、清查盘点方法、资产管理软件的使用等。
培训内容还可涵盖职业道德教育,以提升资产管理人员的责任心和敬业精神,确保资产管理工作规范、严谨地开展。
例如,某企业定期组织资产管理人员参加专业培训课程,邀请行业专家进行授课,并安排内部经验分享会,促进资产管理人员之间的交流与学习,显著提升了团队的整体业务水平。
资产管理是企业实现可持续发展的重要保障。面对当前资产管理的现状和痛点,企业应充分认识到资产管理关键环节的重要性,明确资产管理目标,通过引入先进的管理理念和技术手段,不断优化资产管理流程,提高资产管理水平,从而提升企业的核心竞争力,实现企业的长期稳定发展。在数字化时代,资产管理将朝着智能化、信息化的方向不断迈进,企业应积极拥抱变革,持续探索适合自身发展的资产管理模式,为企业的发展注入新的动力。

浙公网安备 33010602011771号