编号206:反转链表
编号206:反转链表
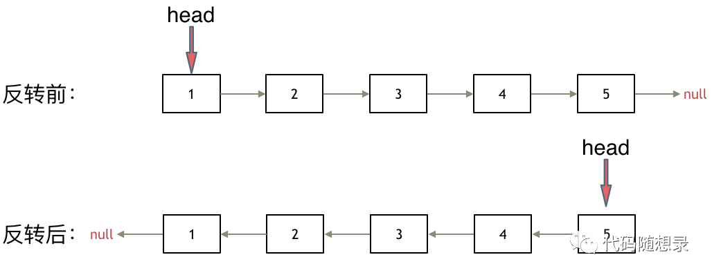
题意:反转一个单链表。
示例: 输入: 1->2->3->4->5->NULL
输出: 5->4->3->2->1->NULL
思路
如果再定义一个新的链表,实现链表元素的反转,其实这是对内存空间的浪费。
其实只需要改变链表的next指针的指向,直接将链表反转 ,而不用重新定义一个新的链表,如图所示:
之前链表的头节点是元素1, 反转之后头结点就是元素5 ,这里并没有添加或者删除节点,仅仅是改表next指针的方向
那么接下来看一看是如何反转呢?
我们拿有示例中的链表来举例,如动画所示:
首先定义一个cur指针,指向头结点,再定义一个pre指针,初始化为null。
然后就要开始反转了,首先要把 cur->next 节点用tmp指针保存一下,也就是保存一下这个节点。
为什么要保存一下这个节点呢,因为接下来要改变 cur->next 的指向了,将cur->next 指向pre ,此时已经反转了第一个节点了。
接下来,就是循环走如下代码逻辑了,继续移动pre和cur指针。
最后,cur 指针已经指向了null,循环结束,链表也反转完毕了。此时我们return pre指针就可以了,pre指针就指向了新的头结点。
代码
双指针法
//反转链表
public Node reserveLinkedlise(Node head){
Node cur = head;
Node pre = null;
Node temp ;
while(cur != null){
temp = cur.next;// 保存一下 cur的下一个节点,因为接下来要改变cur->next
cur.next = pre;// 翻转操作
// 更新pre 和 cur指针
pre = cur;
cur =temp;
}
return pre;
}

浙公网安备 33010602011771号