JDBC,JPA 与 ORM【引】
原文: https://blog.csdn.net/antony1776/article/details/88836831
----
JDBC 是为了解决 如何从关系型数据库中获取数据 而设计的,设计的重心是如何更好的使用 SQL,取回来的数据以 ResultSet 的形态存在于内存中,仅此而已;
JPA 呢,它解决的是 如何将内存中 Java 对象的序列化到磁盘中 的问题, 而且设计的焦点在于如何描述内存中的 Java 对象,也就是对内存对象进行建模。
ORM 专注于 对象与关系的映射,这里的关系特指关系型数据库中的关系,而对象呢,是指面向对象语言中的对象,不限于 Java,其他的面向对象语言,比如 Python,Ruby 等,也有自己的 ORM 框架。
----
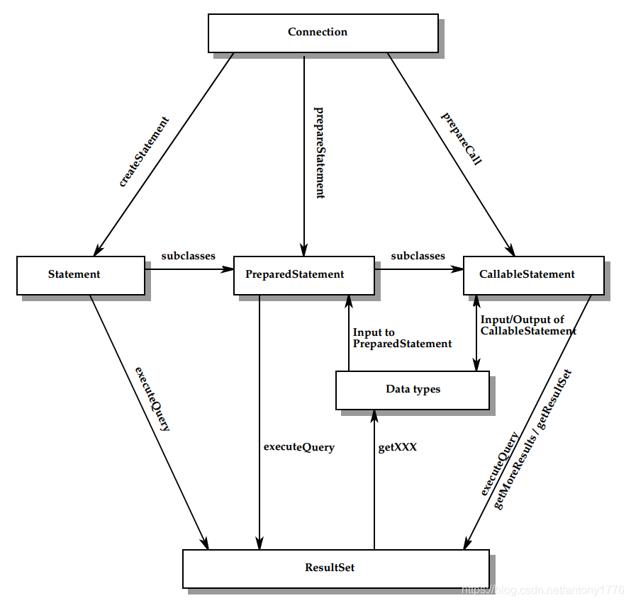
JDBC主要类图:

hibernate主要类图

————————————————
版权声明:本文为CSDN博主「墨城之左」的原创文章,遵循CC 4.0 BY-SA版权协议,转载请附上原文出处链接及本声明。
原文链接:https://blog.csdn.net/antony1776/article/details/88836831
~~~~~~~~~~~~~~~~~~~~~~~~~~~~~~~~~~~~~~~~~~~

浙公网安备 33010602011771号