疫情加速医疗信息化行业景气上升,医疗信息化新黄金时代即将开启(转自公众号:先知研报)
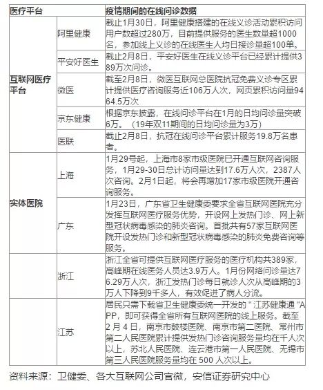
在此次疫情期间,互联网医疗相关公司,比如阿里健康、腾讯健康、平安好医生、微医、医联、丁香医生等平台都开通了在线义诊,初筛普通感冒和新型肺炎,缓解线下压力,减少交叉感染,也让更多人体验了互联网医疗。 阿里健康数据显示,截至1月30日,在线义诊累计访问用户数超280万,医生数量超1000名,参加线上义诊的在线医生人均日接诊量超100单。在短短几天之内,各家都义诊服务了几十万人次,参与医生超过10万人。可以说新一代医疗信息化的分支行业:互联网医疗正在迅速的改变着我们的生活,让我们逐步出户就能看病!
那么什么是医疗信息化呢?
医疗信息化,即医疗服务的数字化、网络化、信息化等。通过现代电子、计算机、通信技术数据库等技术,为医疗器械、药品的研发、生产监督等提供服务,以及为医院之间、医院各部门内部提供病人信息并且管理信息的收集、处理、存储、提取交换等。可以说医疗信息化贯穿着从药品、器械到医疗服务等医疗健康的全部流程。
国内医疗信息化发展的经历了三个阶段:20世纪80年代HIS(医院管理信息化)阶段、21世纪初期进入由HIS向CIS(医院临床医疗管理信息化)阶段、以及03年非典之后的数据整合阶段。
纵观国内医疗信息化发展历程,我们能够发现医疗信息化行业的最大特点是政策性极强。每一个公共卫生事件的节点,都会对推动医疗信息化的快速发展,对医疗信息化产生非常深远的影响。以03年非典事件为例:在非典爆发前,国内的医疗IT,特别是公共卫生信息化的领域,是完全不被重视的。在非典爆发之后,政府立刻意识到医疗信息化建设的重要性,一系列政策出台,建设覆盖全国的网络直报系统。这个系统在当年就开始建设,一直运行到今天。这是医疗信息化行业发展的第一个黄金时代,国内医疗信息化迎来了不可逆发展的大趋势。
为什么说医疗信息化的发展是不可逆的大趋势呢?
因为医疗信息化能够帮助医生确定临床上最有效和最具有成本效益的治疗方法、能够促进医疗服务质量的提高、能够降低医疗成本、能够加快医药研发、特别是在传染病网络直报系统能够让国家以及各大医院数据共享,不再相互独立,预防突发的公共卫生事件。所以在此背景下,医疗信息化的发展已成为世界各国在医疗系统上大力推进的一个方向。
2009年,我国启动新一轮医药卫生体系改革,在文件中,卫生部第一次把信息化作为“四梁八柱”的顶层设计之一,信息化作为其中的一柱写入。2009年之后,国内医疗信息化得到非常高的重视,行业迎来发展拐点。2009年,国内整个行业的花费和IT预算在100亿-200亿左右。后面呈现两位数以上的增速,一直保持到今天。根据数据显示2018年我国医疗信息化市场规模为516亿元,同比增长15.18%;2019年市场规模接近600亿元。根据前瞻产业研究院预测,未来几年我国医疗信息化规模将持续增长,至2023年突破1000亿元,2024年超过1100亿元。
那为什么大型公共卫生事件会推动医疗信息化加速发展呢?
因为政府会意识当前整体的医疗信息化程度还远远不够。自非典事件以来,我国医疗信息化行业已经取得长足进步,但仍存在诸多问题。比如:全国电子病历水平仍然较低、院内系统间互通水平低下,“孤岛”现象明显、医院新系统架构老旧,耦合性较高,系统运行风险大、传染病网络直报系统与医院HIS相互独立、互不连接等等。想要解决这些问题,依靠医院自身去完成几乎是不可能的(医院的信息化建设大部分资金都来自于财政拨款),必须要依靠政策的推进。我国政府在近些年来对于医疗信息化同样也是相当重视,但由于全国上下各大省市良莠不齐,各大省市医疗信息化的推进速度有明显的差异。比如浙江省内95%以上的医院医疗信息化程度较高,而中西部地区的医疗信息化依旧处于较低水平。
短板便会有漏洞,敌人抓住你的漏洞,便能够痛击你。一旦发生大型的公共卫生事件,考验的是全国上下整体的医疗信息化水平,而不是医疗信息化的最高水平。所以对于政府而言,补齐医疗信息化的短板,加速全国医疗信息化的建设已是当务之急。这也便是为什么,此次疫情的发生将会推动医疗信息化行业的景气度上升,医疗信息化新黄金时代即将开启的核心逻辑。当然也不仅仅如此,在当下人口老龄化、居民健康意识的增强、医疗资源分布的不均匀都将带来医疗信息化的加速。
同时在此次疫情之下,医疗信息化也催生出了行业新的风口:互联网医疗。
根据调研显示:自疫情爆发以来,患者线上问诊的激进性显著提升,截止2020年1月30日午间,卫宁健康上线/正在上线的153家互联网医院,累计为患者提供快速问诊服务超过10万次,开展专项培训42场。华中科技大学附属同济医院在线门诊上线首日,近400位同济专家接诊,问诊患者达1万人次。微医集团累计提供医疗咨询近64.5万人次、阿里健康累计用户数破280万、京东健康、1药网等在线问诊功能均在加速培养用户习惯。互联网医院线上问诊成为缓解医疗资源紧缺、防止疫情扩散的重要工具。同时在此次疫情之中,互联网医疗的优势充分体现,行业有望得到重视,用户习惯得到充分培养,在医保支付配套政策支持下,行业新业务、新模式有望加速发展。(根据2月8日《国家卫生健康委办公厅关于在疫情防控中做好互联网诊疗咨询服务工作的通知》中可见:国家充分肯定了互联网医疗在疫情期间的重要作用,在未来互联网首诊政策有望放开,进一步打开产业成长空间)
总结上文也就是说:回顾历史、从行业发展趋势以及政府的角度上出发,此次疫情将会使得国内医疗信息化相关领域将在此次疫情中大幅加速,上下游产业链都将迎来机遇,医疗信息化新的黄金时代即将来临。例如,医疗信息化的建设将利好医疗行业解决方案与系统集成提供商;医疗信息化加速将带来医疗系统的升级,信息化建设龙头企业将显著受益;此外,病情的研判、医疗资源的调度、医保资料库建设等也需要大数据的分析支撑,医疗数据服务龙头企业也将获得成长。
其中主要包括:创业慧康、卫宁健康、久远银海、东华软件、麦迪科技
重点讲下久远银海、东华软件、创业慧康。
久远银海是国内民生信息化领军企业,已形成医疗医保、数字政务、智慧城市、军民融合四大战略业务板块。其中医疗医保业务占比不断增加,根据2019年半年报数据,公司医疗医保占营收比重已接近40%。公司市场覆盖全国24个省(自治区、直辖市)、100余个城市,为7万家医院药店和近5亿社会公众提供服务。
根据调研显示在此次的疫情事件中:公司作为医保行业重要的支撑者,医保信息化的支撑工作一切正常。公司认为本次疫情对2020年的发展影响有限,公司对于全年实现业绩稳定增长很有信心。长期而言本次疫情也会促使各级政府加深加大对于医疗信息化、大数据应用、疾病控制、医保+商保、DRGS的认识、政策扶持和投入力度。并且在全国的医保市场中,公司与东华软件总计占据2/3的市场,在未来每个省逾亿元的医保平台建设费用,公司有望进一步受益。
东华软件是一家综合性的行业整体解决方案和信息化服务提供商,面向健康、金融、能源等行业提供技术服务。健康行业主要提供医疗信息行业解决方案、智慧医疗、医保信息化、区域卫生信息化等产品和服务。
根据调研显示在此次的疫情事件中:公司的业绩并不会受到较大冲击,公司在手的基础订单要150亿是较好的保障。同时,公司下属互联网生态事业部由于近期业务的大幅度增加,给部门带来了较大的压力(以前互联网医院业务一天只有几十笔,现在有上千笔)。目前公司是传统医疗行业做互联网的唯一一个有互联网牌照的公司,线上临床的医护服务和线上线下的闭环医疗都做得很扎实,因而做互联网医疗平台的时候可以做得很好。公司认为,本次疫情对互联网医疗的发展加速了3-5年时间,公司在未来有望受益于此次互联网医疗的迅速发展。
创业慧康:创业慧康是国内领先的医疗卫生信息化软件供应商,深耕行业20余年,累计实施1万多个医疗卫生信息化建设项目,积累超过2.5亿份居民健康档案。公司组建了以医卫信息化为体、医卫物联网和医卫互联网为翼的“一体两翼”业务格局。2019年,“健康中山”项目步入10年运营期的元年,盈利模式逐渐清晰,未来有望加速异地复制,为日后公司高速增长及发展提供强有力支撑。从公司的发展来说也可以看出来,公司公共卫生业务2005年开始进入到稳步发展路线。公司在未来医疗信息化的投入仍然会增加,尤其是在公共卫生方面会增加投入。
根据调研显示在此次的疫情事件中:公司认为在新冠病毒疫情过后,有望迎来5年的公共卫生建设,公司的整体业务并不会受到影响。目前公司已上线了互联网问诊平台,现在有60多家医疗机构入驻,主要是小的和民营的,公司已建成200家左右互联网医院。同时,公司目前正在帮助国家构建互联网医疗平台,按照国家医保局的任务,公司将会在今年上半年结束国家软件的开发。在未来公司有望受益于公共卫生的加速建设以及互联网医疗的加速发展。
文章的最后,先知再谈谈机构对市场的观点。
机构认为:短期内影响市场的运行节奏需关注基金产品申赎回额和产品发行情况;稍长时间看,银行间整体流动性宽裕必将传递到A股市场。有效可控的疫情改变不了A股既有的运行方式,疫情对经济中长期影响有限,市场具有结构性行情,后续宽松的政策环境可期。这几天反弹有点超预期,但是未来疫情应该还会有反复,总体来讲指数处于黄金坑,即使后续调整幅度也有限。复盘过去11年的2月份,除了2016年A股2月熔断事件外,其他年份的2月取得了全面或结构性上涨;从市场风格上看,历史上2月份A股以TM科技成长市场风格为主。
后续需要跟踪的聚焦事件主要包括:MLF和lpr利率大概率下调;富时罗素全球股票指数系列评审结果;以及疫情发展。
在行业方面:
从短期来看:由于疫情的影响,将可能导致电子产业链在短期遭遇到较大的压力。电子产业链紧密合作,面对面交流、验证、调整方案双方共同解决,台湾美国不来大陆,导致新产品研发进度受影响,产业链互动减少,影响产出。并且在需求端,短期的消息信心受到影响,,农历年手机销量同比下滑60-70%(现在已经有产业链砍单的消息,大立光砍单国内品牌手机),在实际状况没有改善之前,需注意消费电子短期下行的风险。
从长期来看:2020年的科技产业仍是投资的核心关键词,2020年的科技产业类似2003年的传统产业,内生动力极强,业绩上虽然短期可能因为疫情摔一跤,但爬起来的速度快,最终还是冠军。与此同时,在并购政策和增发政策逐步放松的背景下,叠加向上的产业周期,一些科技板块中的小公司也可能享受到红利,形成景气度在科技板块中的扩散化。


浙公网安备 33010602011771号