会员
周边
新闻
博问
闪存
众包
赞助商
Chat2DB
所有博客
当前博客
我的博客
我的园子
账号设置
会员中心
简洁模式
...
退出登录
注册
登录
年年ℓ
博客园
首页
新随笔
联系
订阅
管理
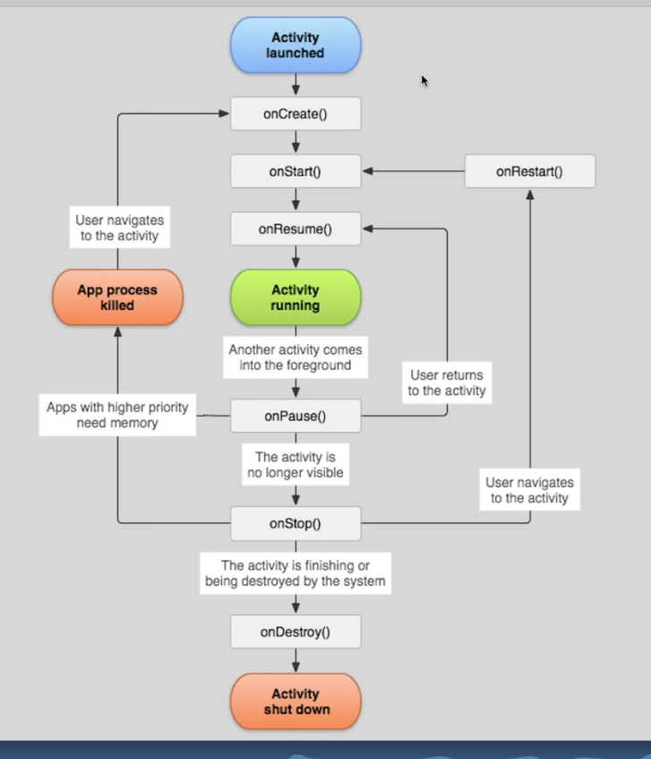
后台杀死之保存数据
那个你要旋转屏幕的时候,都会杀死一下后台然后再重新加载,这里就不得不说一下activity的生命周期了
所以当你旋转屏幕之后,所有的数据就都没了,这时候你就需要保存一下你的数据
posted @
2022-01-03 17:25
年年ℓ
阅读(
47
) 评论(
0
)
收藏
举报
刷新页面
返回顶部
公告