2024年凡亿教育PCB线下培训成绩总结曝光!97.79%就业率,月薪过万
2024年凡亿教育PCB线下培训成绩总结曝光!97.79%就业率,月薪过万
年度就业报告
【2024年度PCB线下就业报告】
“投了29份简历,却因不会画6层板全被拒...”
“只会Altium拉线,面对高速信号束手无策!”
“项目经验不足,总是被当替补画板干杂事”
——这是多少PCB工程师的“至暗时刻”?
当新能源/5G/AI硬件爆发式增长,如何顺应时代趋势,在短时间内成为一名高段位的PCB工程师?!
答案就在凡亿教育!
直接亮出数据,战绩彪悍
96.79%就业率+人均薪资10k+
三个月速成PCB设计,拿高薪offer,学涨薪路线
巩固电子基础 / 强化PCB技能 / 积累高质项目经验 / 学透电子设计



凡亿2024年43-45期PCB线下培训班数据


*以上为凡亿教育24年学员就业真实数据统计(仅展示部分)
2024年凡亿教育线下培训成绩总结
①培育学员数量创新高!
2024年,凡亿教育进行了43-45期PCB线下培训班,共培养了291名PCB工程师,较2023年增长45%!
②就业率碾压行业!
整体就业率:97.79%(行业平均就业率仅72%)
应届生就业率:93.8%(零经验转行者占比41%)
优秀者进华为海思、中兴电子、中软国际等大厂
③学员薪资跃升!
平均薪资:10.1k/月
最高薪资:20k+13薪
薪资过万学员占比:83%



来凡亿教育,你将享受到
为响应国家人才培养政策,凡亿教育在PCB线下培训班课研、教学、就业服务等多方面,做出了升级优化,比如:
课程全程实战,直击企业核心需求
3个月全日制,100%实战案例教学!
从基础到高阶,零基础也能轻松入门!
配备EDA软件大厂经验导师,全程导师辅导!
结业即可模拟面试、引荐就业,入职高薪岗位!
金牌导师天团

郑振宇导师:PCB联盟网创始人、Altium原厂特邀讲师,精通x86/工控类/消费类等高难度产品PCB设计,致力让复杂电路设计像搭积木一样简单。
黄勇导师:凡亿教育技术总监/PCB联盟网特邀版主,深耕高速信号与消费电子领域设计15年,所著《Allegro速成教程》《高速PCB设计实战》系列视频广受欢迎。
龙学飞导师:凡亿教育Pads金牌讲师,深耕EDA工具开发多年,曾参与过多款主流产品设计,具备丰富的PCB设计实战技能。
范强导师:凡亿教育资深授课讲师,具有8年高速PCB设计实战经验,教学认真诚恳,广受学员喜爱。
助力就业
名企宣讲+模拟面试+引荐直达
为尽可能提高学员就业率,凡亿教育将提供“毕业答疑-模拟面试-引荐就业”全流程服务,直接对接知名企业开展专场招聘,提供1对1模拟面试及简历优化指导。
优秀学员将直通内推通道,获得高含金量的就业引荐机会,2024年已有37%学员通过此渠道斩获offer!



欢迎加入【凡亿教育第49期高速PCB线下实训班】!
1线下班概括
时间:每年开设三期,全日制集中授课,学期3个月
地点:
湖南长沙:望城区新长海国际企业中心B1栋凡亿集团
深圳宝安:福海街道彤鑫科技大厦B座809
使用软件:Altium Designer / Cadence Allegro / Mentor PADS(三选一)
学费:长沙14800元 / 深圳14800元(含住宿,学习设备场地使用费)
住宿:提供免费集体宿舍,不额外收费
2实训模式
每周一到周五授课,上午/下午90~120分钟理论课程,全天开放教室自由练习
晚上自愿加班学习至21:30
每天值班老师技术辅导,实操指导全覆盖
大小周轮值、节假日自由安排学习时间
3宽敞明亮的教室


4干净舒适的宿舍


5每天公学共进



6参观工厂产线体验




7奖学金福利
凡亿教育特设奖学金机制,表彰学员的优秀:
奖学金金额:
一等奖学金:1800元
二等奖学金:1000元
三等奖学金:600元
四等/五等/六等奖学金:400元

8实战驱动
全程项目制教学
我们不做“填鸭式教学”,每一阶段都有项目、任务、目标:
|
培训整体思路/课程大纲:硬件基础→EDA软件基础→PCB设计模块→2/4/6综合案例 |
|||||
|
1、硬件基础知识(预计规划时间:15天) 新增搭建硬件基础知识学习,主要是针对硬件基础知识不扎实或者转行的学员,在学习PCB设计之前对基本的硬件知识:电阻、电容、电感、二极管、三级管、MOS管、运放等做一个掌握。这部分内容报名之后马上授权进行视频播放的学习,来凡亿之后上课对硬件基础就会有一定的基础,不至于基础跟不上而烦恼,这部分知识是完全零基础都能听懂的,是以初中物理知识背景来讲解的。
2、EDA软件基础(预计规划时间:1周) EDA软件操作是基础,所有学员开班之后的第一个星期都是学习对应EDA软件操作,系统的全部过一遍,这个过程老师会教授学员软件操作经验技巧以达到快速掌握EDA工具的目的。 3、常见的PCB设计模块学习(预计规划时间5周)(30多个小项目实战案例) 现在市面上大部分的电子产品由于集成度越来越高,已经不像以前那用需要很多基础器件来搭建电气电路功能,现在都是集成为了某个芯片或者某个模块。设计者熟练各种模块的PCB布局与布线要点之后,再通过多个实战项目把这些模块模块进行综合设计,可以快速提炼出一套PCB设计的方法。
比如上面的这个机顶盒产品的设计:它需要连接显示器有HDMI模块或AV接口;需要联网的话,需要有一个RJ45网口模块或者WIFI模块;需要供电并分配电源,就需要有DCDC 电源转换或者是PMU电源管理单元;它需要存储音视频信息,就需要DDR、FLASH等存储器模块。它就是由各个功能模块组合而成的。那么假如现在需要你去绘制这个产品的PCB设计,我们是不是可以先从这些模块入手,透析这个产品的本质,了解好每一个模块的基本原理,再掌握它每一个模块的PCB布局和PCB布线的要点,然后再去汇总整个的设计,那这个时候你会发现这个板子其实就已经完成了80%的工作量了,剩下的只是模块和模块之间的信号互联了。这部分再单独拿出来去讲解BGA出线技巧与经验,去讲解叠层与阻抗,去讲解信号SI与PI,去讲解PCB设计中的EMC,通过几个实战的案例练习,那么你的PCB设计技能就能够快速的大成。 凡亿教育就是基于以上思维,开设的这种高速PCB设计培训方法,这也是我们和其他培训机构不一样的地方,不是一开始就是整项目案例,而是让高速PCB设计从业者,透过现象看本质,庖丁解牛一样,你换个案例也能够真正得心应手,你来当这把尖刀,应对不同的PCB产品设计。(一开始上项目你会非常没有整体观、根本无从下手,学了很久你可能会发现还是不会) 这个阶段不只是讲PCB设计,对应的模块的原理图也会详细进行分析,知其然知其所以然!
3、2/4/6/8综合案例(预计规划时间6周)(4个大项目综合实战案例) 学习完软件操作,学习完常用PCB模块,接下来就是进行多个综合案例的实战练习了,这个阶段的你软件应该都很熟练了,常见的PCB模块布局布线你也掌握了,剩下的就是如何把所学融入到实际项目当中去,我们由易到难给你们准备了4个大项目实战案例(Altium/Allegro/PADS/培训案例一模一样),PCB中涉及到安规知识(爬电与电气间隙)、高速SI\PI完整性分析、EMC设计、阻抗结算、PCB DFM/DFA工艺、PCB拼板设计、BGA出线技巧等都在这个阶段详细讲解和学习到。 |
|||||
|
第一个案例: 3500W直流充电桩(图腾柱PFC+LLC全桥)大功率PCB设计项目 |
|||||
|
随着近几年新能源、工业自动化、电力电子及电动汽车等领域迅猛发展,行业内兼具大功率理论与实战经验的PCB Layout工程师极为稀缺,薪资待遇也高,所以新增此项目案例,能让学员应对新的趋势。 大纲介绍:本项目是针对3500W直流充电桩的PCB设计,内容涵盖图腾柱PFC、LLC全桥拓扑、EMI滤波、控制电路等关键部分,从功能原理讲解到实际PCB布局布线设计,贯穿安规要求、电气间隙、爬电间距优化检查、电源环路、EMC的PCB设计等内容,最终完成符合生产标准的整体PCB设计输出。项目重点包括高效率图腾柱PFC电路和软开关LLC全桥电路的原理设计与实现分析,控制电路的信号完整性与地平面处理,以及从整体布局规划到生产文件输出的全流程开发。 |
|||||
|
AC-DC |
充电桩 |
全桥 |
反激开关电源 |
电气间隙 |
爬电间距 |
|
绝缘等级 |
新能源 |
半桥 |
电源环路面积 |
变压器 |
一次侧 |
|
EMC辐射 |
PFC/LLC |
高压板 |
污染等级 |
图腾柱 |
二次侧 |
|
|
|||||
|
第二个案例:4层全志H616_消费类TV_BOX PCB设计项目 |
|||||
|
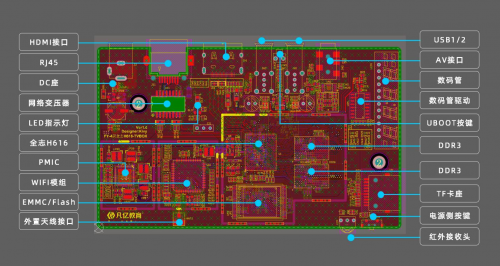
消费类产品主要是侧重成本,那么他的层数会相对较低,但是功能不会少,板子走线难度就会增加,采用消费类产品来进行线下教学,能够使学员学到应对高密度PCB设计的设计思路与技巧 大纲介绍:基本PCB设计流程和前面类似,本案例采用4层全志H616方案,搭载2片DDR3内存,支持EMMC5.0及兼容NANDFLASH存储方案。主要支持HDMI高清视频、AV音视频、USB、有线网络及PMU、DCDC、LDO、RJ45网口等功能,案例素材复杂程度更高,要求学员综合能力更高,如下图。 产品类型:消费类机顶盒 设计难点:0.65BGA、2层出线、屏蔽罩设计、3W控制 设计层数:4层 焊接点数:2345+Pins 设计周期:7天 |
|||||
|
|
|||||
|
第三个案例:6层RK3576_AIOT_人工智能物联主板PCB设计项目 |
|||||
|
项目介绍:本项目是针对核心为瑞芯微RK3576高性能AIoT处理器的6层人工智能物联主板PCB设计项目,专注于人工智能与物联网应用,设计涵盖了复杂的电源架构(如多路DC-DC、PMU电源管理)、高速信号布线(如LPDDR4、eMMC、PCIe)、以及丰富的扩展接口(如MIPI-CSI/DSI、千兆以太网、USB3.0等)。项目将从核心模块布局、高速信号完整性分析与优化、电源完整性PI设计、严格的EMC/EMI对策,一直推进到完整的Gerber生产文件输出,确保主板在高性能计算、稳定性和可靠性的前提下,满足各类AIoT场景的严苛要求,学习完成之后对学员综合能力得到更大的提高。 产品类型:AIoT主板 设计难点:0.65BGA、模块综合考虑、屏蔽罩设计、LPDDR4、SI与PI 设计层数:6层 焊接点数:4252+Pins 设计周期:12天 搞定这种类型的板子,在PCB设计业内可以说是横着走!没问题! |
|||||
|
|
|||||
|
第四个案例:8层RK3588_综合工业主板(选学) |
|||||
|
大纲介绍:本项目是基于瑞芯微旗舰级RK3588八核处理器设计的8层高可靠性工业主板。设计面向严苛的工业应用环境,核心挑战在于驾驭处理器强大的多核性能与高速接口,包括PCIe 3.0、SATA 3.0、双通道LPDDR5/LPDDR4x、多路4K/8K显示输出以及丰富的扩展总线。项目将采用8层板叠构优化电源与信号完整性,重点解决高速信号时序、电源噪声、散热及严格的工业级EMC/EMI问题,确保主板在宽温、高振动等复杂工业场景下具备卓越的稳定性、抗干扰能力和长期可靠性,满足高端工业控制、AIoT网关、边缘计算等领域的综合应用需求。 搞定这种类型的板子,在PCB设计业内可以说是横着走!没问题! 产品类型:工业控制板 设计难点:0.65BGA、器件密度高、综合规划难、屏蔽罩设计 设计层数:8层 焊接点数:6000+Pins 设计周期:20天 |
|||||
|
|
9结业成果
1、掌握2-8层PCB完整设计流程
2、拿到项目作品+结业证书+技能等级证书
3、引荐就业 + 简历优化 + 面试辅导
4、多名学员已入职华为生态链、工业互联网、军工企业等
5、每期根据实际安排,邀请企业来公司开展人才招聘宣讲


10实训期间
斩获高薪offer






第49期高速线下培训班:开班时间:2026年3月11日











浙公网安备 33010602011771号