实验5:开源控制器实践——POX
一、实验目的
1.能够理解 POX 控制器的工作原理;
2.通过验证POX的forwarding.hub和forwarding.l2_learning模块,初步掌握POX控制器的使用方法;
3.能够运用 POX控制器编写自定义网络应用程序,进一步熟悉POX控制器流表下发的方法。
二、实验环境
Ubuntu 20.04 Desktop amd64
三、实验要求
(一)基本要求
1.搭建下图所示SDN拓扑,协议使用Open Flow 1.0,控制器使用部署于本地的POX(默认监听6633端口)。

2.阅读Hub模块代码,使用 tcpdump 验证Hub模块;
h1 ping h2

h1 ping h3

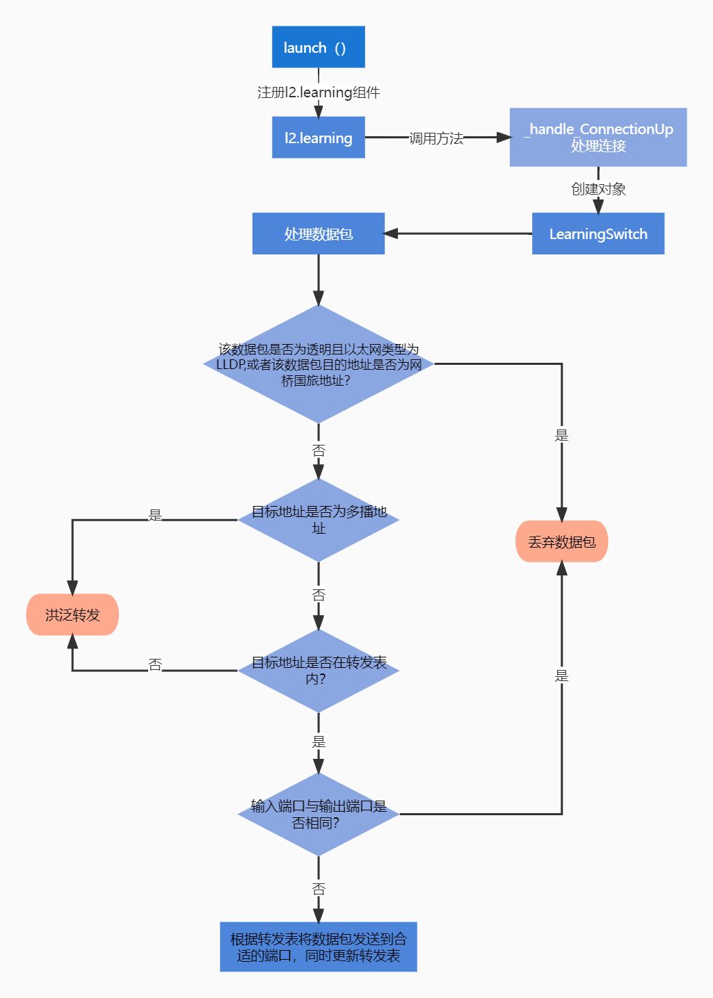
3.阅读L2_learning模块代码,画出程序流程图,使用 tcpdump 验证Switch模块。
(1)流程图

(2)使用 tcpdump 验证Switch模块
h1 ping h2

h1 ping h3

(二)进阶要求
1.重新搭建(一)的拓扑,此时交换机内无流表规则,拓扑内主机互不相通;编写Python程序自定义一个POX模块SendFlowInSingle3,并且将拓扑连接至SendFlowInSingle3(默认端口6633),实现向s1发送流表规则使得所有主机两两互通
(1)重新搭建(一)的拓扑,拓扑内主机互不相通

(2)编写Python程序自定义一个POX模块SendFlowInSingle3
from pox.core import core
import pox.openflow.libopenflow_01 as of
class SendFlowInSingle3(object):
def __init__ (self):
core.openflow.addListeners(self)
def _handle_ConnectionUp(self, event):
msg = of.ofp_flow_mod()
msg.priority = 1
msg.match.in_port = 1
msg.actions.append(of.ofp_action_output(port=2))
msg.actions.append(of.ofp_action_output(port=3))
event.connection.send(msg)
msg = of.ofp_flow_mod()
msg.priority = 1
msg.match.in_port = 2
msg.actions.append(of.ofp_action_output(port=1))
msg.actions.append(of.ofp_action_output(port=3))
event.connection.send(msg)
msg = of.ofp_flow_mod()
msg.priority = 1
msg.match.in_port = 3
msg.actions.append(of.ofp_action_output(port=1))
msg.actions.append(of.ofp_action_output(port=2))
event.connection.send(msg)
def launch():
core.registerNew(SendFlowInSingle3)
(3)所有主机两两互通

2.基于进阶1的代码,完成ODL实验的硬超时功能。
代码
from pox.core import core
import pox.openflow.libopenflow_01 as of
class SendFlowInSingle3(object):
def __init__(self):
core.openflow.addListeners(self)
def _handle_ConnectionUp(self, event):
msg = of.ofp_flow_mod() # 使用ofp_flow_mod()方法向交换机下发流表
msg.priority = 1
msg.match.in_port = 1
msg.actions.append(of.ofp_action_output(port=2))
# msg.actions.append(of.ofp_action_output(port=3))
event.connection.send(msg)
msg = of.ofp_flow_mod()
msg.priority = 1
msg.match.in_port = 2
msg.actions.append(of.ofp_action_output(port=1))
msg.actions.append(of.ofp_action_output(port=3))
event.connection.send(msg)
msg = of.ofp_flow_mod()
msg.priority = 1
msg.match.in_port = 3
# msg.actions.append(of.ofp_action_output(port=1))
msg.actions.append(of.ofp_action_output(port=2))
event.connection.send(msg)
def launch():
core.registerNew(SendFlowInSingle3)
执行结果

四、个人总结
本次实验使用POX的forwarding.hub和forwarding.l2_learning模块,运用 POX控制器编写自定义网络应用程序,进一步熟悉POX控制器流表下发的方法
基本要求
流程:建立拓扑-》打开pox的hub模块-》xterm开启终端-》开启抓包-》 h1 ping h2 | h1 ping h3-》观察h2,h3终端-》打开pox的Switch模块-》同hub
查阅资料可知:
Hub模块:采用洪泛转发,在每个交换机上都安装泛洪通配符规则,将数据包广播转发,此时交换机等效于集线器。因此无论h1 ping h2还是h3,都可以从h2 h3中抓到数据包。
Switch模块:当h1 ping h2时候只有h2有接收到数据包,而当h1 ping h3时候也同样只有h3能接收到数据包,因此验证了switch模块的自学习功能
数据包只会发送给相应的主机。
在此次实验中无法将SendFlowInSingle3.py放入pox目录下或直接在pox目录下创建,要通过在lab5目录下创建,在复制到pox目录下

浙公网安备 33010602011771号