量产150W 双路输出开关电源全套设计生产资料, 输入220VAC,输出24V5
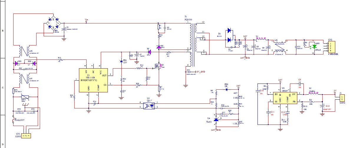
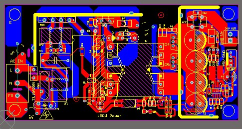
量产150W 双路输出开关电源全套设计生产资料,
输入220VAC,输出24V5A+5V2A,,PCB及原理图使用AD设计,pcb使用元件带3D模型,
采用NE1118B作为PWM控制IC, 单路24V输出可以过能效6级,
电路稳定可靠,可以用着步进电机驱动电源,大功率LED驱动,输出通过调整R9值设置为恒流输出
ID:34128616675074391






量产150W 双路输出开关电源全套设计生产资料,
输入220VAC,输出24V5A+5V2A,,PCB及原理图使用AD设计,pcb使用元件带3D模型,
采用NE1118B作为PWM控制IC, 单路24V输出可以过能效6级,
电路稳定可靠,可以用着步进电机驱动电源,大功率LED驱动,输出通过调整R9值设置为恒流输出
ID:34128616675074391





