会员
周边
新闻
博问
闪存
众包
赞助商
Chat2DB
所有博客
当前博客
我的博客
我的园子
账号设置
会员中心
简洁模式
...
退出登录
注册
登录
mysyn900
博客园
首页
新随笔
新文章
联系
管理
订阅
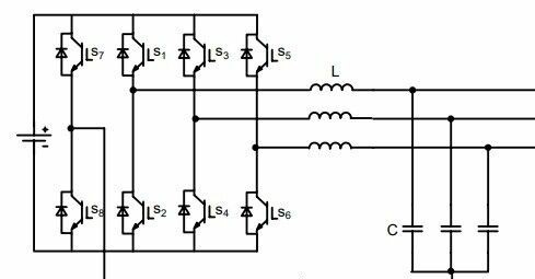
三相四桥臂逆变器MATLAB/Simulink仿真模型,接不平衡负载时的调制算法。
三相四桥臂逆变器MATLAB/Simulink仿真模型,接不平衡负载时的调制算法。
接非线性负载时的多PR控制器并联算法。
提供仿真模型、参考文献
ID:9835
693184071748
posted on
2023-05-17 15:14
mysyn
阅读(
108
) 评论(
0
)
收藏
举报
刷新页面
返回顶部
公告