电力系统静态稳定性仿真Matlab编程/simulink仿真

1.用Matlab编程,把转子运动方程(摇摆方程)在运行点处线性化,采用小信号分析法,对线性化之后状态方程的系数矩阵求解特征值,根轨迹,通过特征值的特点来判断系统稳定性。

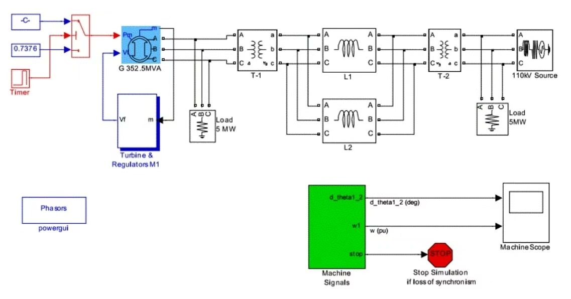
2.用simulink搭建搭建单机无穷大系统,对其静态稳定性进行仿真分析。

ID:39100703587428809

posted on 2023-05-16 09:08  mynxy  阅读(87)  评论(0)    收藏  举报