实验5:开源控制器实践——POX
一、实验目的
能够理解 POX 控制器的工作原理;
通过验证POX的forwarding.hub和forwarding.l2_learning模块,初步掌握POX控制器的使用方法;
能够运用 POX控制器编写自定义网络应用程序,进一步熟悉POX控制器流表下发的方法。
二、实验环境
Ubuntu 20.04 Desktop amd64
三、实验要求
(一)基本要求
1.搭建下图所示SDN拓扑,协议使用Open Flow 1.0,控制器使用部署于本地的POX(默认监听6633端口)

2.阅读Hub模块代码,使用 tcpdump 验证Hub模块;


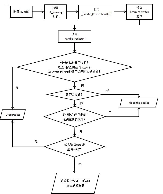
3.阅读L2_learning模块代码,画出程序流程图,使用 tcpdump 验证Switch模块。




四.实验总结
本次实验让我理解了POX 控制器的工作原理;通过验证POX的forwarding.hub和forwarding.l2_learning模块方式来初步学习POX控制器的使用方法;实验过程中也遇到了一些不会的地方和困难,通过上网查询解决了一些问题,也要感谢同学们给与我的帮助,才能顺利完成实验。
浙公网安备 33010602011771号