半桥式称重原理
传感器长这样


通过4个半桥传感器可以组成全桥,通过采集传感器桥输出的差分电压,然后通过标定后即可计算出体重。

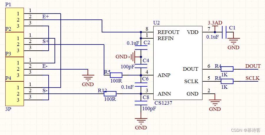
使用STM32作为主控,A/D转换芯片选用了国产的CS1237,通过SPI方式读取转换后的AD字。
接下来是标定,即拿标准质量的砝码与采集值做映射,找出对应的关系,得到一个通用的计算公式,然后就可以根据采集的AD字换算成质量了。
记录标定的n个点,如(AD1,10kg),(AD2,20kg),(AD3,30kg)...(AD8,80kg),(AD9,90kg),可以利用excel的图表或matlab等拟合出函数关系式。一般来说,称重传感器的质量和AD字之间是线性关系的,即AD=a*Kg+b,那么Kg=(AD-b)/a。
参考例程:

浙公网安备 33010602011771号