实验三 面向对象分析与设计
| 这个作业属于哪个课程 | AHPU-软件工程导论-计算机18级 |
|---|---|
| 作业要求 | 实验三 面向对象分析与设计 |
| 作业目标 | 学习掌握类图、活动图、状态图、时序图的绘制方法 |
| 学号 | 3180701202 |
一.实验目的
(1)了解基于UML的面向对象分析与设计方法
(2)掌握用例图的绘制、用例规约(文档)的编制
(3)掌握类图、活动图、状态图、时序图的绘制方法
二.实验内容
1、参照实验指导书完成在线选课系统、或试卷自动生成系统,或人事信息管理系统的用例图、类图、活动图、状态图、时序图等的绘制
【实例1】在线选课系统
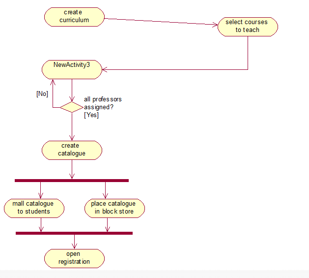
大学教师选择本学期要教授的课程,每位教师最多只能上报 4 门课程。
教师选课结束后,教务管理人员进行协调和确认教师的课程,并创建本学期的课程目录表,向学生公布。
学生填写课程选修表,每个学生最多选修 4 门课程;每门选修课程的学生数最多为 10 人,最少为 3 人。人数达到 10 人时,停止学生登记注册此门课程;
学生选课结束后,系统自动取消人数少于三人的课程。
学生按最终的课程表到财务处办理收费手续(billing system)。
教师可查询所教课程的学生花名册(roster)。
教务管理人员维护学生、教师和课程的信息。
【实例2】试卷自动生成系统
教师根据教学资料录入试题,并对其进行分类。待需要考试时,设置好一定的条件,系统就从题库中选中试题自动生成考试试卷
考试试卷生成系统的成卷模式应用智能出卷(由系统随机选题)和手工出卷(教师自己选择题目)两种组卷方式
【实例3】人事信息管理系统
参考:阿里巴巴钉钉智能人事系统
2、完成对教材订购系统,或飞机订票系统(根据自己的选题)面向对象的建模
三.实验步骤
1、熟悉Rational rose的绘图方法,阅读实验指导《使用 Rational Rose 进行 UML 可视化建模》,以及实验指导书实验十一与实验十二
2、使用 Rational rose 完成在线选课系统、或试卷自动生成系统,或人事信息管理系统等的用例图、类图的绘制
3、使用 Rational rose 完成在线选课系统、或试卷自动生成系统,或人事信息管理系统等的活动图、状态图、时序图等的绘制
4、使用教材中用例描述模版描述在线选课系统的 Register for course 用例或试卷自动生成系统的自动组卷用例,或人事信息管理系统等中的某个用例
5、为教材订购系统,或飞机订票系统等(根据自己的选题)绘制用例图,并分析某个用例为其绘制类图、时序图、活动图等
(1)使用 Rational Rose 创建执行者(Actors),使用 Rational Rose 创建用例(Use Case)

(2)使用 Rational Rose 创建主用例图(Main Use Case Diagram)

(3)使用 Rational Rose 创建活动(Activity)

(4)使用 Rational Rose 创建决策点(Decision Points)

(5)使用 Rational Rose 创建同步条(Synchronization Bar)

(6)使用 Rational Rose 创建泳道( Swim lanes)

(7)使用 Rational Rose 创建起始活动和终止活动;在 Rational Rose 的 Browser 框中创建类(Class);在 Rational Rose 的 Browser 框中创建包(Packages)

(8)Rational Rose 中的主类图(Main Class Diagram)

(9)在 Rational Rose 中创建包中的主类图(Package Main Class Diagram)

(10)使用 Rational Rose 创建逻辑视图中的用例图(Use Case Diagram)


(11)使用 Rational Rose 创建顺序图(Sequence Diagram)

(12)在顺序图中创建对象和信息

(13)将此类拖至顺序图相应的对象上。

(14)将顺序图转换为合作图

(15)使用Rational Rose创建关系(Relationship)

(16)使用 Rational Rose 创建角色(Role)

(17)增加多重度

(18)创建包之间的关系

(19)在类中添加了属性和操作后对类图的影响

(19)使用 Rational Rose 创建一个有泛化关系的类图;

(20)Generali 调整图形

(21)将有泛化关系的类图进行扩展

(22)将有泛化关系的类图进行优化

(23)将有泛化关系的类图进行多层泛化

(24)使用 Rational Rose 创建状态图(Statechart Diagrams)

(25)使用 Rational Rose 创建状态(States)

(26)使用 Rational Rose 创建状态转换(State Transitions)

(27)使用 Rational Rose 创建起始、结束状态

(28)使用 Rational Rose 增加状态转换的细节部分

(29)使用Rational Rose 增加状态的Actions部分

四.个人小结
1)psp耗时表
| psp3.1 | 任务内容 | 计划完成需要的时间(min) | 实际完成需要的时间(min) |
|---|---|---|---|
| Planning | 计划 | 200 | 190 |
| Estimate | 估计这个任务需要多少时间,并规划大致工作步骤 | 45 | 30 |
| Development | 开发 | 10 | 5 |
| Analysis | 需求分析(包括学习新技术) | 40 | 62 |
| Design Spec | 生成设计文档 | 10 | 8 |
| Design Review | 设计复审 | 5 | 5 |
| Coding Standard | 代码规范 | 20 | 30 |
| Design | 具体设计 | 20 | 50 |
| Coding | 具体编码 | 35 | 50 |
| Code Review | 代码复审 | 60 | 50 |
| Test | 测试(自我测试,修改代码,提交修改) | 40 | 45 |
| Reporting | 报告 | 20 | 15 |
| Test Report | 测试报告 | 15 | 10 |
| Size Measurement | 计算工作量 | 25 | 30 |
| Postmortem & Process Improvement Plan | 事后总结,并提出过程改进计划 | 25 | 35 |
浙公网安备 33010602011771号