手搓数据结构与算法 day1 树的概念
基本概念
- 节点:使用树结构存储的每一个数据元素都被称为“结点”。
- 节点度:有一个特殊的结点,这个结点没有前驱,我们将这种结点称之为根结点
- 叶子::如果一个结点没有任何子结点,那么此结点就称之为叶子结点。
- 树的度:书中各个节点度的最大值
- 节点的关系:根节点,父节点,子节点,孙子节点,兄弟节点,叔叔节点
- 树的深度或者高度:结点的层次从根结点开始定义起,根为第一层,根的孩子为第二层。依次类推
例子


树的存储结构(了解即可)
双亲表示法
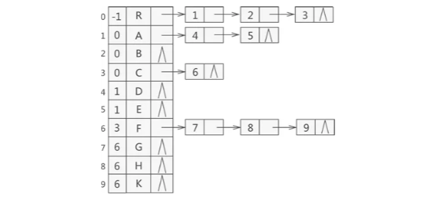
双亲表示法采用顺序表(也就是数组)存储普通树,其实现的核心思想是:顺序存储各个节点的同时,给各节点附加一个记录其父节点位置的变量
根节点没有父节点(父节点又称为双亲节点),因此根节点记录父节点位置的变量通常置为 -1
- 利用顺序表存储,表元素由数据和父结点构成
- 特点分析:
- 根结点没有双亲,所以位置域设置为-1
- 知道一个结点,找他的父结点,非常容易,O(1)级
- 找孩子节点,必须遍历整个表
例子

孩子表示法
- 孩子表示法存储普通树采用的是顺序表+链表的组合结构。
- 其存储过程是:从树的根节点开始,使用顺序表依次存储树中各个节点。需要注意,与双亲表示法不同的是,孩子表示法会给各个节点配备一个链表,用于存储各节点的孩子节点位于顺序表中的位置
- 如果节点没有孩子节点,则该节点链表为空链表
例子

改进
- 使用孩子表示法存储的树结构,正好和双亲表示法相反,查找孩子结点的效率很高,而不擅⻓做查
找父结点的操作。 - 我们还可以将双亲表示法和孩子表示法合二为一:

孩子兄弟表示法
- 所谓孩子兄弟表示法,指的是用将整棵树用二叉链表存储起来,具体实现方案是:从树的根节点开
始,依次存储各个结点的孩子结点和兄弟结点 - 在二叉链表中,各个结点包含三部分内容,孩子指针域,数据域,兄弟指针域
例子

重构方法
在以孩子兄弟表示法构建的二叉链表中,如果要查找结点 x 的所有孩子,则只要根据该结点的 firstchild 指针找到它的第一个孩子,然后沿着孩子结点的 nextsibling 指针不断地找它的兄弟结点,就
可以找到结点 x 的所有孩子。

浙公网安备 33010602011771号