计网整理(三)
3数据链路层
3.1概述

三个重要问题

目的:以帧为单位来传输数据


3.2分装成帧


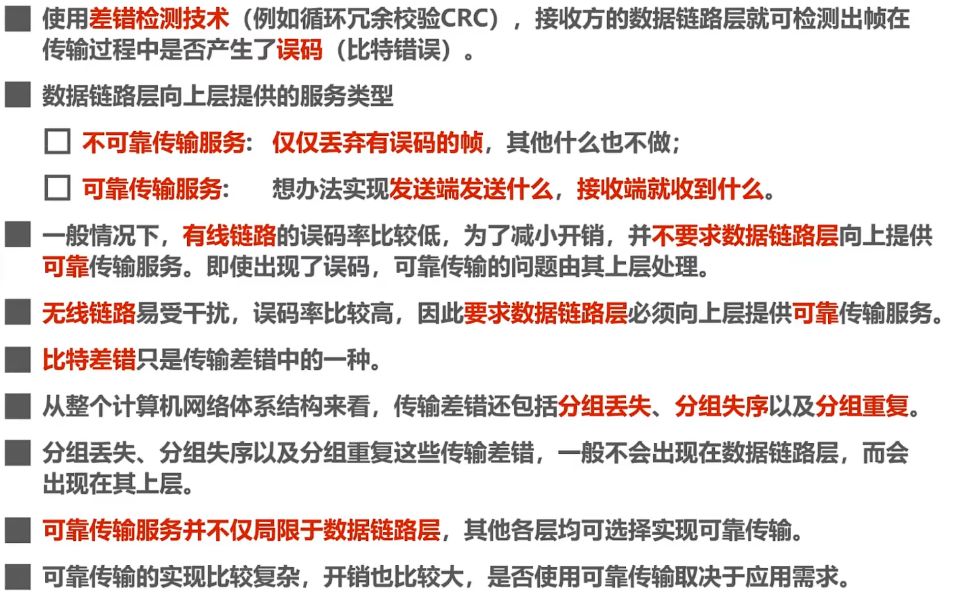
3.3差错检测

1、奇偶校验
2、循环冗余码

3.4可靠传输
3.4.1基本概念

3.4.2实现机制
停止等待协议
发送发给接收方发送数据分组,接收方收到后进行差错检测,若没有误码,则接收该数据分组,并个发送方发送确认分组(ACK),发送方再继续发送;若有误码,则给发送方发送否认分组(NAK),发送方重传


回退N帧协议P26


选择重传协议SR


3.5点对点协议PPP


3.6媒体接入控制
基本概念

静态划分信道

频分复用(FDM)

复用器将每一个信号调制到不同频率的载波上,,接收手段有分用器分开
时分复用(TDM)

波分复用(WDM)
码分复用(CDM)


动态划分信道
随机接入
CSMA/CD协议(载波监听多址接入/碰撞检测)
总线局域网使用的协议



最小帧长=争用期x数据传输率





CSMA/CA协议(载波监听多址接入/碰撞避免)
无线局域网使用的协议



3.7MAC地址、IP地址以及ARP协议
MAC地址

IP地址



ARP协议
通过IP地址找到MAC地址
ARP协议只能在一段链路或者一个网络中使用
3.8集线器与交换机的区别

如果两台主机同时向一个主机发送单播帧,不会冲突

如果两台主机同时向一个主机发送单播帧,会冲突

3.9以太网交换机自学习和转发帧的流程


3.10以太网交换机的生成树协议STP

3.11虚拟局域网VLAN
3.11.1概述
交换需要大量的广播,消耗大量资源
![]()
3.11.2实现机制

浙公网安备 33010602011771号