Vue的生命周期
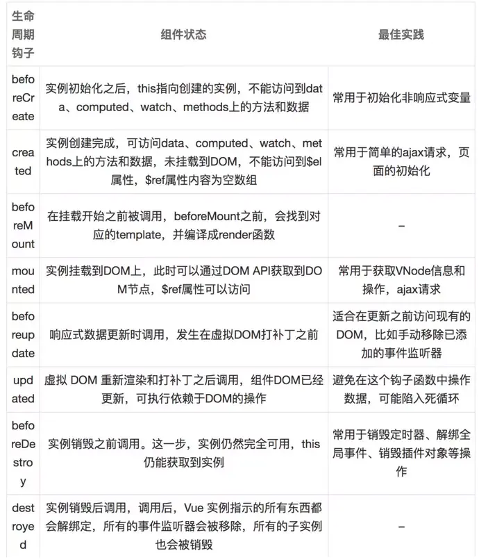
Vue的生命周期主要有 :beforeCreate 、created 、 beforeMount 、 mounted 、 beforeUpdate 、 updated 、 beforeDestroy 、destroyed

beforeCreate:
实例组件刚创建,元素DOM和数据都还没有初始化,暂时不知道能在这个周期里面进行生命操作。
created:
数据data已经初始化完成,方法也已经可以调用,但是DOM未渲染。在这个周期里面,请求因为是异步的,不会阻碍实例加载,除非是那些同步操走才会导致页面空白。这样说来,在这个周期里面进行请求,渲染速度反而会更快。
beforeMount:
DOM未完成挂载,数据也初始化完成,但是数据的双向绑定还是显示{{}},这是因为Vue采用了Virtual DOM(虚拟Dom)技术。先占住了一个坑。
mounted:
数据和DOM都完成挂载,在上一个周期占位的数据把值给渲染进去。可以在这边请求,不过created请求会更好一些。这个周期适合执行初始化需要操作DOM的方法。
beforeUpdate:
只要是页面数据改变了都会触发,数据更新之前,页面数据还是原来的数据,当你请求赋值一个数据的时候会执行这个周期,如果没有数据改变不执行。
updated:
只要是页面数据改变了都会触发,数据更新完毕,页面的数据是更新完成的。beforeUpdate和updated要谨慎使用,因为页面更新数据的时候都会触发,在这里操作数据很影响性能和容易死循环。
beforeDestroy:
这个周期是在组件销毁之前执行,可以在这个里面清除计时器。
Destroyed:vue实例指定的所有东西都会解除绑定。
故不积跬步,无以至千里;不积小流,无以成江海。

浙公网安备 33010602011771号