产品经理的能力,看这9点就知道了

1、需求管理列表

在一个项目开始阶段,我们大量的用户访谈和调研,会形成项目需求列表,很多产品经理又叫做需求池

这个表格需要注意的是:优先级和需求来源,这两项属性决定后续实现的顺序和权重。

样表如下:

2、功能结构图

梳理完需求,为了解决需求我们通常会设计功能结构图,这时候一般我们常用XMIND等思维导图工具,进行一个系统的功能结构规划。

3、功能列表

在通过功能结构图验证产品设计结构是否合理后,进行拆分,功能列表要拆分到具体功能点及子功能,如果有条件,尽量评估工时和迭代规划。

4、流程图

在需求功能化的阶段,每个产品经理应该熟练地整理每个功能对应的功能流程图,流程图是产品经理重要的能力体现之一。

5、原型图

当你梳理完业务流程图后,即可开始产品的原型设计工作了。

不同公司的原型图管理差异也是比较大的,有线框图、低保真原型图、高保真原型图的要求,这个是依据项目实际情况和成本酌情考量的。

这里给出一个原型图结构示例。

6、立项PPT

基本前面都是产品经理在项目准备阶段的工作,一般在原型图出具线框图后,就可以准备立项相关工作了。

一般立项时需要对公司进行汇报,这需要对整个产品规划进行介绍。有些公司可能会要求输出MRD等文档,大部分汇报PPT都要汇报相关内容。

7、PRD

PRD,即需求规划说明书,很多人都觉得产品经理就是做需求规划说明书编制工作的。做PRD需要把前一阶段的内容进行大量整合,如需求列表、业务流程、原型图,以供开发人员整理详细设计。

这份文档的编制需要把产品标准和规则、功能定义及说明、产品风险等事项进行充分考虑。可以简单看下目录:

8、测试反馈文档

大部分的产品上线,产品经理都有责任把好最后一关,因为有大量的逻辑设计是产品经理设计的,最后的成果物交付自然需要反复测试。

如果一个产品经理能写好一份测试反馈文档,就可以大量降低与开发的沟通成本,达到事半功倍的效果。所以我建议可以整理一套自己的模板,管理项目测试所发现的问题。

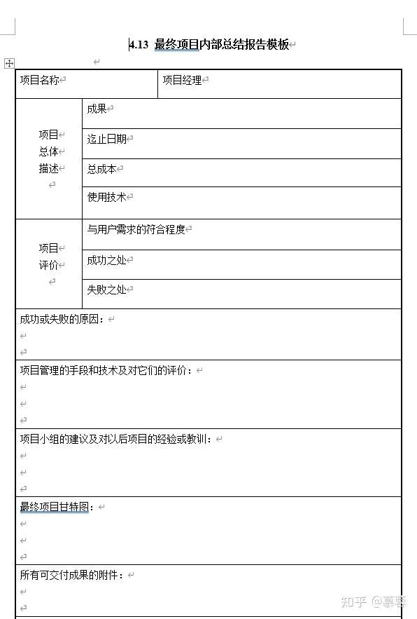
9、结项报告

很多时候,这个活可能由项目经理来做。但是由于产品经理的角色覆盖范围太大,在我的从业经验里面,就数次做过结项报告。

其实每个项目完成后的总结复盘,对于一个产品经理的提升是异常重要的。所以我一般在一个项目结项后都会花一到两天做一个复盘的结项报告。

以上就是产品经理在整个项目的产品管理过程中,需要用到的文档。产品经理需要对接的角色太多,而不同角色的特定或是专业知识也是不一样的,所以会衍生出各种各样的的文档,而这些文档也是必须在实际的项目中遇到问题之后才能体现其价值。


其实文档不在于类型有多少,内容有多丰富,只在于需要通过文档对接到的人,或是关键点,能够发挥其最大价值即可。

一切的文档都是为了保证项目的正常进行,保质保量地完美实现,因地制宜才是合理的。

 

posted @ 2022-09-06 14:43  蓦然JL  阅读(171)  评论(0)    收藏  举报
访问主页
关注我
关注微博
私信我
返回顶部