高频前端面试题汇总之Vue篇 (上)
一、Vue 基础
1. Vue的基本原理
当一个Vue实例创建时,Vue会遍历data中的属性,用 Object.defineProperty(vue3.0使用proxy )将它们转为 getter/setter,并且在内部追踪相关依赖,在属性被访问和修改时通知变化。 每个组件实例都有相应的 watcher 程序实例,它会在组件渲染的过程中把属性记录为依赖,之后当依赖项的setter被调用时,会通知watcher重新计算,从而致使它关联的组件得以更新。
2. 双向数据绑定的原理
Vue.js 是采用数据劫持结合发布者-订阅者模式的方式,通过Object.defineProperty()来劫持各个属性的setter,getter,在数据变动时发布消息给订阅者,触发相应的监听回调。主要分为以下几个步骤:
- 需要observe的数据对象进行递归遍历,包括子属性对象的属性,都加上setter和getter这样的话,给这个对象的某个值赋值,就会触发setter,那么就能监听到了数据变化
- compile解析模板指令,将模板中的变量替换成数据,然后初始化渲染页面视图,并将每个指令对应的节点绑定更新函数,添加监听数据的订阅者,一旦数据有变动,收到通知,更新视图
- Watcher订阅者是Observer和Compile之间通信的桥梁,主要做的事情是: ①在自身实例化时往属性订阅器(dep)里面添加自己 ②自身必须有一个update()方法 ③待属性变动dep.notice()通知时,能调用自身的update()方法,并触发Compile中绑定的回调,则功成身退。
- MVVM作为数据绑定的入口,整合Observer、Compile和Watcher三者,通过Observer来监听自己的model数据变化,通过Compile来解析编译模板指令,最终利用Watcher搭起Observer和Compile之间的通信桥梁,达到数据变化 -> 视图更新;视图交互变化(input) -> 数据model变更的双向绑定效果。
3. 使用 Object.defineProperty() 来进行数据劫持有什么缺点?
在对一些属性进行操作时,使用这种方法无法拦截,比如通过下标方式修改数组数据或者给对象新增属性,这都不能触发组件的重新渲染,因为 Object.defineProperty 不能拦截到这些操作。更精确的来说,对于数组而言,大部分操作都是拦截不到的,只是 Vue 内部通过重写函数的方式解决了这个问题。
在 Vue3.0 中已经不使用这种方式了,而是通过使用 Proxy 对对象进行代理,从而实现数据劫持。使用Proxy 的好处是它可以完美的监听到任何方式的数据改变,唯一的缺点是兼容性的问题,因为 Proxy 是 ES6 的语法。
4. MVVM、MVC、MVP的区别
MVC、MVP 和 MVVM 是三种常见的软件架构设计模式,主要通过分离关注点的方式来组织代码结构,优化开发效率。
在开发单页面应用时,往往一个路由页面对应了一个脚本文件,所有的页面逻辑都在一个脚本文件里。页面的渲染、数据的获取,对用户事件的响应所有的应用逻辑都混合在一起,这样在开发简单项目时,可能看不出什么问题,如果项目变得复杂,那么整个文件就会变得冗长、混乱,这样对项目开发和后期的项目维护是非常不利的。
(1)MVC
MVC 通过分离 Model、View 和 Controller 的方式来组织代码结构。其中 View 负责页面的显示逻辑,Model 负责存储页面的业务数据,以及对相应数据的操作。并且 View 和 Model 应用了观察者模式,当 Model 层发生改变的时候它会通知有关 View 层更新页面。Controller 层是 View 层和 Model 层的纽带,它主要负责用户与应用的响应操作,当用户与页面产生交互的时候,Controller 中的事件触发器就开始工作了,通过调用 Model 层,来完成对 Model 的修改,然后 Model 层再去通知 View 层更新。
(2)MVVM
MVVM 分为 Model、View、ViewModel:
- Model代表数据模型,数据和业务逻辑都在Model层中定义;
- View代表UI视图,负责数据的展示;
- ViewModel负责监听Model中数据的改变并且控制视图的更新,处理用户交互操作;
Model和View并无直接关联,而是通过ViewModel来进行联系的,Model和ViewModel之间有着双向数据绑定的联系。因此当Model中的数据改变时会触发View层的刷新,View中由于用户交互操作而改变的数据也会在Model中同步。
这种模式实现了 Model和View的数据自动同步,因此开发者只需要专注于数据的维护操作即可,而不需要自己操作DOM。
(3)MVP
MVP 模式与 MVC 唯一不同的在于 Presenter 和 Controller。在 MVC 模式中使用观察者模式,来实现当 Model 层数据发生变化的时候,通知 View 层的更新。这样 View 层和 Model 层耦合在一起,当项目逻辑变得复杂的时候,可能会造成代码的混乱,并且可能会对代码的复用性造成一些问题。MVP 的模式通过使用 Presenter 来实现对 View 层和 Model 层的解耦。MVC 中的Controller 只知道 Model 的接口,因此它没有办法控制 View 层的更新,MVP 模式中,View 层的接口暴露给了 Presenter 因此可以在 Presenter 中将 Model 的变化和 View 的变化绑定在一起,以此来实现 View 和 Model 的同步更新。这样就实现了对 View 和 Model 的解耦,Presenter 还包含了其他的响应逻辑。
5. Computed 和 Watch 的区别
对于Computed:
- 它支持缓存,只有依赖的数据发生了变化,才会重新计算
- 不支持异步,当Computed中有异步操作时,无法监听数据的变化
- computed的值会默认走缓存,计算属性是基于它们的响应式依赖进行缓存的,也就是基于data声明过,或者父组件传递过来的props中的数据进行计算的。
- 如果一个属性是由其他属性计算而来的,这个属性依赖其他的属性,一般会使用computed
- 如果computed属性的属性值是函数,那么默认使用get方法,函数的返回值就是属性的属性值;在computed中,属性有一个get方法和一个set方法,当数据发生变化时,会调用set方法。
对于Watch:
- 它不支持缓存,数据变化时,它就会触发相应的操作
- 支持异步监听
- 监听的函数接收两个参数,第一个参数是最新的值,第二个是变化之前的值
- 当一个属性发生变化时,就需要执行相应的操作
- 监听数据必须是data中声明的或者父组件传递过来的props中的数据,当发生变化时,会触发其他操作,函数有两个的参数:
- immediate:组件加载立即触发回调函数
- deep:深度监听,发现数据内部的变化,在复杂数据类型中使用,例如数组中的对象发生变化。需要注意的是,deep无法监听到数组和对象内部的变化。
当想要执行异步或者昂贵的操作以响应不断的变化时,就需要使用watch。
总结:
- computed 计算属性 : 依赖其它属性值,并且 computed 的值有缓存,只有它依赖的属性值发生改变,下一次获取 computed 的值时才会重新计算 computed 的值。
- watch 侦听器 : 更多的是观察的作用,无缓存性,类似于某些数据的监听回调,每当监听的数据变化时都会执行回调进行后续操作。
运用场景:
- 当需要进行数值计算,并且依赖于其它数据时,应该使用 computed,因为可以利用 computed 的缓存特性,避免每次获取值时都要重新计算。
- 当需要在数据变化时执行异步或开销较大的操作时,应该使用 watch,使用 watch 选项允许执行异步操作 ( 访问一个 API ),限制执行该操作的频率,并在得到最终结果前,设置中间状态。这些都是计算属性无法做到的。
6. Computed 和 Methods 的区别
可以将同一函数定义为一个 method 或者一个计算属性。对于最终的结果,两种方式是相同的
不同点:
- computed: 计算属性是基于它们的依赖进行缓存的,只有在它的相关依赖发生改变时才会重新求值;
- method 调用总会执行该函数。
7. slot是什么?有什么作用?原理是什么?
slot又名插槽,是Vue的内容分发机制,组件内部的模板引擎使用slot元素作为承载分发内容的出口。插槽slot是子组件的一个模板标签元素,而这一个标签元素是否显示,以及怎么显示是由父组件决定的。slot又分三类,默认插槽,具名插槽和作用域插槽。
- 默认插槽:又名匿名查抄,当slot没有指定name属性值的时候一个默认显示插槽,一个组件内只有有一个匿名插槽。
- 具名插槽:带有具体名字的插槽,也就是带有name属性的slot,一个组件可以出现多个具名插槽。
- 作用域插槽:默认插槽、具名插槽的一个变体,可以是匿名插槽,也可以是具名插槽,该插槽的不同点是在子组件渲染作用域插槽时,可以将子组件内部的数据传递给父组件,让父组件根据子组件的传递过来的数据决定如何渲染该插槽。
实现原理:当子组件vm实例化时,获取到父组件传入的slot标签的内容,存放在vm.$slot中,默认插槽为vm.$slot.default,具名插槽为vm.$slot.xxx,xxx 为插槽名,当组件执行渲染函数时候,遇到slot标签,使用$slot中的内容进行替换,此时可以为插槽传递数据,若存在数据,则可称该插槽为作用域插槽。
8. 过滤器的作用,如何实现一个过滤器
根据过滤器的名称,过滤器是用来过滤数据的,在Vue中使用filters来过滤数据,filters不会修改数据,而是过滤数据,改变用户看到的输出(计算属性 computed ,方法 methods 都是通过修改数据来处理数据格式的输出显示)。
使用场景:
- 需要格式化数据的情况,比如需要处理时间、价格等数据格式的输出 / 显示。
- 比如后端返回一个 年月日的日期字符串,前端需要展示为 多少天前 的数据格式,此时就可以用
fliters过滤器来处理数据。
过滤器是一个函数,它会把表达式中的值始终当作函数的第一个参数。过滤器用在插值表达式 {{ }} 和 v-bind 表达式 中,然后放在操作符“ | ”后面进行指示。
例如,在显示金额,给商品价格添加单位:
<li>商品价格:{{item.price | filterPrice}}</li>
filters: {
filterPrice (price) {
return price ? ('¥' + price) : '--'
}
}
9. 如何保存页面的当前的状态
既然是要保持页面的状态(其实也就是组件的状态),那么会出现以下两种情况:
- 前组件会被卸载
- 前组件不会被卸载
那么可以按照这两种情况分别得到以下方法:
组件会被卸载:
(1)将状态存储在LocalStorage / SessionStorage
只需要在组件即将被销毁的生命周期 componentWillUnmount (react)中在 LocalStorage / SessionStorage 中把当前组件的 state 通过 JSON.stringify() 储存下来就可以了。在这里面需要注意的是组件更新状态的时机。
比如从 B 组件跳转到 A 组件的时候,A 组件需要更新自身的状态。但是如果从别的组件跳转到 B 组件的时候,实际上是希望 B 组件重新渲染的,也就是不要从 Storage 中读取信息。所以需要在 Storage 中的状态加入一个 flag 属性,用来控制 A 组件是否读取 Storage 中的状态。
优点:
- 兼容性好,不需要额外库或工具。
- 简单快捷,基本可以满足大部分需求。
缺点:
- 状态通过 JSON 方法储存(相当于深拷贝),如果状态中有特殊情况(比如 Date 对象、Regexp 对象等)的时候会得到字符串而不是原来的值。(具体参考用 JSON 深拷贝的缺点)
- 如果 B 组件后退或者下一页跳转并不是前组件,那么 flag 判断会失效,导致从其他页面进入 A 组件页面时 A 组件会重新读取 Storage,会造成很奇怪的现象
(2)路由传值
通过 react-router 的 Link 组件的 prop —— to 可以实现路由间传递参数的效果。
在这里需要用到 state 参数,在 B 组件中通过 history.location.state 就可以拿到 state 值,保存它。返回 A 组件时再次携带 state 达到路由状态保持的效果。
优点:
- 简单快捷,不会污染 LocalStorage / SessionStorage。
- 可以传递 Date、RegExp 等特殊对象(不用担心 JSON.stringify / parse 的不足)
缺点:
- 如果 A 组件可以跳转至多个组件,那么在每一个跳转组件内都要写相同的逻辑。
组件不会被卸载:
(1)单页面渲染
要切换的组件作为子组件全屏渲染,父组件中正常储存页面状态。
优点:
- 代码量少
- 不需要考虑状态传递过程中的错误
缺点:
- 增加 A 组件维护成本
- 需要传入额外的 prop 到 B 组件
- 无法利用路由定位页面
除此之外,在Vue中,还可以是用keep-alive来缓存页面,当组件在keep-alive内被切换时组件的activated、deactivated这两个生命周期钩子函数会被执行 被包裹在keep-alive中的组件的状态将会被保留:
<keep-alive>
<router-view v-if="$route.meta.keepAlive"></router-view>
</kepp-alive>
router.js
{
path: '/',
name: 'xxx',
component: ()=>import('../src/views/xxx.vue'),
meta:{
keepAlive: true // 需要被缓存
}
},
10. 常见的事件修饰符及其作用
.stop:等同于 JavaScript 中的event.stopPropagation(),防止事件冒泡;.prevent:等同于 JavaScript 中的event.preventDefault(),防止执行预设的行为(如果事件可取消,则取消该事件,而不停止事件的进一步传播);.capture:与事件冒泡的方向相反,事件捕获由外到内;.self:只会触发自己范围内的事件,不包含子元素;.once:只会触发一次。
11. v-if、v-show、v-html 的原理
- v-if会调用addIfCondition方法,生成vnode的时候会忽略对应节点,render的时候就不会渲染;
- v-show会生成vnode,render的时候也会渲染成真实节点,只是在render过程中会在节点的属性中修改show属性值,也就是常说的display;
- v-html会先移除节点下的所有节点,调用html方法,通过addProp添加innerHTML属性,归根结底还是设置innerHTML为v-html的值。
13. v-if和v-show的区别
- 手段:v-if是动态的向DOM树内添加或者删除DOM元素;v-show是通过设置DOM元素的display样式属性控制显隐;
- 编译过程:v-if切换有一个局部编译/卸载的过程,切换过程中合适地销毁和重建内部的事件监听和子组件;v-show只是简单的基于css切换;
- 编译条件:v-if是惰性的,如果初始条件为假,则什么也不做;只有在条件第一次变为真时才开始局部编译; v-show是在任何条件下,无论首次条件是否为真,都被编译,然后被缓存,而且DOM元素保留;
- 性能消耗:v-if有更高的切换消耗;v-show有更高的初始渲染消耗;
- 使用场景:v-if适合运营条件不大可能改变;v-show适合频繁切换。
14. v-model 是如何实现的,语法糖实际是什么?
(1)作用在表单元素上 动态绑定了 input 的 value 指向了 messgae 变量,并且在触发 input 事件的时候去动态把 message设置为目标值:
<input v-model="sth" />
// 等同于
<input
v-bind:value="message"
v-on:input="message=$event.target.value"
>
//$event 指代当前触发的事件对象;
//$event.target 指代当前触发的事件对象的dom;
//$event.target.value 就是当前dom的value值;
//在@input方法中,value => sth;
//在:value中,sth => value;
(2)作用在组件上 在自定义组件中,v-model 默认会利用名为 value 的 prop和名为 input 的事件
本质是一个父子组件通信的语法糖,通过prop和$.emit实现。 因此父组件 v-model 语法糖本质上可以修改为:
<child :value="message" @input="function(e){message = e}"></child>
在组件的实现中,可以通过 v-model属性来配置子组件接收的prop名称,以及派发的事件名称。 例子:
// 父组件
<aa-input v-model="aa"></aa-input>
// 等价于
<aa-input v-bind:value="aa" v-on:input="aa=$event.target.value"></aa-input>
// 子组件:
<input v-bind:value="aa" v-on:input="onmessage"></aa-input>
props:{value:aa,}
methods:{
onmessage(e){
$emit('input',e.target.value)
}
}
默认情况下,一个组件上的v-model 会把 value 用作 prop且把 input 用作 event。但是一些输入类型比如单选框和复选框按钮可能想使用 value prop 来达到不同的目的。使用 model 选项可以回避这些情况产生的冲突。js 监听input 输入框输入数据改变,用oninput,数据改变以后就会立刻出发这个事件。通过input事件把数据$emit 出去,在父组件接受。父组件设置v-model的值为input $emit过来的值。
15. v-model 可以被用在自定义组件上吗?如果可以,如何使用?
可以。v-model 实际上是一个语法糖,如:
<input v-model="searchText">
实际上相当于:
<input
v-bind:value="searchText"
v-on:input="searchText = $event.target.value"
>
用在自定义组件上也是同理:
<custom-input v-model="searchText">
相当于:
<custom-input
v-bind:value="searchText"
v-on:input="searchText = $event"
></custom-input>
显然,custom-input 与父组件的交互如下:
- 父组件将
searchText变量传入custom-input 组件,使用的 prop 名为value; - custom-input 组件向父组件传出名为
input的事件,父组件将接收到的值赋值给searchText;
所以,custom-input 组件的实现应该类似于这样:
Vue.component('custom-input', {
props: ['value'],
template: `
<input
v-bind:value="value"
v-on:input="$emit('input', $event.target.value)"
>
`
})
16. data为什么是一个函数而不是对象
JavaScript中的对象是引用类型的数据,当多个实例引用同一个对象时,只要一个实例对这个对象进行操作,其他实例中的数据也会发生变化。
而在Vue中,更多的是想要复用组件,那就需要每个组件都有自己的数据,这样组件之间才不会相互干扰。
所以组件的数据不能写成对象的形式,而是要写成函数的形式。数据以函数返回值的形式定义,这样当每次复用组件的时候,就会返回一个新的data,也就是说每个组件都有自己的私有数据空间,它们各自维护自己的数据,不会干扰其他组件的正常运行。
17. 对keep-alive的理解,它是如何实现的,具体缓存的是什么?
如果需要在组件切换的时候,保存一些组件的状态防止多次渲染,就可以使用 keep-alive 组件包裹需要保存的组件。
(1)keep-alive
keep-alive有以下三个属性:
- include 字符串或正则表达式,只有名称匹配的组件会被匹配;
- exclude 字符串或正则表达式,任何名称匹配的组件都不会被缓存;
- max 数字,最多可以缓存多少组件实例。
注意:keep-alive 包裹动态组件时,会缓存不活动的组件实例。
主要流程
- 判断组件 name ,不在 include 或者在 exclude 中,直接返回 vnode,说明该组件不被缓存。
- 获取组件实例 key ,如果有获取实例的 key,否则重新生成。
- key生成规则,cid +"∶∶"+ tag ,仅靠cid是不够的,因为相同的构造函数可以注册为不同的本地组件。
- 如果缓存对象内存在,则直接从缓存对象中获取组件实例给 vnode ,不存在则添加到缓存对象中。 5.最大缓存数量,当缓存组件数量超过 max 值时,清除 keys 数组内第一个组件。
(2)keep-alive 的实现
const patternTypes: Array<Function> = [String, RegExp, Array] // 接收:字符串,正则,数组
export default {
name: 'keep-alive',
abstract: true, // 抽象组件,是一个抽象组件:它自身不会渲染一个 DOM 元素,也不会出现在父组件链中。
props: {
include: patternTypes, // 匹配的组件,缓存
exclude: patternTypes, // 不去匹配的组件,不缓存
max: [String, Number], // 缓存组件的最大实例数量, 由于缓存的是组件实例(vnode),数量过多的时候,会占用过多的内存,可以用max指定上限
},
created() {
// 用于初始化缓存虚拟DOM数组和vnode的key
this.cache = Object.create(null)
this.keys = []
},
destroyed() {
// 销毁缓存cache的组件实例
for (const key in this.cache) {
pruneCacheEntry(this.cache, key, this.keys)
}
},
mounted() {
// prune 削减精简[v.]
// 去监控include和exclude的改变,根据最新的include和exclude的内容,来实时削减缓存的组件的内容
this.$watch('include', (val) => {
pruneCache(this, (name) => matches(val, name))
})
this.$watch('exclude', (val) => {
pruneCache(this, (name) => !matches(val, name))
})
},
}
render函数:
- 会在 keep-alive 组件内部去写自己的内容,所以可以去获取默认 slot 的内容,然后根据这个去获取组件
- keep-alive 只对第一个组件有效,所以获取第一个子组件。
- 和 keep-alive 搭配使用的一般有:动态组件 和router-view
render () {
//
function getFirstComponentChild (children: ?Array<VNode>): ?VNode {
if (Array.isArray(children)) {
for (let i = 0; i < children.length; i++) {
const c = children[i]
if (isDef(c) && (isDef(c.componentOptions) || isAsyncPlaceholder(c))) {
return c
}
}
}
}
const slot = this.$slots.default // 获取默认插槽
const vnode: VNode = getFirstComponentChild(slot)// 获取第一个子组件
const componentOptions: ?VNodeComponentOptions = vnode && vnode.componentOptions // 组件参数
if (componentOptions) { // 是否有组件参数
// check pattern
const name: ?string = getComponentName(componentOptions) // 获取组件名
const { include, exclude } = this
if (
// not included
(include && (!name || !matches(include, name))) ||
// excluded
(exclude && name && matches(exclude, name))
) {
// 如果不匹配当前组件的名字和include以及exclude
// 那么直接返回组件的实例
return vnode
}
const { cache, keys } = this
// 获取这个组件的key
const key: ?string = vnode.key == null
// same constructor may get registered as different local components
// so cid alone is not enough (#3269)
? componentOptions.Ctor.cid + (componentOptions.tag ? `::${componentOptions.tag}` : '')
: vnode.key
if (cache[key]) {
// LRU缓存策略执行
vnode.componentInstance = cache[key].componentInstance // 组件初次渲染的时候componentInstance为undefined
// make current key freshest
remove(keys, key)
keys.push(key)
// 根据LRU缓存策略执行,将key从原来的位置移除,然后将这个key值放到最后面
} else {
// 在缓存列表里面没有的话,则加入,同时判断当前加入之后,是否超过了max所设定的范围,如果是,则去除
// 使用时间间隔最长的一个
cache[key] = vnode
keys.push(key)
// prune oldest entry
if (this.max && keys.length > parseInt(this.max)) {
pruneCacheEntry(cache, keys[0], keys, this._vnode)
}
}
// 将组件的keepAlive属性设置为true
vnode.data.keepAlive = true // 作用:判断是否要执行组件的created、mounted生命周期函数
}
return vnode || (slot && slot[0])
}
keep-alive 具体是通过 cache 数组缓存所有组件的 vnode 实例。当 cache 内原有组件被使用时会将该组件 key 从 keys 数组中删除,然后 push 到 keys数组最后,以便清除最不常用组件。
实现步骤:
- 获取 keep-alive 下第一个子组件的实例对象,通过他去获取这个组件的组件名
- 通过当前组件名去匹配原来 include 和 exclude,判断当前组件是否需要缓存,不需要缓存,直接返回当前组件的实例vNode
- 需要缓存,判断他当前是否在缓存数组里面:
- 存在,则将他原来位置上的 key 给移除,同时将这个组件的 key 放到数组最后面(LRU)
- 不存在,将组件 key 放入数组,然后判断当前 key数组是否超过 max 所设置的范围,超过,那么削减未使用时间最长的一个组件的 key
- 最后将这个组件的 keepAlive 设置为 true
(3)keep-alive 本身的创建过程和 patch 过程
缓存渲染的时候,会根据 vnode.componentInstance(首次渲染 vnode.componentInstance 为 undefined) 和 keepAlive 属性判断不会执行组件的 created、mounted 等钩子函数,而是对缓存的组件执行 patch 过程∶ 直接把缓存的 DOM 对象直接插入到目标元素中,完成了数据更新的情况下的渲染过程。
首次渲染
- 组件的首次渲染∶判断组件的 abstract 属性,才往父组件里面挂载 DOM
// core/instance/lifecycle
function initLifecycle (vm: Component) {
const options = vm.$options
// locate first non-abstract parent
let parent = options.parent
if (parent && !options.abstract) { // 判断组件的abstract属性,才往父组件里面挂载DOM
while (parent.$options.abstract && parent.$parent) {
parent = parent.$parent
}
parent.$children.push(vm)
}
vm.$parent = parent
vm.$root = parent ? parent.$root : vm
vm.$children = []
vm.$refs = {}
vm._watcher = null
vm._inactive = null
vm._directInactive = false
vm._isMounted = false
vm._isDestroyed = false
vm._isBeingDestroyed = false
}
- 判断当前 keepAlive 和 componentInstance 是否存在来判断是否要执行组件 prepatch 还是执行创建 componentlnstance
// core/vdom/create-component
init (vnode: VNodeWithData, hydrating: boolean): ?boolean {
if (
vnode.componentInstance &&
!vnode.componentInstance._isDestroyed &&
vnode.data.keepAlive
) { // componentInstance在初次是undefined!!!
// kept-alive components, treat as a patch
const mountedNode: any = vnode // work around flow
componentVNodeHooks.prepatch(mountedNode, mountedNode) // prepatch函数执行的是组件更新的过程
} else {
const child = vnode.componentInstance = createComponentInstanceForVnode(
vnode,
activeInstance
)
child.$mount(hydrating ? vnode.elm : undefined, hydrating)
}
},
prepatch 操作就不会在执行组件的 mounted 和 created 生命周期函数,而是直接将 DOM 插入
(4)LRU (least recently used)缓存策略
LRU 缓存策略∶ 从内存中找出最久未使用的数据并置换新的数据。 LRU(Least rencently used)算法根据数据的历史访问记录来进行淘汰数据,其核心思想是 "如果数据最近被访问过,那么将来被访问的几率也更高"。 最常见的实现是使用一个链表保存缓存数据,详细算法实现如下∶
- 新数据插入到链表头部
- 每当缓存命中(即缓存数据被访问),则将数据移到链表头部
- 链表满的时候,将链表尾部的数据丢弃。
18. $nextTick 原理及作用
Vue 的 nextTick 其本质是对 JavaScript 执行原理 EventLoop 的一种应用。
nextTick 的核心是利用了如 Promise 、MutationObserver、setImmediate、setTimeout的原生 JavaScript 方法来模拟对应的微/宏任务的实现,本质是为了利用 JavaScript 的这些异步回调任务队列来实现 Vue 框架中自己的异步回调队列。
nextTick 不仅是 Vue 内部的异步队列的调用方法,同时也允许开发者在实际项目中使用这个方法来满足实际应用中对 DOM 更新数据时机的后续逻辑处理
nextTick 是典型的将底层 JavaScript 执行原理应用到具体案例中的示例,引入异步更新队列机制的原因∶
- 如果是同步更新,则多次对一个或多个属性赋值,会频繁触发 UI/DOM 的渲染,可以减少一些无用渲染
- 同时由于 VirtualDOM 的引入,每一次状态发生变化后,状态变化的信号会发送给组件,组件内部使用 VirtualDOM 进行计算得出需要更新的具体的 DOM 节点,然后对 DOM 进行更新操作,每次更新状态后的渲染过程需要更多的计算,而这种无用功也将浪费更多的性能,所以异步渲染变得更加至关重要
Vue采用了数据驱动视图的思想,但是在一些情况下,仍然需要操作DOM。有时候,可能遇到这样的情况,DOM1的数据发生了变化,而DOM2需要从DOM1中获取数据,那这时就会发现DOM2的视图并没有更新,这时就需要用到了nextTick了。
由于Vue的DOM操作是异步的,所以,在上面的情况中,就要将DOM2获取数据的操作写在$nextTick中。
this.$nextTick(() => { // 获取数据的操作...})
所以,在以下情况下,会用到nextTick:
- 在数据变化后执行的某个操作,而这个操作需要使用随数据变化而变化的DOM结构的时候,这个操作就需要方法在
nextTick()的回调函数中。 - 在vue生命周期中,如果在created()钩子进行DOM操作,也一定要放在
nextTick()的回调函数中。
因为在created()钩子函数中,页面的DOM还未渲染,这时候也没办法操作DOM,所以,此时如果想要操作DOM,必须将操作的代码放在nextTick()的回调函数中。
19. Vue 中给 data 中的对象属性添加一个新的属性时会发生什么?如何解决?
<template>
<div>
<ul>
<li v-for="value in obj" :key="value"> {{value}} </li>
</ul>
<button @click="addObjB">添加 obj.b</button>
</div>
</template>
<script>
export default {
data () {
return {
obj: {
a: 'obj.a'
}
}
},
methods: {
addObjB () {
this.obj.b = 'obj.b'
console.log(this.obj)
}
}
}
</script>
点击 button 会发现,obj.b 已经成功添加,但是视图并未刷新。这是因为在Vue实例创建时,obj.b并未声明,因此就没有被Vue转换为响应式的属性,自然就不会触发视图的更新,这时就需要使用Vue的全局 api $set():
addObjB () (
this.$set(this.obj, 'b', 'obj.b')
console.log(this.obj)
}
$set()方法相当于手动的去把obj.b处理成一个响应式的属性,此时视图也会跟着改变了。
20. Vue中封装的数组方法有哪些,其如何实现页面更新
在Vue中,对响应式处理利用的是Object.defineProperty对数据进行拦截,而这个方法并不能监听到数组内部变化,数组长度变化,数组的截取变化等,所以需要对这些操作进行hack,让Vue能监听到其中的变化。 那Vue是如何实现让这些数组方法实现元素的实时更新的呢,下面是Vue中对这些方法的封装:
// 缓存数组原型
const arrayProto = Array.prototype;
// 实现 arrayMethods.__proto__ === Array.prototype
export const arrayMethods = Object.create(arrayProto);
// 需要进行功能拓展的方法
const methodsToPatch = [
"push",
"pop",
"shift",
"unshift",
"splice",
"sort",
"reverse"
];
/**
* Intercept mutating methods and emit events
*/
methodsToPatch.forEach(function(method) {
// 缓存原生数组方法
const original = arrayProto[method];
def(arrayMethods, method, function mutator(...args) {
// 执行并缓存原生数组功能
const result = original.apply(this, args);
// 响应式处理
const ob = this.__ob__;
let inserted;
switch (method) {
// push、unshift会新增索引,所以要手动observer
case "push":
case "unshift":
inserted = args;
break;
// splice方法,如果传入了第三个参数,也会有索引加入,也要手动observer。
case "splice":
inserted = args.slice(2);
break;
}
//
if (inserted) ob.observeArray(inserted);// 获取插入的值,并设置响应式监听
// notify change
ob.dep.notify();// 通知依赖更新
// 返回原生数组方法的执行结果
return result;
});
});
简单来说就是,重写了数组中的那些原生方法,首先获取到这个数组的__ob__,也就是它的Observer对象,如果有新的值,就调用observeArray继续对新的值观察变化(也就是通过target__proto__ == arrayMethods来改变了数组实例的型),然后手动调用notify,通知渲染watcher,执行update。
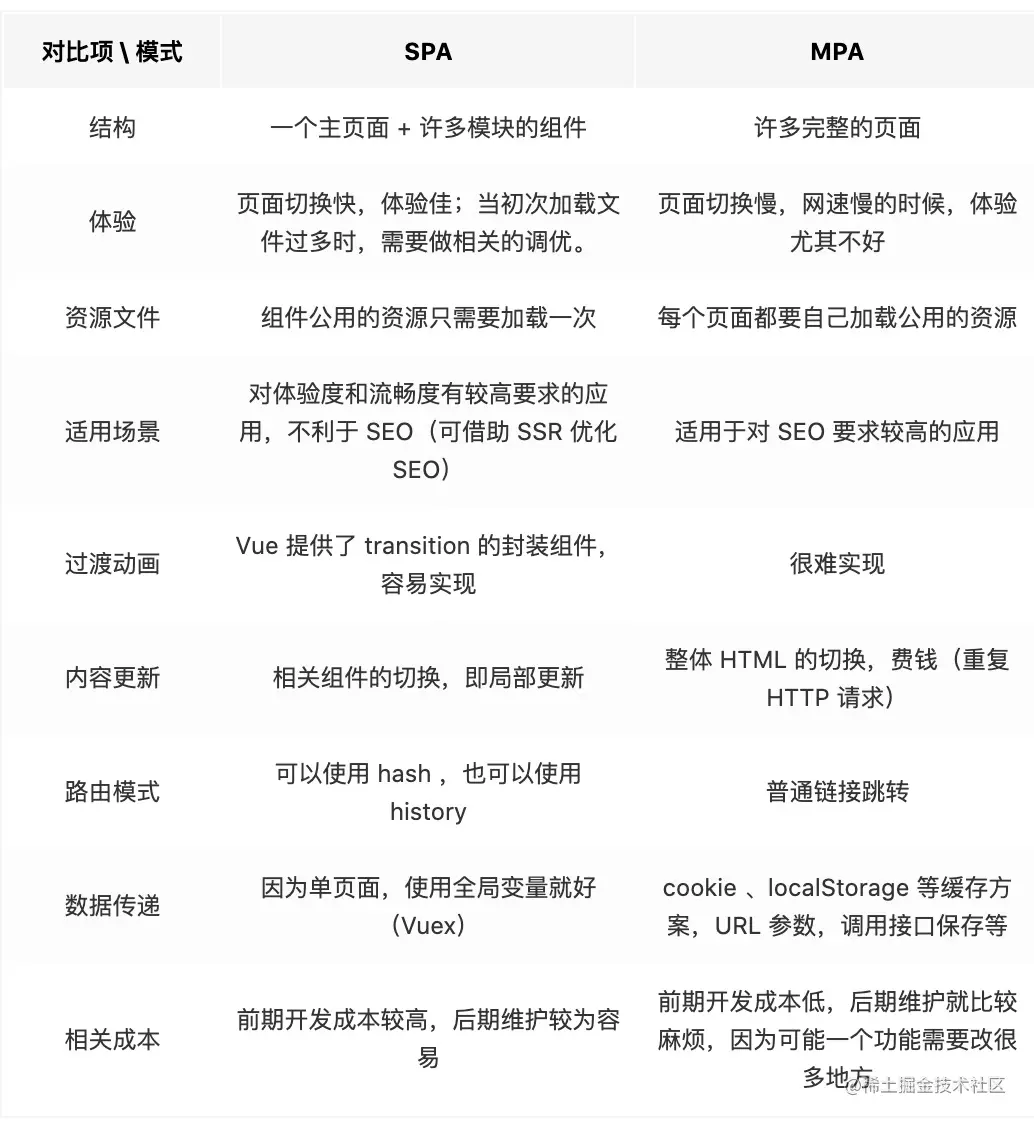
21. Vue 单页应用与多页应用的区别
概念:
- SPA单页面应用(SinglePage Web Application),指只有一个主页面的应用,一开始只需要加载一次js、css等相关资源。所有内容都包含在主页面,对每一个功能模块组件化。单页应用跳转,就是切换相关组件,仅仅刷新局部资源。
- MPA多页面应用 (MultiPage Application),指有多个独立页面的应用,每个页面必须重复加载js、css等相关资源。多页应用跳转,需要整页资源刷新。
区别:
22. Vue template 到 render 的过程
vue的模版编译过程主要如下:template -> ast -> render函数
vue 在模版编译版本的码中会执行 compileToFunctions 将template转化为render函数:
// 将模板编译为render函数const { render, staticRenderFns } = compileToFunctions(template,options//省略}, this)
CompileToFunctions中的主要逻辑如下∶ (1)调用parse方法将template转化为ast(抽象语法树)
constast = parse(template.trim(), options)
- parse的目标:把tamplate转换为AST树,它是一种用 JavaScript对象的形式来描述整个模板。
- 解析过程:利用正则表达式顺序解析模板,当解析到开始标签、闭合标签、文本的时候都会分别执行对应的 回调函数,来达到构造AST树的目的。
AST元素节点总共三种类型:type为1表示普通元素、2为表达式、3为纯文本
(2)对静态节点做优化
optimize(ast,options)
这个过程主要分析出哪些是静态节点,给其打一个标记,为后续更新渲染可以直接跳过静态节点做优化
深度遍历AST,查看每个子树的节点元素是否为静态节点或者静态节点根。如果为静态节点,他们生成的DOM永远不会改变,这对运行时模板更新起到了极大的优化作用。
(3)生成代码
const code = generate(ast, options)
generate将ast抽象语法树编译成 render字符串并将静态部分放到 staticRenderFns 中,最后通过 new Function(`` render``) 生成render函数。
23. Vue data 中某一个属性的值发生改变后,视图会立即同步执行重新渲染吗?
不会立即同步执行重新渲染。Vue 实现响应式并不是数据发生变化之后 DOM 立即变化,而是按一定的策略进行 DOM 的更新。Vue 在更新 DOM 时是异步执行的。只要侦听到数据变化, Vue 将开启一个队列,并缓冲在同一事件循环中发生的所有数据变更。
如果同一个watcher被多次触发,只会被推入到队列中一次。这种在缓冲时去除重复数据对于避免不必要的计算和 DOM 操作是非常重要的。然后,在下一个的事件循环tick中,Vue 刷新队列并执行实际(已去重的)工作。
24. 简述 mixin、extends 的覆盖逻辑
(1)mixin 和 extends mixin 和 extends均是用于合并、拓展组件的,两者均通过 mergeOptions 方法实现合并。
- mixins 接收一个混入对象的数组,其中混入对象可以像正常的实例对象一样包含实例选项,这些选项会被合并到最终的选项中。Mixin 钩子按照传入顺序依次调用,并在调用组件自身的钩子之前被调用。
- extends 主要是为了便于扩展单文件组件,接收一个对象或构造函数。
(2)mergeOptions 的执行过程
- 规范化选项(normalizeProps、normalizelnject、normalizeDirectives)
- 对未合并的选项,进行判断
if(!child._base) { if(child.extends) { parent = mergeOptions(parent, child.extends, vm) } if(child.mixins) { for(let i = 0, l = child.mixins.length; i < l; i++){ parent = mergeOptions(parent, child.mixins[i], vm) } }}
- 合并处理。根据一个通用 Vue 实例所包含的选项进行分类逐一判断合并,如 props、data、 methods、watch、computed、生命周期等,将合并结果存储在新定义的 options 对象里。
- 返回合并结果 options。
25. 描述下Vue自定义指令
在 Vue2.0 中,代码复用和抽象的主要形式是组件。然而,有的情况下,你仍然需要对普通 DOM 元素进行底层操作,这时候就会用到自定义指令。 一般需要对DOM元素进行底层操作时使用,尽量只用来操作 DOM展示,不修改内部的值。当使用自定义指令直接修改 value 值时绑定v-model的值也不会同步更新;如必须修改可以在自定义指令中使用keydown事件,在vue组件中使用 change事件,回调中修改vue数据;
(1)自定义指令基本内容
-
全局定义:
Vue.directive("focus",{}) -
局部定义:
directives:{focus:{}} -
钩子函数:指令定义对象提供钩子函数
o bind:只调用一次,指令第一次绑定到元素时调用。在这里可以进行一次性的初始化设置。
o inSerted:被绑定元素插入父节点时调用(仅保证父节点存在,但不一定已被插入文档中)。
o update:所在组件的VNode更新时调用,但是可能发生在其子VNode更新之前调用。指令的值可能发生了改变,也可能没有。但是可以通过比较更新前后的值来忽略不必要的模板更新。
o ComponentUpdate:指令所在组件的 VNode及其子VNode全部更新后调用。
o unbind:只调用一次,指令与元素解绑时调用。
-
钩子函数参数 o el:绑定元素
o bing: 指令核心对象,描述指令全部信息属性
o name
o value
o oldValue
o expression
o arg
o modifers
o vnode 虚拟节点
o oldVnode:上一个虚拟节点(更新钩子函数中才有用)
(2)使用场景
-
普通DOM元素进行底层操作的时候,可以使用自定义指令
-
自定义指令是用来操作DOM的。尽管Vue推崇数据驱动视图的理念,但并非所有情况都适合数据驱动。自定义指令就是一种有效的补充和扩展,不仅可用于定义任何的DOM操作,并且是可复用的。
(3)使用案例
初级应用:
- 鼠标聚焦
- 下拉菜单
- 相对时间转换
- 滚动动画
高级应用:
- 自定义指令实现图片懒加载
- 自定义指令集成第三方插件
26. 子组件可以直接改变父组件的数据吗?
子组件不可以直接改变父组件的数据。这样做主要是为了维护父子组件的单向数据流。每次父级组件发生更新时,子组件中所有的 prop 都将会刷新为最新的值。如果这样做了,Vue 会在浏览器的控制台中发出警告。
Vue提倡单向数据流,即父级 props 的更新会流向子组件,但是反过来则不行。这是为了防止意外的改变父组件状态,使得应用的数据流变得难以理解,导致数据流混乱。如果破坏了单向数据流,当应用复杂时,debug 的成本会非常高。
只能通过 $emit 派发一个自定义事件,父组件接收到后,由父组件修改。
27. Vue是如何收集依赖的?
在初始化 Vue 的每个组件时,会对组件的 data 进行初始化,就会将由普通对象变成响应式对象,在这个过程中便会进行依赖收集的相关逻辑,如下所示∶
function defieneReactive (obj, key, val){
const dep = new Dep();
...
Object.defineProperty(obj, key, {
...
get: function reactiveGetter () {
if(Dep.target){
dep.depend();
...
}
return val
}
...
})
}
以上只保留了关键代码,主要就是 const dep = new Dep()实例化一个 Dep 的实例,然后在 get 函数中通过 dep.depend() 进行依赖收集。 (1)Dep Dep是整个依赖收集的核心,其关键代码如下:
class Dep {
static target;
subs;
constructor () {
...
this.subs = [];
}
addSub (sub) {
this.subs.push(sub)
}
removeSub (sub) {
remove(this.sub, sub)
}
depend () {
if(Dep.target){
Dep.target.addDep(this)
}
}
notify () {
const subs = this.subds.slice();
for(let i = 0;i < subs.length; i++){
subs[i].update()
}
}
}
Dep 是一个 class ,其中有一个关 键的静态属性 static,它指向了一个全局唯一 Watcher,保证了同一时间全局只有一个 watcher 被计算,另一个属性 subs 则是一个 Watcher 的数组,所以 Dep 实际上就是对 Watcher 的管理,再看看 Watcher 的相关代码∶
(2)Watcher
class Watcher {
getter;
...
constructor (vm, expression){
...
this.getter = expression;
this.get();
}
get () {
pushTarget(this);
value = this.getter.call(vm, vm)
...
return value
}
addDep (dep){
...
dep.addSub(this)
}
...
}
function pushTarget (_target) {
Dep.target = _target
}
Watcher 是一个 class,它定义了一些方法,其中和依赖收集相关的主要有 get、addDep 等。
(3)过程
在实例化 Vue 时,依赖收集的相关过程如下∶ 初 始 化 状 态 initState , 这 中 间 便 会 通 过 defineReactive 将数据变成响应式对象,其中的 getter 部分便是用来依赖收集的。 初始化最终会走 mount 过程,其中会实例化 Watcher ,进入 Watcher 中,便会执行 this.get() 方法,
updateComponent = () => {
vm._update(vm._render())
}
new Watcher(vm, updateComponent)
get 方法中的 pushTarget 实际上就是把 Dep.target 赋值为当前的 watcher。
this.getter.call(vm,vm),这里的 getter 会执行 vm._render() 方法,在这个过程中便会触发数据对象的 getter。那么每个对象值的 getter 都持有一个 dep,在触发 getter 的时候会调用 dep.depend() 方法,也就会执行 Dep.target.addDep(this)。刚才 Dep.target 已经被赋值为 watcher,于是便会执行 addDep 方法,然后走到 dep.addSub() 方法,便将当前的 watcher 订阅到这个数据持有的 dep 的 subs 中,这个目的是为后续数据变化时候能通知到哪些 subs 做准备。所以在 vm._render() 过程中,会触发所有数据的 getter,这样便已经完成了一个依赖收集的过程。
28. 对 React 和 Vue 的理解,它们的异同
相似之处:
- 都将注意力集中保持在核心库,而将其他功能如路由和全局状态管理交给相关的库;
- 都有自己的构建工具,能让你得到一个根据最佳实践设置的项目模板;
- 都使用了Virtual DOM(虚拟DOM)提高重绘性能;
- 都有props的概念,允许组件间的数据传递;
- 都鼓励组件化应用,将应用分拆成一个个功能明确的模块,提高复用性。
不同之处 :
1)数据流
Vue默认支持数据双向绑定,而React一直提倡单向数据流
2)虚拟DOM
Vue2.x开始引入"Virtual DOM",消除了和React在这方面的差异,但是在具体的细节还是有各自的特点。
- Vue宣称可以更快地计算出Virtual DOM的差异,这是由于它在渲染过程中,会跟踪每一个组件的依赖关系,不需要重新渲染整个组件树。
- 对于React而言,每当应用的状态被改变时,全部子组件都会重新渲染。当然,这可以通过 PureComponent/shouldComponentUpdate这个生命周期方法来进行控制,但Vue将此视为默认的优化。
3)组件化
React与Vue最大的不同是模板的编写。
- Vue鼓励写近似常规HTML的模板。写起来很接近标准 HTML元素,只是多了一些属性。
- React推荐你所有的模板通用JavaScript的语法扩展——JSX书写。
具体来讲:React中render函数是支持闭包特性的,所以import的组件在render中可以直接调用。但是在Vue中,由于模板中使用的数据都必须挂在 this 上进行一次中转,所以 import 一个组件完了之后,还需要在 components 中再声明下。 4)监听数据变化的实现原理不同
- Vue 通过 getter/setter 以及一些函数的劫持,能精确知道数据变化,不需要特别的优化就能达到很好的性能
- React 默认是通过比较引用的方式进行的,如果不优化(PureComponent/shouldComponentUpdate)可能导致大量不必要的vDOM的重新渲染。这是因为 Vue 使用的是可变数据,而React更强调数据的不可变。
5)高阶组件
react可以通过高阶组件(HOC)来扩展,而Vue需要通过mixins来扩展。
高阶组件就是高阶函数,而React的组件本身就是纯粹的函数,所以高阶函数对React来说易如反掌。相反Vue.js使用HTML模板创建视图组件,这时模板无法有效的编译,因此Vue不能采用HOC来实现。
6)构建工具
两者都有自己的构建工具:
- React ==> Create React APP
- Vue ==> vue-cli
7)跨平台
- React ==> React Native
- Vue ==> Weex
29. Vue的优点
- 轻量级框架:只关注视图层,是一个构建数据的视图集合,大小只有几十
kb; - 简单易学:国人开发,中文文档,不存在语言障碍 ,易于理解和学习;
- 双向数据绑定:保留了
angular的特点,在数据操作方面更为简单; - 组件化:保留了
react的优点,实现了html的封装和重用,在构建单页面应用方面有着独特的优势; - 视图,数据,结构分离:使数据的更改更为简单,不需要进行逻辑代码的修改,只需要操作数据就能完成相关操作;
- 虚拟DOM:
dom操作是非常耗费性能的,不再使用原生的dom操作节点,极大解放dom操作,但具体操作的还是dom不过是换了另一种方式; - 运行速度更快:相比较于
react而言,同样是操作虚拟dom,就性能而言,vue存在很大的优势。
30. assets和static的区别
相同点: assets 和 static 两个都是存放静态资源文件。项目中所需要的资源文件图片,字体图标,样式文件等都可以放在这两个文件下,这是相同点
不相同点:assets 中存放的静态资源文件在项目打包时,也就是运行 npm run build 时会将 assets 中放置的静态资源文件进行打包上传,所谓打包简单点可以理解为压缩体积,代码格式化。而压缩后的静态资源文件最终也都会放置在 static 文件中跟着 index.html 一同上传至服务器。static 中放置的静态资源文件就不会要走打包压缩格式化等流程,而是直接进入打包好的目录,直接上传至服务器。因为避免了压缩直接进行上传,在打包时会提高一定的效率,但是 static 中的资源文件由于没有进行压缩等操作,所以文件的体积也就相对于 assets 中打包后的文件提交较大点。在服务器中就会占据更大的空间。
建议: 将项目中 template需要的样式文件js文件等都可以放置在 assets 中,走打包这一流程。减少体积。而项目中引入的第三方的资源文件如iconfoont.css 等文件可以放置在 static 中,因为这些引入的第三方文件已经经过处理,不再需要处理,直接上传。
31. delete和Vue.delete删除数组的区别
delete只是被删除的元素变成了empty/undefined其他的元素的键值还是不变。Vue.delete直接删除了数组 改变了数组的键值。
32. vue如何监听对象或者数组某个属性的变化
当在项目中直接设置数组的某一项的值,或者直接设置对象的某个属性值,这个时候,你会发现页面并没有更新。这是因为Object.defineProperty()限制,监听不到变化。
解决方式:
- this.$set(你要改变的数组/对象,你要改变的位置/key,你要改成什么value)
this.$set(this.arr, 0, "OBKoro1"); // 改变数组this.$set(this.obj, "c", "OBKoro1"); // 改变对象
- 调用以下几个数组的方法
splice()、 push()、pop()、shift()、unshift()、sort()、reverse()
vue源码里缓存了array的原型链,然后重写了这几个方法,触发这几个方法的时候会observer数据,意思是使用这些方法不用再进行额外的操作,视图自动进行更新。 推荐使用splice方法会比较好自定义,因为splice可以在数组的任何位置进行删除/添加操作
vm.$set 的实现原理是:
- 如果目标是数组,直接使用数组的 splice 方法触发相应式;
- 如果目标是对象,会先判读属性是否存在、对象是否是响应式,最终如果要对属性进行响应式处理,则是通过调用 defineReactive 方法进行响应式处理( defineReactive 方法就是 Vue 在初始化对象时,给对象属性采用 Object.defineProperty 动态添加 getter 和 setter 的功能所调用的方法)
33. 什么是 mixin ?
- Mixin 使我们能够为 Vue 组件编写可插拔和可重用的功能。
- 如果希望在多个组件之间重用一组组件选项,例如生命周期 hook、 方法等,则可以将其编写为 mixin,并在组件中简单的引用它。
- 然后将 mixin 的内容合并到组件中。如果你要在 mixin 中定义生命周期 hook,那么它在执行时将优化于组件自已的 hook。
34. Vue模版编译原理
vue中的模板template无法被浏览器解析并渲染,因为这不属于浏览器的标准,不是正确的HTML语法,所有需要将template转化成一个JavaScript函数,这样浏览器就可以执行这一个函数并渲染出对应的HTML元素,就可以让视图跑起来了,这一个转化的过程,就成为模板编译。模板编译又分三个阶段,解析parse,优化optimize,生成generate,最终生成可执行函数render。
- 解析阶段:使用大量的正则表达式对template字符串进行解析,将标签、指令、属性等转化为抽象语法树AST。
- 优化阶段:遍历AST,找到其中的一些静态节点并进行标记,方便在页面重渲染的时候进行diff比较时,直接跳过这一些静态节点,优化runtime的性能。
- 生成阶段:将最终的AST转化为render函数字符串。
35. 对SSR的理解
SSR也就是服务端渲染,也就是将Vue在客户端把标签渲染成HTML的工作放在服务端完成,然后再把html直接返回给客户端
SSR的优势:
- 更好的SEO
- 首屏加载速度更快
SSR的缺点:
- 开发条件会受到限制,服务器端渲染只支持beforeCreate和created两个钩子;
- 当需要一些外部扩展库时需要特殊处理,服务端渲染应用程序也需要处于Node.js的运行环境;
- 更多的服务端负载。
36. Vue的性能优化有哪些
(1)编码阶段
- 尽量减少data中的数据,data中的数据都会增加getter和setter,会收集对应的watcher
- v-if和v-for不能连用
- 如果需要使用v-for给每项元素绑定事件时使用事件代理
- SPA 页面采用keep-alive缓存组件
- 在更多的情况下,使用v-if替代v-show
- key保证唯一
- 使用路由懒加载、异步组件
- 防抖、节流
- 第三方模块按需导入
- 长列表滚动到可视区域动态加载
- 图片懒加载
(2)SEO优化
- 预渲染
- 服务端渲染SSR
(3)打包优化
- 压缩代码
- Tree Shaking/Scope Hoisting
- 使用cdn加载第三方模块
- 多线程打包happypack
- splitChunks抽离公共文件
- sourceMap优化
(4)用户体验
- 骨架屏
- PWA
- 还可以使用缓存(客户端缓存、服务端缓存)优化、服务端开启gzip压缩等。
37. 对 SPA 单页面的理解,它的优缺点分别是什么?
SPA( single-page application )仅在 Web 页面初始化时加载相应的 HTML、JavaScript 和 CSS。一旦页面加载完成,SPA 不会因为用户的操作而进行页面的重新加载或跳转;取而代之的是利用路由机制实现 HTML 内容的变换,UI 与用户的交互,避免页面的重新加载。
优点:
- 用户体验好、快,内容的改变不需要重新加载整个页面,避免了不必要的跳转和重复渲染;
- 基于上面一点,SPA 相对对服务器压力小;
- 前后端职责分离,架构清晰,前端进行交互逻辑,后端负责数据处理;
缺点:
- 初次加载耗时多:为实现单页 Web 应用功能及显示效果,需要在加载页面的时候将 JavaScript、CSS 统一加载,部分页面按需加载;
- 前进后退路由管理:由于单页应用在一个页面中显示所有的内容,所以不能使用浏览器的前进后退功能,所有的页面切换需要自己建立堆栈管理;
- SEO 难度较大:由于所有的内容都在一个页面中动态替换显示,所以在 SEO 上其有着天然的弱势。
38. template和jsx的有什么分别?
对于 runtime 来说,只需要保证组件存在 render 函数即可,而有了预编译之后,只需要保证构建过程中生成 render 函数就可以。在 webpack 中,使用vue-loader编译.vue文件,内部依赖的vue-template-compiler模块,在 webpack 构建过程中,将template预编译成 render 函数。与 react 类似,在添加了jsx的语法糖解析器babel-plugin-transform-vue-jsx之后,就可以直接手写render函数。
所以,template和jsx的都是render的一种表现形式,不同的是:JSX相对于template而言,具有更高的灵活性,在复杂的组件中,更具有优势,而 template 虽然显得有些呆滞。但是 template 在代码结构上更符合视图与逻辑分离的习惯,更简单、更直观、更好维护。
39. vue初始化页面闪动问题
使用vue开发时,在vue初始化之前,由于div是不归vue管的,所以我们写的代码在还没有解析的情况下会容易出现花屏现象,看到类似于{{message}}的字样,虽然一般情况下这个时间很短暂,但是还是有必要让解决这个问题的。
首先:在css里加上以下代码:
[v-cloak] { display: none;}
如果没有彻底解决问题,则在根元素加上style="display: none;" :style="{display: 'block'}"
40. extend 有什么作用
这个 API 很少用到,作用是扩展组件生成一个构造器,通常会与 $mount 一起使用。
// 创建组件构造器let Component = Vue.extend({ template: '<div>test</div>'})// 挂载到 #app 上new Component().$mount('#app')// 除了上面的方式,还可以用来扩展已有的组件let SuperComponent = Vue.extend(Component)new SuperComponent({ created() { console.log(1) }})new SuperComponent().$mount('#app')
41. mixin 和 mixins 区别
mixin 用于全局混入,会影响到每个组件实例,通常插件都是这样做初始化的。
Vue.mixin({ beforeCreate() { // ...逻辑 // 这种方式会影响到每个组件的 beforeCreate 钩子函数 }})
虽然文档不建议在应用中直接使用 mixin,但是如果不滥用的话也是很有帮助的,比如可以全局混入封装好的 ajax 或者一些工具函数等等。
mixins 应该是最常使用的扩展组件的方式了。如果多个组件中有相同的业务逻辑,就可以将这些逻辑剥离出来,通过 mixins 混入代码,比如上拉下拉加载数据这种逻辑等等。 另外需要注意的是 mixins 混入的钩子函数会先于组件内的钩子函数执行,并且在遇到同名选项的时候也会有选择性的进行合并。
42. MVVM的优缺点?
优点:
- 分离视图(View)和模型(Model),降低代码耦合,提⾼视图或者逻辑的重⽤性: ⽐如视图(View)可以独⽴于Model变化和修改,⼀个ViewModel可以绑定不同的"View"上,当View变化的时候Model不可以不变,当Model变化的时候View也可以不变。你可以把⼀些视图逻辑放在⼀个ViewModel⾥⾯,让很多view重⽤这段视图逻辑
- 提⾼可测试性: ViewModel的存在可以帮助开发者更好地编写测试代码
- ⾃动更新dom: 利⽤双向绑定,数据更新后视图⾃动更新,让开发者从繁琐的⼿动dom中解放
缺点:
- Bug很难被调试: 因为使⽤双向绑定的模式,当你看到界⾯异常了,有可能是你View的代码有Bug,也可能是Model的代码有问题。数据绑定使得⼀个位置的Bug被快速传递到别的位置,要定位原始出问题的地⽅就变得不那么容易了。另外,数据绑定的声明是指令式地写在View的模版当中的,这些内容是没办法去打断点debug的
- ⼀个⼤的模块中model也会很⼤,虽然使⽤⽅便了也很容易保证了数据的⼀致性,当时⻓期持有,不释放内存就造成了花费更多的内存
- 对于⼤型的图形应⽤程序,视图状态较多,ViewModel的构建和维护的成本都会⽐较⾼。
二、生命周期
1. 说一下Vue的生命周期
Vue 实例有⼀个完整的⽣命周期,也就是从开始创建、初始化数据、编译模版、挂载Dom -> 渲染、更新 -> 渲染、卸载 等⼀系列过程,称这是Vue的⽣命周期。
- beforeCreate(创建前):数据观测和初始化事件还未开始,此时 data 的响应式追踪、event/watcher 都还没有被设置,也就是说不能访问到data、computed、watch、methods上的方法和数据。
- created(创建后) :实例创建完成,实例上配置的 options 包括 data、computed、watch、methods 等都配置完成,但是此时渲染得节点还未挂载到 DOM,所以不能访问到
$el属性。 - beforeMount(挂载前):在挂载开始之前被调用,相关的render函数首次被调用。实例已完成以下的配置:编译模板,把data里面的数据和模板生成html。此时还没有挂载html到页面上。
- mounted(挂载后):在el被新创建的 vm.$el 替换,并挂载到实例上去之后调用。实例已完成以下的配置:用上面编译好的html内容替换el属性指向的DOM对象。完成模板中的html渲染到html 页面中。此过程中进行ajax交互。
- beforeUpdate(更新前):响应式数据更新时调用,此时虽然响应式数据更新了,但是对应的真实 DOM 还没有被渲染。
- updated(更新后) :在由于数据更改导致的虚拟DOM重新渲染和打补丁之后调用。此时 DOM 已经根据响应式数据的变化更新了。调用时,组件 DOM已经更新,所以可以执行依赖于DOM的操作。然而在大多数情况下,应该避免在此期间更改状态,因为这可能会导致更新无限循环。该钩子在服务器端渲染期间不被调用。
- beforeDestroy(销毁前):实例销毁之前调用。这一步,实例仍然完全可用,
this仍能获取到实例。 - destroyed(销毁后):实例销毁后调用,调用后,Vue 实例指示的所有东西都会解绑定,所有的事件监听器会被移除,所有的子实例也会被销毁。该钩子在服务端渲染期间不被调用。
另外还有 keep-alive 独有的生命周期,分别为 activated 和 deactivated 。用 keep-alive 包裹的组件在切换时不会进行销毁,而是缓存到内存中并执行 deactivated 钩子函数,命中缓存渲染后会执行 activated 钩子函数。
2. Vue 子组件和父组件执行顺序
加载渲染过程:
- 父组件 beforeCreate
- 父组件 created
- 父组件 beforeMount
- 子组件 beforeCreate
- 子组件 created
- 子组件 beforeMount
- 子组件 mounted
- 父组件 mounted
更新过程:
- 父组件 beforeUpdate
- 子组件 beforeUpdate
- 子组件 updated
- 父组件 updated
销毁过程:
- 父组件 beforeDestroy
- 子组件 beforeDestroy
- 子组件 destroyed
- 父组件 destoryed
3. created和mounted的区别
- created:在模板渲染成html前调用,即通常初始化某些属性值,然后再渲染成视图。
- mounted:在模板渲染成html后调用,通常是初始化页面完成后,再对html的dom节点进行一些需要的操作。
4. 一般在哪个生命周期请求异步数据
我们可以在钩子函数 created、beforeMount、mounted 中进行调用,因为在这三个钩子函数中,data 已经创建,可以将服务端端返回的数据进行赋值。
推荐在 created 钩子函数中调用异步请求,因为在 created 钩子函数中调用异步请求有以下优点:
- 能更快获取到服务端数据,减少页面加载时间,用户体验更好;
- SSR不支持 beforeMount 、mounted 钩子函数,放在 created 中有助于一致性。
5. keep-alive 中的生命周期哪些
keep-alive是 Vue 提供的一个内置组件,用来对组件进行缓存——在组件切换过程中将状态保留在内存中,防止重复渲染DOM。
如果为一个组件包裹了 keep-alive,那么它会多出两个生命周期:deactivated、activated。同时,beforeDestroy 和 destroyed 就不会再被触发了,因为组件不会被真正销毁。
当组件被换掉时,会被缓存到内存中、触发 deactivated 生命周期;当组件被切回来时,再去缓存里找这个组件、触发 activated钩子函数。
三、组件通信
组件通信的方式如下:
(1) props / $emit
父组件通过props向子组件传递数据,子组件通过$emit和父组件通信
1. 父组件向子组件传值
props只能是父组件向子组件进行传值,props使得父子组件之间形成了一个单向下行绑定。子组件的数据会随着父组件不断更新。props可以显示定义一个或一个以上的数据,对于接收的数据,可以是各种数据类型,同样也可以传递一个函数。props属性名规则:若在props中使用驼峰形式,模板中需要使用短横线的形式
// 父组件
<template>
<div id="father">
<son :msg="msgData" :fn="myFunction"></son>
</div>
</template>
<script>
import son from "./son.vue";
export default {
name: father,
data() {
msgData: "父组件数据";
},
methods: {
myFunction() {
console.log("vue");
}
},
components: {
son
}
};
</script>
// 子组件
<template>
<div id="son">
<p>{{msg}}</p>
<button @click="fn">按钮</button>
</div>
</template>
<script>
export default {
name: "son",
props: ["msg", "fn"]
};
</script>
2. 子组件向父组件传值
$emit绑定一个自定义事件,当这个事件被执行的时就会将参数传递给父组件,而父组件通过v-on监听并接收参数。
// 父组件
<template>
<div class="section">
<com-article :articles="articleList" @onEmitIndex="onEmitIndex"></com-article>
<p>{{currentIndex}}</p>
</div>
</template>
<script>
import comArticle from './test/article.vue'
export default {
name: 'comArticle',
components: { comArticle },
data() {
return {
currentIndex: -1,
articleList: ['红楼梦', '西游记', '三国演义']
}
},
methods: {
onEmitIndex(idx) {
this.currentIndex = idx
}
}
}
</script>
//子组件
<template>
<div>
<div v-for="(item, index) in articles" :key="index" @click="emitIndex(index)">{{item}}</div>
</div>
</template>
<script>
export default {
props: ['articles'],
methods: {
emitIndex(index) {
this.$emit('onEmitIndex', index) // 触发父组件的方法,并传递参数index
}
}
}
</script>
(2)eventBus事件总线($emit / $on)
eventBus事件总线适用于父子组件、非父子组件等之间的通信,使用步骤如下: (1)创建事件中心管理组件之间的通信
// event-bus.js
import Vue from 'vue'
export const EventBus = new Vue()
(2)发送事件 假设有两个兄弟组件firstCom和secondCom:
<template>
<div>
<first-com></first-com>
<second-com></second-com>
</div>
</template>
<script>
import firstCom from './firstCom.vue'
import secondCom from './secondCom.vue'
export default {
components: { firstCom, secondCom }
}
</script>
在firstCom组件中发送事件:
<template>
<div>
<button @click="add">加法</button>
</div>
</template>
<script>
import {EventBus} from './event-bus.js' // 引入事件中心
export default {
data(){
return{
num:0
}
},
methods:{
add(){
EventBus.$emit('addition', {
num:this.num++
})
}
}
}
</script>
(3)接收事件 在secondCom组件中发送事件:
<template>
<div>求和: {{count}}</div>
</template>
<script>
import { EventBus } from './event-bus.js'
export default {
data() {
return {
count: 0
}
},
mounted() {
EventBus.$on('addition', param => {
this.count = this.count + param.num;
})
}
}
</script>
在上述代码中,这就相当于将num值存贮在了事件总线中,在其他组件中可以直接访问。事件总线就相当于一个桥梁,不用组件通过它来通信。
虽然看起来比较简单,但是这种方法也有不变之处,如果项目过大,使用这种方式进行通信,后期维护起来会很困难。
(3)依赖注入(provide / inject)
这种方式就是Vue中的依赖注入,该方法用于父子组件之间的通信。当然这里所说的父子不一定是真正的父子,也可以是祖孙组件,在层数很深的情况下,可以使用这种方法来进行传值。就不用一层一层的传递了。
provide / inject是Vue提供的两个钩子,和data、methods是同级的。并且provide的书写形式和data一样。
provide钩子用来发送数据或方法inject钩子用来接收数据或方法
在父组件中:
provide() {
return {
num: this.num
};
}
在子组件中:
inject: ['num']
还可以这样写,这样写就可以访问父组件中的所有属性:
provide() {
return {
app: this
};
}
data() {
return {
num: 1
};
}
inject: ['app']
console.log(this.app.num)
注意: 依赖注入所提供的属性是非响应式的。
(3)ref / $refs
这种方式也是实现父子组件之间的通信。
ref: 这个属性用在子组件上,它的引用就指向了子组件的实例。可以通过实例来访问组件的数据和方法。
在子组件中:
export default {
data () {
return {
name: 'JavaScript'
}
},
methods: {
sayHello () {
console.log('hello')
}
}
}
在父组件中:
<template>
<child ref="child"></component-a>
</template>
<script>
import child from './child.vue'
export default {
components: { child },
mounted () {
console.log(this.$refs.child.name); // JavaScript
this.$refs.child.sayHello(); // hello
}
}
</script>
(4)$parent / $children
- 使用
$parent可以让组件访问父组件的实例(访问的是上一级父组件的属性和方法) - 使用
$children可以让组件访问子组件的实例,但是,$children并不能保证顺序,并且访问的数据也不是响应式的。
在子组件中:
<template>
<div>
<span>{{message}}</span>
<p>获取父组件的值为: {{parentVal}}</p>
</div>
</template>
<script>
export default {
data() {
return {
message: 'Vue'
}
},
computed:{
parentVal(){
return this.$parent.msg;
}
}
}
</script>
在父组件中:
// 父组件中
<template>
<div class="hello_world">
<div>{{msg}}</div>
<child></child>
<button @click="change">点击改变子组件值</button>
</div>
</template>
<script>
import child from './child.vue'
export default {
components: { child },
data() {
return {
msg: 'Welcome'
}
},
methods: {
change() {
// 获取到子组件
this.$children[0].message = 'JavaScript'
}
}
}
</script>
在上面的代码中,子组件获取到了父组件的parentVal值,父组件改变了子组件中message的值。 需要注意:
- 通过
$parent访问到的是上一级父组件的实例,可以使用$root来访问根组件的实例 - 在组件中使用
$children拿到的是所有的子组件的实例,它是一个数组,并且是无序的 - 在根组件
#app上拿$parent得到的是new Vue()的实例,在这实例上再拿$parent得到的是undefined,而在最底层的子组件拿$children是个空数组 $children的值是数组,而$parent是个对象
(5)$attrs / $listeners
考虑一种场景,如果A是B组件的父组件,B是C组件的父组件。如果想要组件A给组件C传递数据,这种隔代的数据,该使用哪种方式呢?
如果是用props/$emit来一级一级的传递,确实可以完成,但是比较复杂;如果使用事件总线,在多人开发或者项目较大的时候,维护起来很麻烦;如果使用Vuex,的确也可以,但是如果仅仅是传递数据,那可能就有点浪费了。
针对上述情况,Vue引入了$attrs / $listeners,实现组件之间的跨代通信。
先来看一下inheritAttrs,它的默认值true,继承所有的父组件属性除props之外的所有属性;inheritAttrs:false 只继承class属性 。
$attrs:继承所有的父组件属性(除了prop传递的属性、class 和 style ),一般用在子组件的子元素上$listeners:该属性是一个对象,里面包含了作用在这个组件上的所有监听器,可以配合v-on="$listeners"将所有的事件监听器指向这个组件的某个特定的子元素。(相当于子组件继承父组件的事件)
A组件(APP.vue):
<template>
<div id="app">
//此处监听了两个事件,可以在B组件或者C组件中直接触发
<child1 :p-child1="child1" :p-child2="child2" @test1="onTest1" @test2="onTest2"></child1>
</div>
</template>
<script>
import Child1 from './Child1.vue';
export default {
components: { Child1 },
methods: {
onTest1() {
console.log('test1 running');
},
onTest2() {
console.log('test2 running');
}
}
};
</script>
B组件(Child1.vue):
<template>
<div class="child-1">
<p>props: {{pChild1}}</p>
<p>$attrs: {{$attrs}}</p>
<child2 v-bind="$attrs" v-on="$listeners"></child2>
</div>
</template>
<script>
import Child2 from './Child2.vue';
export default {
props: ['pChild1'],
components: { Child2 },
inheritAttrs: false,
mounted() {
this.$emit('test1'); // 触发APP.vue中的test1方法
}
};
</script>
C 组件 (Child2.vue):
<template>
<div class="child-2">
<p>props: {{pChild2}}</p>
<p>$attrs: {{$attrs}}</p>
</div>
</template>
<script>
export default {
props: ['pChild2'],
inheritAttrs: false,
mounted() {
this.$emit('test2');// 触发APP.vue中的test2方法
}
};
</script>
在上述代码中:
- C组件中能直接触发test的原因在于 B组件调用C组件时 使用 v-on 绑定了
$listeners属性 - 在B组件中通过v-bind 绑定
$attrs属性,C组件可以直接获取到A组件中传递下来的props(除了B组件中props声明的)
(6)总结
(1)父子组件间通信
- 子组件通过 props 属性来接受父组件的数据,然后父组件在子组件上注册监听事件,子组件通过 emit 触发事件来向父组件发送数据。
- 通过 ref 属性给子组件设置一个名字。父组件通过
$refs组件名来获得子组件,子组件通过$parent获得父组件,这样也可以实现通信。 - 使用 provide/inject,在父组件中通过 provide提供变量,在子组件中通过 inject 来将变量注入到组件中。不论子组件有多深,只要调用了 inject 那么就可以注入 provide中的数据。
(2)兄弟组件间通信
- 使用 eventBus 的方法,它的本质是通过创建一个空的 Vue 实例来作为消息传递的对象,通信的组件引入这个实例,通信的组件通过在这个实例上监听和触发事件,来实现消息的传递。
- 通过
$parent/$refs来获取到兄弟组件,也可以进行通信。
(3)任意组件之间
- 使用 eventBus ,其实就是创建一个事件中心,相当于中转站,可以用它来传递事件和接收事件。
如果业务逻辑复杂,很多组件之间需要同时处理一些公共的数据,这个时候采用上面这一些方法可能不利于项目的维护。这个时候可以使用 vuex ,vuex 的思想就是将这一些公共的数据抽离出来,将它作为一个全局的变量来管理,然后其他组件就可以对这个公共数据进行读写操作,这样达到了解耦的目的。

浙公网安备 33010602011771号