CropDesign文章导读 | 浙江大学棉花团队开发了利用机器学习模型预测棉花冷胁迫响应基因的研究方法
2024年10月,浙江大学农业与生物技术学院棉花团队在Crop Design上发表了题为“Predicting cold-stress responsive genes in cotton with machine learning models” 的研究论文,利用机器学习模型实现棉花冷胁迫响应基因的精准预测。

正文内容导读
Gossypium hirsutumGossypium barbadenseGossypium arboreum





结论与未来展望
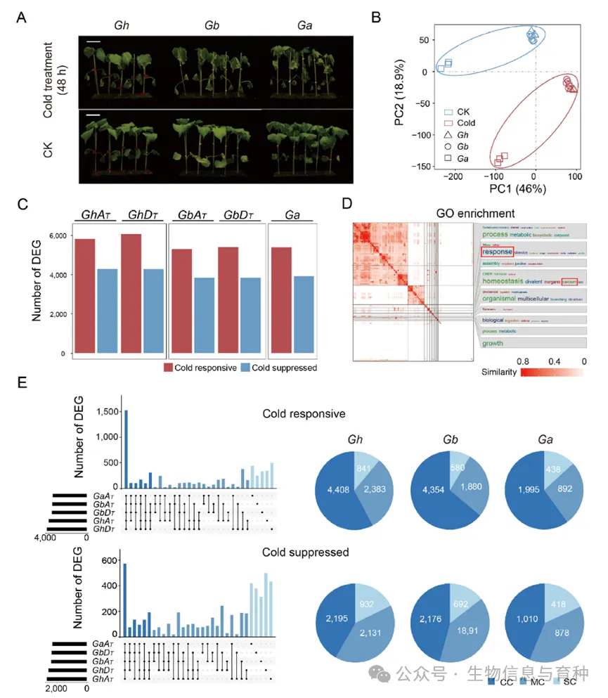
综上,本研究首次将机器学习技术应用于棉花冷响应基因的系统性分析,采用三种经典机器学习算法开展冷胁迫响应基因预测。在模型构建前,研究团队对121项特征进行了全面评估,涵盖基因组序列特征、表达谱数据、功能注释信息及保守性分析等维度。研究发现,单一特征的独立预测效能有限,而通过机器学习框架整合多维度特征可显著提升预测精度。本研究重点探索了基于基因组 DNA 序列训练的机器学习模型,结果表明该类序列特征在冷响应基因预测中发挥关键作用。进一步将模型扩增应用于亚洲棉(Ga)和海岛棉(Gb)等近缘物种,成功实现了冷响应基因的有效预测。鉴定响应冷胁迫的基因对于培育更有抗逆性的棉花品种至关重要。
浙江大学棉花精准育种团队已毕业硕士生张梦珂为该论文第一作者,浙江大学棉花精准育种团队赵汀研究员为论文的通讯作者。浙江大学棉花精准育种团队关雪莹研究员、浙江大学海南研究院张志远副研究员、浙江大学海南研究院助理研究员汪露瑶、河北省农林科学院旱作农业研究所助理研究员周娜、浙江大学海南研究院硕士生邓雅元、施王鸿、王恒共同参与了这项研究。本研究得到了三亚市科技产业和信息化局、浙江大学海南研究院科研创业基金、河北省农林科学院青年科技人才国内培养计划项目的部分资助。
原文链接:
https://doi.org/10.1016/j.cropd.2024.100085
本文来自博客园,作者:生物信息与育种,转载请注明原文链接:https://www.cnblogs.com/miyuanbiotech/p/19011716。若要及时了解动态信息,请关注同名微信公众号:生物信息与育种。

浙公网安备 33010602011771号