国家及31省市生物育种产业政策全览
导语
生物育种行业在我国战略性新兴产业集群建设中地位关键,也与国家粮食安全紧密相关。自 “八五” 计划起,国民经济规划对生物育种的政策指导可分三个阶段:
“八五” 计划阶段:重点扶持生物领域专题研究项目。
“九五” 至 “十一五” 期间:以依托生物育种提升粮食供应能力为核心任务。
“十二五” 以来:农业科技创新被提升到新高度,目标包括推进良种技术攻关、推动生物育种产业化应用、培育全球领先的农业科技产业集群 。
01
国家层面生物育种行业政策汇总
2019 年起,我国围绕生物育种密集出台多项政策,助力新技术研发与行业自主发展。“十四五” 期间,相关规划持续落地。
行业内部扶持:从农林牧业育种工作入手,大力发展生物育种技术,将其纳入国家重大科技项目,推动生物经济做大做强。
技术手段辅助:借助信息化、智能化手段,助力生物育种行业从 “经验育种” 向 “精确育种” 加速转变。
截至2025年国家层面有关生物育种行业的政策重点汇总及解读
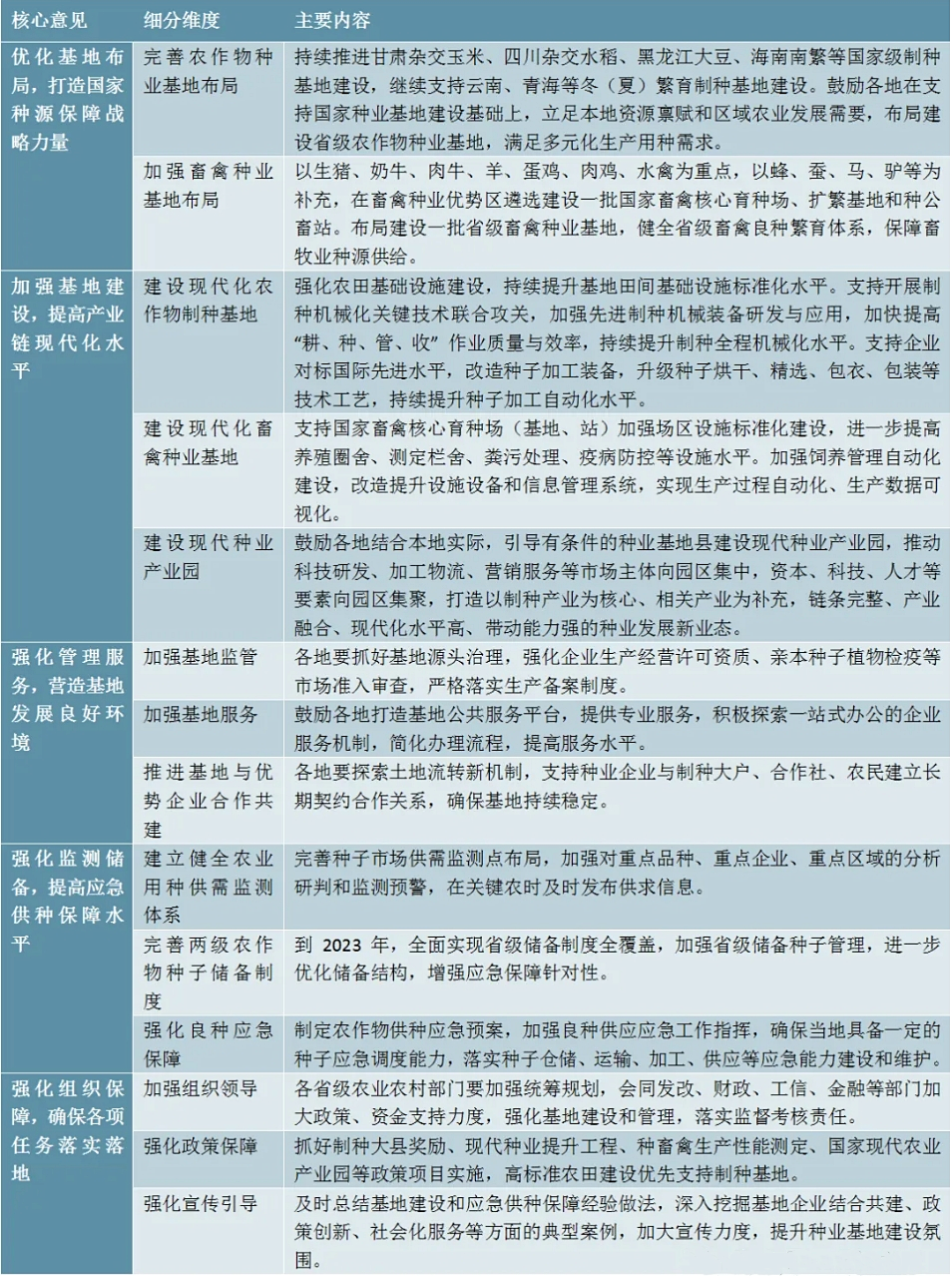
农业农村部《关于加快推进种业基地现代化建设的指导意见》内容解读
2022年9月16日,为落实《“十四五”全国现代种业发展规划》《“十四五”现代种业提升工程建设规划》安排,深入实施种业基地提升行动,强化基地属地责任,发挥企业主体作用,推动有效市场和有为政府更好结合,加快建设现代化种业基地,健全良种繁育和应急保障体系,实现重要农产品种源自主可控,确保农业生产用种安全。农业农村部出台《关于加快推进种业基地现代化建设的指导意见》,对生物育种领域的现代化建设有较为重要的指导意义,重点内容总结如下:
02
31省市生物育种行业政策汇总
在地方层面,“十四五”以来,以陕西、北京、河南等多个省市出台了多项相关政策,聚焦生物育种创新技术,重点聚焦植物育种细分领域,开展生物育种的产业化应用,具体政策汇总如下:
31 省市生物育种行业政策汇总
文章来源:锐观咨询整理
本期编辑:刘纪阳 魏嵘
本期审核:翟怡婷
本期监制:蒋善军
本文来自博客园,作者:生物信息与育种,转载请注明原文链接:https://www.cnblogs.com/miyuanbiotech/p/18930029。若要及时了解动态信息,请关注同名微信公众号:生物信息与育种。

浙公网安备 33010602011771号