NC | 钱前/商连光团队基于7765份水稻种质资源的meta-GWAS分析
背景(Background)
-
1.研究目的:
水稻作为重要粮食作物,提高产量和品质至关重要。全基因组关联研究(GWAS)是挖掘复杂农艺性状相关基因的主要方法,但其受限于群体结构、样本量和低频变异检测能力。Meta分析通过整合多个独立GWAS结果,可扩大样本量、提高检测效力,但在水稻中的应用有限。 -
2.创新点:
结合水稻泛基因组图(pangenome graph)识别结构变异(PAV),开展大规模meta-GWAS,挖掘水稻粒宽、粒长、千粒重、株高、抽穗期和穗数等6个性状的关键基因。
方法(Methods)
- 1.数据来源:
-
• 整合6个独立水稻群体(Panel A-F),共7765份栽培稻种质,覆盖126个国家/地区。
-
• 检测6,604,898个SNP和42,879个PAV(存在-缺失变异)。
- 2.分析流程:
-
•质量控制:过滤低 Minor Allele Frequency(MAF < 0.05)和高缺失率(>10%)的变异。
-
•独立GWAS:对每个群体的6个性状进行GWAS,使用混合线性模型(MLM)控制群体结构和亲属关系。
-
•Meta分析:采用固定效应模型整合6个群体的GWAS结果,校正基因组膨胀(genome inflation)。
-
•功能验证:通过CRISPR/Cas9技术敲除粒宽(GW10.2)和粒长(GL11)相关的新QTL,验证候选基因功能。
-
结果(Results)
- 1.Meta分析优势:
-
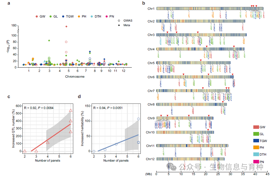
•检测效力提升:共鉴定156个QTL,其中116个(74.4%)为meta分析独有的新发现,相比独立GWAS,QTL检测数量平均增加43%,遗传力解释提高37.88%。
-
•变异类型整合:SNP和PAV联合分析显著提高关联信号强度,P值平均提升6.79个数量级。
- 2.功能基因挖掘:
-
•已知基因验证:检测到GW5、GS3、SD1等41个已知功能基因,覆盖粒形、株高、抽穗期等性状。
-
•新基因发现:
-
•GW10.2(LOC_Os10g37640):调控粒宽,通过生长素信号通路和细胞伸长影响表型,敲除后粒宽显著减小。
-
•GL11(LOC_Os11g05930):负调控粒长,敲除后粒长增加,可能参与昼夜节律和穗发育调控。
- 3.群体分布特征:
- • 新QTL的等位基因频率在籼稻(indica)和粳稻(japonica)亚群中存在显著差异,如GW10.2的优势等位基因在粳稻中频率达95.14%,提示其在亚种分化中的作用。
讨论(Discussion)
- 1.Meta-GWAS的优势:
-
•多群体整合:通过扩大样本量和遗传多样性,捕获低频变异和复杂群体结构中的关联信号,解决传统GWAS的“缺失遗传力”问题。
-
•成本效益:利用已有数据减少重复测序,为大规模基因挖掘提供高效模型。
- 2.新基因的潜在应用:
- • GW10.2和GL11作为新的粒形调控基因,可能通过多效性影响株型和抽穗期,为水稻分子设计育种提供新靶点。
- 3.局限性与未来方向:
-
• 低频变异过滤(MAF ≥ 0.05)可能遗漏稀有变异,需结合单倍型分析或全基因组关联分析优化。
-
• 泛基因组图的构建和结构变异的精细解析将进一步提升复杂性状的解析能力。
结论(Conclusion)
本文通过整合6个群体的GWAS数据和泛基因组变异,证明meta-GWAS在水稻基因挖掘中的高效性,为解析复杂农艺性状提供了可扩展的研究框架,并鉴定了多个新的候选基因,推动水稻遗传改良和育种实践。
未提供代码。
本文来自博客园,作者:生物信息与育种,转载请注明原文链接:https://www.cnblogs.com/miyuanbiotech/p/18845391。若要及时了解动态信息,请关注同名微信公众号:生物信息与育种。

浙公网安备 33010602011771号