十年磨一剑,登顶Nature!欢迎加盟仙交孙贺全教授团队
2025年4月16日,西安交通大学孙贺全教授科研团队联合多家国际科研团队解析四倍体马铃薯遗传多样性相关科研成果在《自然》上发布。
⬆️ 扫描二维码,查看论文
西安交通大学电信学部自动化学院孙贺全教授为研究论文第一作者,智能网络与网络安全教育部重点实验室为研究成果第一完成单位。德国慕尼黑大学/马普植物育种研究所Sergio Tusso博士为共同第一作者、Korbinian Schneeberger教授为通讯作者。此外,来自德国马普植物育种研究所、慕尼黑大学、马普基因组测序中心、莱布尼茨植物遗传和作物科学研究所、荷兰瓦赫宁根大学等院所的13名专家也为研究成功作出了重要的贡献。
一、登顶Nature
内容转自:《自然》发文!交大国际科研合作再结硕果(西安交通大学_2025年04月16日 23:36)_
破解马铃薯的“基因密码”
研究背景
马铃薯起源于南美洲安第斯高地,约一万年前被驯化,16世纪中期由西班牙航海者引入欧洲,随后传播至全球,成为最重要的块茎类粮食作物(图1)。目前,全球超13亿人以马铃薯为主食,而中国已成为全球最大的生产国,年产量近一亿吨。马铃薯优良品种的选育对保障我国乃至全球粮食安全都具有重要意义。
图1. 马铃薯起源、驯化与早期育种概况
然而,商业化马铃薯多是同源四倍体。简单地说,每个细胞基因组中每条染色体序列都有孪生兄弟般相似的四个拷贝(A1/A2/A3/A4)。由于区别并拼装每份拷贝序列(即基因组分型重建)一直是科学界的全球性挑战难题,我们对四倍体马铃薯遗传信息的认知仍存在巨大空白。
最近,科学家通过构建遗传图谱成功破译了个别品种基因组(如Sun et al., Nature Genetics, 2022、Bao et al., Molecular Plant, 2022),但这仅相当于拿到了一块拼图的些许碎片,四倍体马铃薯种群水平的遗传多样性全景仍不清晰。基因组复杂的组织结构以及相关理论认识的缺乏使杂交选育充满挑战。
为了解析四倍体马铃薯种群遗传多样性、追溯其育种历史,为数智化育种提供分子水平科学依据,科研团队启动了泛基因组研究。
科研创新
科研团队创新性地设计了同源四倍体基因组分型重建方法——tetraDecoder,解决了分型挑战。该方法解除了对遗传图谱的依赖,降低了测序技术门槛,仅基于参考基因组、三代长片段全基因组测序技术以及染色体构象捕获技术,构建序列互作图谱,采用friend-of-friend聚类算法实现基因组分型,实验测试证实其分型精度超98%(图2)。
图2. 同源多倍体基因组分型重建新方法——tetraDecoder
科研团队筛选了10个四倍体马铃薯(源于1810~1932),重建了40套高质量单倍型基因组。马铃薯谱系分析表明这些历史性品种是欧洲马铃薯育种史上的核心材料,广泛用于杂交选育现代品种,代表了欧洲栽培种马铃薯的遗传多样性,可为评估现代品种的遗传潜力提供重要参考。
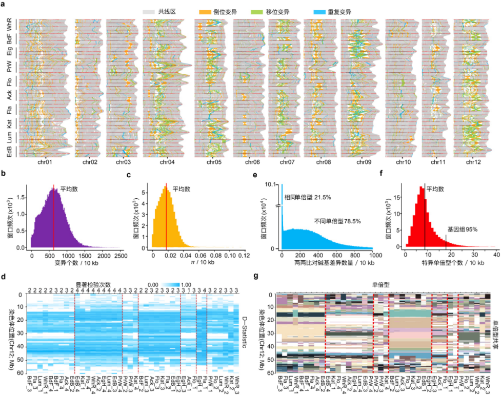
科研团队构建了国际首个单倍型解析的四倍体马铃薯泛基因组,解码了种群85%的遗传变异。分析发现:
□ 基因组中单倍型序列差异极其显著(约2%)。团队推测该现象与野生种质大规模基因渗入有关(图3a-d)。序列多样性为马铃薯适应环境奠定了遗传基础,也为分子生物学研究增加了复杂性。
□ 基因组中特异单倍型数量非常有限。在40套单倍型基因组中,任意10-kb窗口内平均仅9个特异单倍型。这一现象恰如厨房灶台上摆满了调味瓶,但里面非糖即盐,味道有限。团队推测这源于马铃薯在驯化、传播与环境适应过程中所经历的多次遗传瓶颈。“超高杂合度+有限单倍型”遗传多样性特征为马铃薯现代育种指明了方向:追求产量和品质同时,应注重(如引入外源基因或利用基因组编辑等技术)提升单倍型多样性,以增强其抗病性、抗逆性和环境适应能力(图3e-g)。
图3. 四倍体马铃薯遗传多样性分析
a.单倍型基因组共线性与结构变异图谱
b-d.野生种基因渗入致超高的序列多样性
e-g.遗传瓶颈致有限的单倍型多样性
科研团队还提出了一种基于单倍型图谱的基因组分型新策略,可更高效、更经济解决分型难题。历史性马铃薯品种基因组中单倍型有限,而马铃薯通过块茎传播、基因组重组次数少,这意味着现代品种基因组存在大片段高度保守序列(图1)。
结合这一科学发现,利用tetraDecoder解析的40套历史性单倍型基因组构建单倍型图并以其建立参考系,通过短读长序列比对和图遍历算法设计与优化,可以更高效、更经济地重建现代品种的单倍型基因组(图4)。以当今仍用来炸薯条的‘Russet Burbank’(源于1908年)等品种为例验证了新策略的有效性,其花费仅为tetraDecoder 方法的5%。
图4. 基于单倍型图谱的基因组分型新策略
以上研究突破了同源多倍体基因组分型关键技术瓶颈,其中单倍型图分型策略使分析成本降低95%;构建了国际首个单倍型解析的四倍体马铃薯泛基因组,系统描绘了其遗传多样性蓝图,揭示了 “超高杂合度+有限单倍型”遗传多样性特征,丰富了基因组理论,填补了领域研究空白。成果不仅为马铃薯基因组研究提供了新视角,还为其现代育种指明了重要方向。
二、十年磨一剑
应Nature集团Nature Portfolio Communities的邀请,研究团队成员在其“Behind the Paper”栏目撰稿分享了研究经历。全文链接:https://communities.springernature.com/posts/a-recipe-for-complexity-building-the-potato-pan-genome。
内容转自:孙贺全教授公众号,欢迎关注
解码复杂性之“烹饪之旅”
01 挑战是如何开始的
2016年,德国马普植物育种研究所(MPIPZ)研究小组组长Korbinian Schneeberger向时任所长Maarten Koornneef发了一封乐观的邮件,提议以马铃薯作为模型,运用新兴的单分子测序技术解析多倍体基因组的单倍型。彼时,他尚未意识到这将面临怎样的科学挑战。
Korbinian Schneeberger教授(中间穿短裤者)
02 食谱准备时间:2-6年
在团队成员焦文标博士(现为华中农业大学教授)首次尝试分型组装后,团队很快察觉马铃薯基因组的棘手之处:它是同源四倍体,其细胞含有四条极难区分的染色体副本(单倍型分型挑战)。这如同要区分四位穿着几乎完全相同服装的孪生兄弟。当时的测序技术读长短、错误率高、通量低,虽然可组装局部序列,但没有方法能准确分型组装全基因组。
转机出现在2019年。团队成员JoséCampoy 博士牵头摸索出单配子细胞的测序流程;孙贺全博士(现为西安交通大学-XJTU教授)在此基础上创新性地设计并实现了杂合二倍体基因组的单倍型分型算法 Gamete binning(Campoy and Sun et al, Genome Biology, 2019),这为四倍体马铃薯的基因组分型带来了新希望。2022年,孙贺全博士牵头设计了针对同源四倍体基因组的升级版Gamete binning,首次完成了四倍体马铃薯基因组分型组装(Sun and Jiao et al, Nature Genetics, 2022),同时发现了同源染色体间存在高度共享,这个认识为马铃薯种群遗传多样性引出了新问题。
03 需要新鲜原料
好的食谱源于对食材的深入了解。要了解马铃薯的故事,需回溯至一万年前的南美安第斯山区。当地土著驯化了野生马铃薯,筛选出适应不同环境的品种。16世纪,西班牙探险者将单一亚种(Solanum tuberosum ssp. tuberosum)引入欧洲,而18世纪末的晚疫病进一步缩小了其遗传多样性。
04 担忧与挑战
正是在现代育种开端这个关键时间节点上,Schneeberger教授与孙贺全博士讨论并意识到挖掘当时欧洲马铃薯的遗传多样性对现代育种意义重大。问题是,单配子测序技术门槛、成本都很高,分型组装多个基因组会很容易吗?起初的乐观很快转为疑虑。
同时,科研工作与个人生活在2023年也迎来新的挑战。在MPIPZ工作十年后,孙贺全博士回到他的祖国,并开始在XJTU建立自己的研究团队。但为保持合作,我们组建了跨MPIPZ、慕尼黑大学(LMU)和XJTU的国际联合科研团队。团队从冷库中找到21个历史性品种,通过低深度测序筛选出10个能带来最丰富遗传多样性的个体。为解决分型挑战,团队开发了一种基于Hi-C和三代测序技术的复杂多倍体基因组分型新方法,开始构建欧洲四倍体马铃薯泛基因组(下图)。
解析四倍体马铃薯单倍型基因组的特别食谱
工作过程中,时差让工作协调充满挑战——Sergio Tusso博士至今仍“抱怨”需要在哥伦比亚清晨5:30参加会议讨论,而回到中国的孙贺全博士则不得不在深夜频繁接通越洋电话。每次,就在接近完成分析时,孙贺全博士总是突然提出一项“小改进、小优化”,迫使所有人从头开始重复分析。很快,“再更新一个基因组版本”成了团队的调侃口号,然后“苦笑着”喝上更多的咖啡。
05 烹饪时间:2周
2024年2月,孙贺全博士对泛基因组的高精度追求与他作为XJTU教授的新职责产生了一定冲突,工作时间分配告急。与此同时,传言有另一篇马铃薯泛基因组研究已经在发表的路上(后来证实传言是真的)。在当时情况下,再加一勺子(scoop)配料有可能会坏了一锅好汤(scooped)。为此,我们加速冲刺并于北京时间19日11:47am提交了论文稿件(下图 )。
手稿准备完毕,Korbinian Schneeberger、Craig I. Dent 和孙贺全正高兴地准备按下“OK/Approve Submission”提交键(注:孙整夜未睡、KS和CID也已熬到德国凌晨4:47am)
06 泛基因组套餐:10份四倍体基因组
经过一年反复修改,欧洲马铃薯泛基因组终于“出锅”。基于泛基因组的核心发现包括:单倍型序列多样性远超预期,可能主要源自历史上(包括从墨西哥到阿根廷的)野生种的广泛基因渗入;特异单倍型序列极其有限。在40套单倍型基因组中,每10-kb区段平均仅有9个特异单倍型。这揭示了欧洲马铃薯的遗传潜力出乎意料地低,可能是由驯化、环境适应和育种选择瓶颈塑造的(下图)。
四倍体马铃薯遗传多样性分析
a.单倍型基因组共线性与结构变异图谱
b-d.野生种基因渗入致超高的序列多样性
e-g.遗传瓶颈致有限的单倍型多样性
令人高兴的是,有限单倍型这一科学发现为简化基因组分型任务提供了便利条件。由于许多品种共享DNA片段的组合,通过构建“单倍型图谱”(haplotype-graph),可基于短读长数据比对重建未包含在泛基因组中的新品种基因组。方法主要开发者Manish Goel博士最初曾自信称“两周搞定”,但意外陷入近一年的技术鏖战,不过最终与Craig Dent博士等人合作顺利完成任务。用该方法成功解析了多个马铃薯品种(如经典的“Russet Burbank”)的基因组,花费(比从头分型组装)降低95%,展示了如何使用泛基因组为育种家和研究人员设计利用遗传多样性的工具,为选育抗逆高产新品种提供了可能。
课题组中部分作者
07 未来食谱:马铃薯基因组学的下一步
泛基因组食谱已通过验证,下一步计划包括:测序24个额外品种以覆盖95%的单倍型多样性,构建接近完备的泛基因组;另外,就像选择特别的食材来完善食谱一样,针对具有独特性状(尤其是近期育种或基因渗入来源)的品种进行定向测序与分析。
这场“四倍体马铃薯泛基因组烹饪”之旅汇聚了国际团队的努力——从哥伦比亚的清晨到中、印、澳、德的深夜,多元的专业知识与技能为食谱增添了别样的风味。马铃薯泛基因组可能永远不会成为一道已完成的菜,其探索之路将持续揭示复杂的谜题、无尽的机遇,以及——永远存在的改进空间。
三、欢迎加盟、欢迎报考
01 孙贺全教授简历
孙贺全,西安交通大学自动化科学与工程学院、智能网络与网络安全教育部重点实验室教授、博士生导师。主要从事基因组学、表型组学、作物智慧育种与人工智能等领域的教学科研工作,承担多项国家、省部级科研项目,代表性学术成果以第一或者通讯作者身份发表在Nature、Nature Genetics、Nature Communications、IEEE/CAA JAS 等国际知名期刊。入选西安交通大学青年拔尖人才项目、国家青年人才项目,担任中国自动化学会智慧生态专委会副主任委员。
- 
2001-2005,西安电子科技大学学士(自动化) 
- 
2005-2008,****西安交通大学硕士(系统工程) 
- 
2008-2012,南洋理工****大学博士(计算机工程) 
- 
2013-2023,马克斯•普朗克植物育种研究所/慕尼黑大学,生物信息学研究员 
- 
2023-目前,****西安交通大学电信学部自动化科学与工程学院教授**** 
02 代表性论文
专注于生物信息学研究,发表相关SCI学术论文近40篇。其中,个人代表性研究成果发表在Nature (IF: 50.3)、IEEE/CAA JAS (IF2023: 15.3)、Nature Genetics (IF2023: 31.8)、Genome Biology (IF2023: 10.1)、Nature Communications (IF2023: 14.7)等高影响力期刊、合作研究成果发表在Nature Plants等领域内顶级期刊。研究成果获国、内外主流科技新闻媒体与研究机构关注、报道,产生了广泛的社会影响。
03 研究领域与研究方向
研究领域:生物信息学、作物基因组学、作物表型组学、智慧育种(作物系统优化与控制)、智慧农业、农业数智化、人工智能。团队致力于面向世界农业科技前沿、面向国家粮食安全重大战略需求,充分利用学科交叉,基于平行系统理论与技术体系,融合生物、大数据、人工智能、无人机协同控制、图像分析、三维建模等自动化技术,以作物基因组序列信息重建以及表型数智化高通量检测为出发点展开研究,探索数字化作物分子育种新方法,挖掘并回答数字化作物种质创新及其关键技术底层的重大科学问题,拓展平行智能与基因组选择优化辅助的现代信息化育种交叉研究领域,开发智能化数字育种新技术,搭建自动化精准育种新平台,为推动农业绿色生态可持续发展、解决人口大幅增长、全球气候变化等因素带来的粮食安全问题作出贡献。
研究方向:
- 
大数据建模与分析算法研究 
- 
人工智能时代下的基因组学计算算法研究 
- 
人工智能时代下的表型组学计算算法研究 
- 
基于大语言模型与平行智能的智慧育种方法研究 
04 招生招聘
团队受学校青年拔尖人才支持计划以及国家自然科学基金等国家、省部级项目资助,科研经费充足(当前累计400余万),软、硬件等科研设施齐全。诚邀国内、外具有信息学、计算机、生物学相关专业背景知识的同学、科研人员加入课题组!课题组将与你们在世界科技前沿共同进步!现招聘具有(生物)信息学相关领域科研经历的高水平科研人员:
- 
招聘岗位:副教授、助理教授、讲师、博士后 
- 
招聘方式:应聘岗位及所需条件遵循学校相关规定 
- 
聘用待遇:按岗位不同,年薪16-30万元。另有安家费6-30万元(一次性付清) 
- 
应聘简历:概述个人基本信息、学习/工作经历、科研/获奖经历、联系方式等 
常年招收博士生、硕士生,为进组研究生提供具有竞争力的助研待遇,保障学习、科研的专注度,欢迎同学们联系、报考。
联系邮件:hequan.sun@xjtu.edu.cn (咨询请附简历)。
05 个人主页及公众号
孙贺全教授个人主页:
本文来自博客园,作者:生物信息与育种,转载请注明原文链接:https://www.cnblogs.com/miyuanbiotech/p/18845359。若要及时了解动态信息,请关注同名微信公众号:生物信息与育种。

 
                
            
         
         浙公网安备 33010602011771号
浙公网安备 33010602011771号