Genome Biology | 综合表型组学、代谢组学和基因组学分析为破译水稻精米代谢遗传基础提供新见解
植物界中存在超过二十万种代谢物,这些化合物不仅对植物的生长发育和抗逆抗病具有重要作用,还蕴含着丰富的营养与药用价值。得益于色谱、质谱技术及代谢组学分析策略的发展,目前已有能力同时检测数千种植物代谢物。然而,传统基于色谱-质谱联用的检测方法存在样品制备繁琐、耗时长、成本高等局限性,严重制约了代谢组学技术在作物功能基因组研究与遗传育种中的规模化应用。
近日,华中农业大学杨万能教授团队联合海南大学/崖州湾国家实验室罗杰团队在Genome Biology杂志发表了题为“Integrative phenomics, metabolomics and genomics analysis provides new insights for deciphering the genetic basis of metabolism in polished rice”的研究论文,该研究将高光谱成像技术与机器学习相结合,开发出高通量、低成本的水稻精米代谢物预测方法,成功实现了对黄酮、脂质,氨基酸等关键代谢物的快速检测。
研究团队基于全球收集的533份水稻种质资源,通过高光谱成像系统获取400-1700 nm波段的光谱反射数据,并利用高效液相色谱-质谱联用技术精确测定887种精米代谢物。基于LGBM、PLSR、LASSO、RR、CNN、SVM、RF、SLR等八种机器学习算法构建回归模型,系统筛选出与代谢物显著关联的光谱指数。通过整合全基因组关联分析(GWAS)、共定位分析、基因表达量分析和KEGG通路富集等多种分析手段,鉴定出在表型和遗传层面均与代谢物关联的核心光谱指数。这些光谱指数可作为代谢物的生物标记物,显著提升GWAS分析中候选基因的筛选效率。
图1结合高光谱成像和机器学习来破译水稻精米代谢的遗传结构
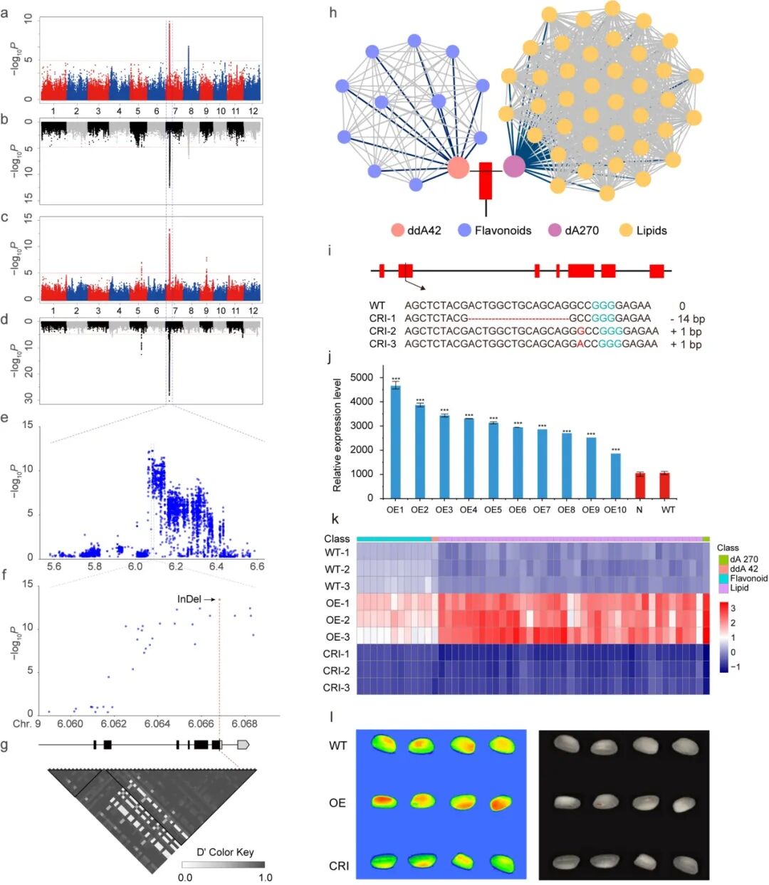
研究团队对筛选获得的554个表型关联代谢物和1313个重要高光谱指数分别开展全基因组关联分析(GWAS),共鉴定出2882个显著单核苷酸多态性位点(SNPs)。通过对这些位点上下游300 kb区间内基因进行深入分析,进一步识别出1761个同时调控水稻精米代谢物含量和光谱指数变异的候选基因。基于代谢物-光谱指数的共定位特征,研究团队构建了"光谱指数-候选基因-代谢物"三元调控网络,并对网络中的LOC_Os07g11020和LOC_Os09g18450两个核心基因开展了转基因功能验证。
图2 筛选所得在表型及遗传层面均相关代谢物-高光谱指数匹配对信息
其中,LOC_Os07g11020是通过高光谱指数与代谢物共定位筛选获得的基因,该基因可同时调控表儿茶素、原花青素B2/B3等黄酮类化合物及多种二酰基甘油磷脂的代谢水平。转基因功能验证显示:在敲除系(CRI)株系中,ddA42和dA270光谱指数及其关联的黄酮类物质与脂类代谢物水平较野生型显著降低;而过表达系(OE)株系中这些指标则呈现显著升高趋势。这一发现证实高光谱指数不仅能精准反映小分子代谢物含量,还可作为代谢物的指示因子进行GWAS分析及候选基因的挖掘。
图3 候选基因Rc在调节高光谱性状和脂质/黄酮类化合物积累中的作用
团队研究发现,高光谱指数具有双重定位功能:不仅能与代谢物共定位候选基因,还可独立识别新型调控位点。这一特性源于同类官能团代谢物的光谱特征相似性,使得高光谱指数在全基因组关联分析(GWAS)中能够反映结构相似代谢物的协同累积信号,从而能鉴定出传统代谢组学无法检测的新型SNP位点及关联基因。典型例证中,通过ddA42光谱指数独立定位的LOC_Os09g18450基因,在过表达系(OE)株系中槲皮素、山奈酚,杨梅素等黄酮类物质的含量显著增加;而过敲除系(CRI)株系中这些指标则呈现显著降低趋势,证实该基因能特异性调控黄酮代谢通路。
图4 hGWAS定位到调控水稻黄酮积累的新遗传位点
综上所述,本研究通过整合高光谱成像与机器学习技术,成功构建了经济高效的作物代谢物快速检测技术体系。研究种筛选获得的重要高光谱指数与目标代谢物在表型特征和遗传调控层面均呈现显著相关性,可作为生物标记物有效支撑GWAS分析及候选基因筛选工作。值得强调的是,高光谱技术因能捕捉结构相似代谢物的共性光谱特征,在发现新型调控位点方面展现出独特优势。研究中构建的"光谱指数-候选基因-代谢物"关联网络为水稻精米代谢调控研究及相关基因的精准筛选提供了丰富的遗传资源。该方法体系不仅适用于水稻研究,还可拓展至其他主要农作物,为加速作物遗传改良提供创新性技术支撑。
华中农业大学杨万能教授、海南大学/崖州湾国家实验室罗杰教授和海南大学余乐俊教授为本文的共同通讯作者。华中农业大学冯慧教授、海南大学/海南省种业实验室博士后李宇飞、华中农业大学博士生戴国新和海南大学青年教师杨壮为共同第一作者。特别感谢亚伯大学Luis A. J. Mur教授为本文的写作提供的指导与宝贵意见,特别感谢华中农业大学陈伟教授及崖州湾国家实验室青年科学家杨陈坤为本文的构思提供了宝贵意见。
本文来自博客园,作者:生物信息与育种,转载请注明原文链接:https://www.cnblogs.com/miyuanbiotech/p/18843696。若要及时了解动态信息,请关注同名微信公众号:生物信息与育种。

浙公网安备 33010602011771号