中国农科院生物所提出利用有利单倍型优化株高培育高产耐盐水稻的新策略
近日,中国农科院生物所作物耐逆性调控与改良创新团队提出利用有利单倍型优化水稻生长发育培育高产耐盐水稻的新策略:Improving grain yield and salt tolerance by optimizing plant height with beneficial haplotypes in rice (Oryza sativa),相关研究成果在《Journal of Advanced Research》(《前沿科学杂志》)发表。
亮点
最佳株高对于水稻在正常和盐胁迫条件下的高产至关重要。
GWAS 中与水稻株高和产量相关的 QTL/基因重叠。
PHS10.1 可能调节碳代谢以影响植物生长和谷物产量。
使用有利的单倍型优化株高可以提高水稻的籽粒产量。
调节株高是高产、耐盐作物育种的一种很有前途的策略。
现代农业生产面临全球气候变化、土地退化和淡水资源短缺等挑战,培育高产耐盐作物对于保障粮食安全、推动农业可持续发展有着不可替代的作用。虽然近年发现了一些盐胁迫调控相关基因,但是缺乏具有育种价值的水稻高产耐盐相关基因资源,高产耐盐水稻培育面临瓶颈。
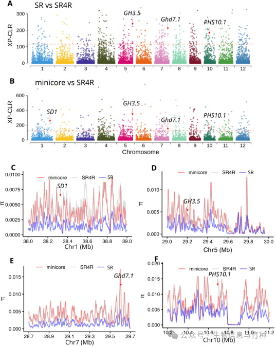
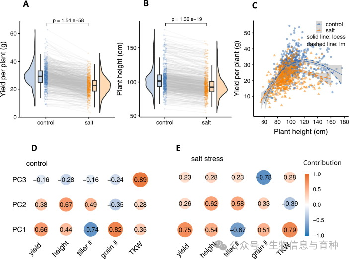
本研究以世界水稻主产区代表性的水稻核心种质资源,以及我国江苏、山东、辽宁滨海地区、宁夏河套地区等受盐碱影响的水稻种植区的 166 个特色水稻品种和 412 个全球水稻种质为研究样本,对水稻田间全生育期耐盐性系统开展分析,发现合适的株高对正常和盐胁迫下水稻的高产至关重要。通过全基因组关联分析发现6个新的高产耐盐相关QTL位点,向目标品种中导入与高产耐盐正相关的单倍型能够有效平衡水稻生长与胁迫响应,提高正常和盐胁迫下的水稻产量,为培育高产耐盐作物品种提供了新的策略。
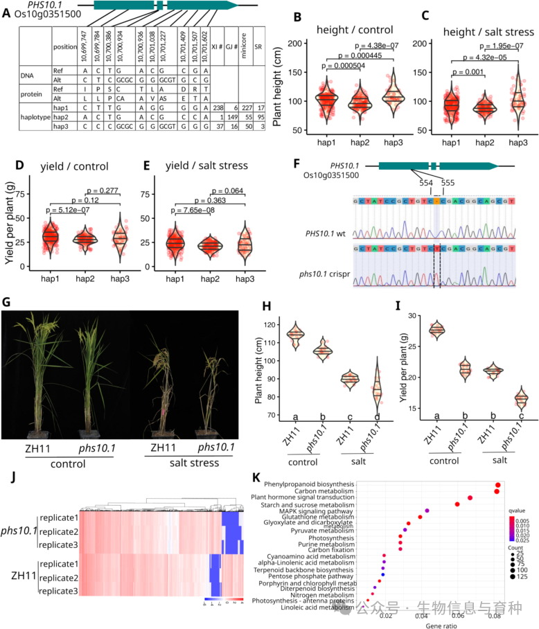
结果显示,100-120 cm 的最佳水稻株高对于在正常和盐胁迫条件下维持高产至关重要。GWAS 揭示了 6 个与各种环境中水稻植物生长和籽粒产量相关的新 QTL/基因,与以前公认的盐胁迫相关基因不同。值得注意的是,编码丝氨酸/苏氨酸蛋白激酶的基因 PHS10.1 可能调节碳代谢、淀粉和蔗糖代谢,从而影响植物生长和谷物产量。在传统育种中,调控株高和产量的基因的某些单倍型,包括 SD1 、 Ghd7.1 、 GH3.5 和 PHS10.1 。此外,通过这些基因的有利等位基因的渗入来优化株高,在正常和盐碱条件下都能提高受体系的籽粒产量。
研究建议,利用有利的单倍型来优化植物高度可以有效平衡水稻植物的生长-胁迫权衡。这代表了一种很有前途的育种策略,用于开发高产和耐盐的作物品种。
578份水稻种质显示出高度的遗传多样性
最佳水稻株高有利于高产
SR 种质比 minicore 种质更耐盐
大多数 QTL 在受控水稻株高和产量以及盐胁迫的 GWAS 中表现出重叠
PHS10.1 调节盐胁迫下水稻的株高和产量
控制株高和产量的基因在水稻中是正向选择的
SD1、Ghd7.1 和 GH3.5 的有益等位基因的渗入可调节株高并提高对照和盐胁迫条件下的产量
在水稻如此卷的情况下,基于这么点数据加公共数据,能从不同角度分析讲故事,发表在十分以上TOP期刊,真的挺厉害的。
这篇文章值得借鉴!
本文来自博客园,作者:生物信息与育种,转载请注明原文链接:https://www.cnblogs.com/miyuanbiotech/p/18841864。若要及时了解动态信息,请关注同名微信公众号:生物信息与育种。

浙公网安备 33010602011771号