Plant Com | 升级版的跨条件多组学关联分析工具 MODAS2
Abstract
摘 要
2024 年 12 月 6 日,中国农业大学玉米生物育种全国重点实验室的研究团队在植物学领域取得重要进展,开发出升级版的多组学关联分析工具 MODAS2 软件,相关研究成果在_Plant Communications_在线发表。
https://doi.org/10.1016/j.xplc.2024.101219
研究内容
多组学关联分析的挑战与 MODAS2 的创新解决方案
多组学关联分析在解析作物农艺性状的调控机制中具有重要意义。然而,当前研究多集中于单条件组学数据,难以应对抗逆相关农艺重要基因挖掘的复杂性。特别是在对照与胁迫处理条件下进行数据比较时,分析复杂性显著增加,自然变异的遗传效应与胁迫响应效应往往相互交织,给多组学关联分析带来了挑战。针对这一难题,中国农业大学玉米生物育种全国重点实验室的研究团队在此前开发的 MODAS 软件基础上,推出了升级版本 MODAS2。新版本结合 contrastive PCA (cPCA) 和 Bray-Curtis 距离等先进算法,有效克服了多组学数据整合分析的瓶颈,为植物抗逆性状的多组学研究提供了强有力的新工具。
MODAS2 软件功能模块解析
MODAS2 包含五个主要分析模块。首先,通过 Bray–Curtis 距离转换分子特征,反映自然变异对分子特征的影响,便于后续提取分子特征的胁迫响应效应。其次,利用 cPCA 分析处理和对照条件下的分子特征,并将其主成分作为分子特征的胁迫响应指数。接着,对分子特征的胁迫响应指数进行全基因组关联分析(GWAS)并通过双因素方差分析(two-way ANOVA)对结果进行筛选,识别胁迫响应的分子数量性状位点(stress-responsive molQTLs)。然后,采用近似图像匹配算法对多组学胁迫响应 molQTLs 进行共定位分析,以此剖析复杂逆境性状的调控机制。最后,运用孟德尔随机化分析估计胁迫响应 molQTLs 对表型性状的贡献,明确分子特征与作物复杂性状间因果调控关系。此外, 鉴定的候选基因可通过
CRISPR/Cas9 基因编辑和转基因过表达进行验证。
软件性能评估与案例分析
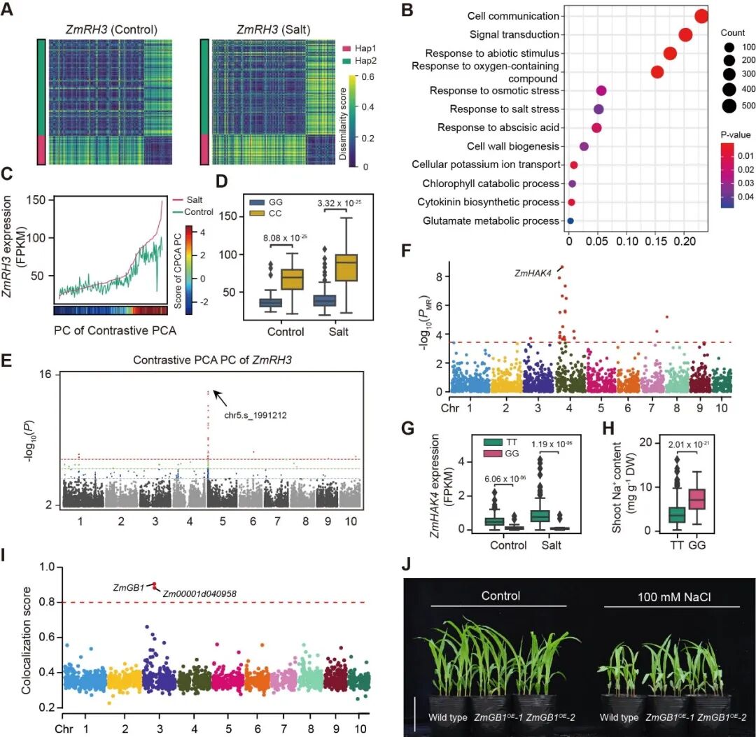
为评估 MODAS2 性能,研究团队以玉米 ZmRH3 基因为例,该基因在拟南芥中的同源基因 AtRH3 参与盐胁迫响应。通过 Bray–Curtis 距离转换 ZmRH3 转录水平数据,发现不同单倍型对其表达影响在盐处理下差异更显著。利用 cPCA 对处理和对照条件下转换后的 ZmRH3 表达水平降维,结果表明 cPCA 主成分反映了不同自交系中 ZmRH3 盐胁迫响应的变化。对 cPCA 主成分进行 GWAS,定位到一个调控 ZmRH3 盐胁迫响应的盐响应e QTL。
进一步将此策略应用于玉米盐胁迫转录组数据,结果鉴定出 2666 个盐响应 eQTLs 与 2283 个基因相关,GO 富集分析显示这些基因与信号转导和非生物胁迫响应显著相关。通过孟德尔随机化分析将这些 eQTLs 与耐盐相关表型关联,发现 ZmHAK4 对 Na⁺含量有显著影响,其 TT 单倍型在盐胁迫下上调表达,使玉米自交系 Na⁺含量降低。Zhang等人研究表明_ZmHAK4_通过促进茎部钠离子排除,从而增强玉米幼苗的耐盐性。
最后, 本研究对盐响应 eQTLs 与盐响应代谢物QTL(mQTLs)进行关联分析,结果发现,ZmGB1 和 Zm00001d040958 的盐响应eQTLs可能影响盐胁迫下甘氨酸甜菜碱的产生。功能分析表明 ZmGB1 编码与甘氨酸甜菜碱合成密切相关C-4甾醇甲基氧化酶,过表达 ZmGB1 可提高植物甘氨酸甜菜碱含量, 并且能够增加玉米幼苗的耐盐性。
研究成果的意义与展望
MODAS2 的成功开发为群体规模的多组学关联分析提供了新型工具。其主要优势在于通过聚焦动态响应的分子特征,系统剖析植物对环境胁迫、病原体感染及生长发育过程的响应机制。当前版本已在盐胁迫条件下取得重要成果,未来有望进一步拓展至其他环境胁迫条件,推动作物抗逆性状的精准改良。
MODAS2 源代码可在 GitHub 获取:https://github.com/liusyjz/MODAS/releases/tag/MODAS-v2.0.0
用户手册和演示数据也可在 GitHub 查阅:
https://github.com/liusy-jz/MODAS
作者简介
中国农业大学玉米生物育种全国重点实验室博士后刘松誉和博士生杨靖为本文的共同第一作者,赵海铭副教授和中国农业大学植物抗逆高效全国重点实验室的博士后梁晓燕为共同通讯作者。中国农业大学的王向峰教授、蒋才富教授以及闫军副教授对该项目提供了重要指导。此外,中国农业大学的博士后程前、博士生毛诗雅以及中国农业大学农学院的殷灿博士也参与了该项研究。本研究得到了生物育种-国家科技重大专项、拼多多-中国农业大学研究基金、中国农业大学2115 人才发展计划、国家自然科学基金、山东省科技示范项目的资助。
参考文献:
1. Liu, S., Yang, J., Yin, C., Mao, S., Cheng, Q., Yan, J., Jiang, C., Wang, X., Liang, X., Zhao, H. (2025). Identification of salt responsive genetic variants using cross-condition multi-omics association analysis in maize. Plant Communications
2. Liu, S., Xu, F., Xu, Y., Wang, Q., Yan, J., Wang, J., Wang, X., and Wang, X. (2022). MODAS: exploring maize germplasm with multi-omics data association studies. Science Bulletin 67:903-906.
3. Gu, L., Xu, T., Lee, K., Lee, K.H., and Kang, H. (2014). A chloroplast-localized DEAD-box RNA helicaseAtRH3 is essential for intron splicing and plays an important role in the growth and stress response in Arabidopsis thaliana. Plant Physiology and Biochemistry 82:309-318.
4. Zhang, M., Liang, X., Wang, L., Cao, Y., Song, W., Shi, J., Lai, J., and Jiang, C. (2019). A HAK family Na+ transporter confers natural variation of salt tolerance in maize. Nature Plants 5:1297-1308.
来源:MPlant植物科学
本文来自博客园,作者:生物信息与育种,转载请注明原文链接:https://www.cnblogs.com/miyuanbiotech/p/18841842。若要及时了解动态信息,请关注同名微信公众号:生物信息与育种。

 
                
            
         浙公网安备 33010602011771号
浙公网安备 33010602011771号