育种 4.0 与人工智能在作物改良中的应用概述
植物育种历经数千年演变,从古代的基础选择策略发展到如今的育种4.0阶段,旨在增强作物多样性和保障粮食安全。面对气候变化、人口增长和耕地有限等挑战,人工智能(AI)成为关键解决方案。本综述探讨了植物育种的历史进程,阐述了AI在作物改良各方面的应用及其重要作用,强调了其对培育适应全球粮食安全挑战的作物品种的意义。
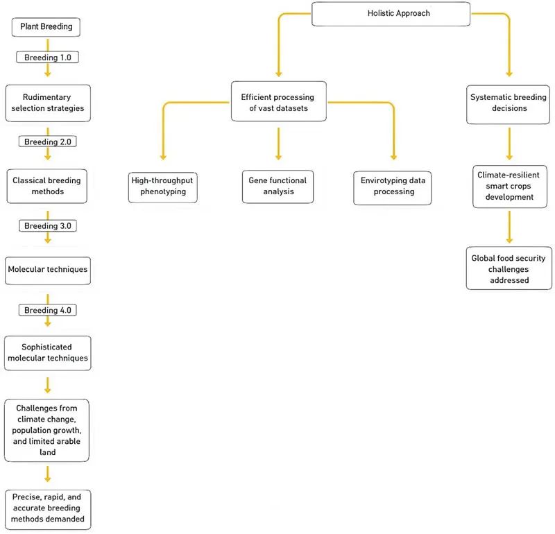
植物育种的历史演变
植物育种的历史宛如一幅宏大的画卷,跨越了数千年的时光。历经数千年演变,植物育种从农业诞生之初的育种1.0发展到如今的育种4.0阶段。植物育种历史演变的示意图如图 1 所示。
图1 植物育种的历史演变
育种 1.0(原始育种,农业起源与社会变革):原始育种大约始于1万年前的新石器时代,由于缺乏育种理论与方法,人类根据经验积累和肉眼观察,选择基因自然变异的农业生物,经长期人工驯化获得性状改良的品种,标志着原始农业兴起。这不仅带来了可靠的食物来源,促进了人口增长,还催生了社会阶层的分化和专业技能的发展,为文明的基石——农业社会的形成奠定了基础。
育种2.0(杂交育种,遗传理解的启蒙与系统育种实践):19世纪,植物育种进入了育种2.0时代。在孟德尔等先驱科学家的工作基础上,育种者们开始深入探究遗传和变异的奥秘。孟德尔豌豆实验的研究成果为作物的系统改良提供了理论框架。育种 2.0 代表着向基于科学证据的作物改良方法的转变,强调经验观察和严谨的实验。
育种3.0(转基因育种,基因组革命与精准育种):20世纪后期,分子生物学和生物技术的飞速发展引发了植物育种的又一次革命——育种3.0。基因组测序和遗传图谱绘制技术的突破,使育种者对作物的遗传构成有了前所未有的深入了解。基因工程、基因组选择等分子工具被广泛应用于育种计划中,极大地提高了作物改良的精确性和效率。育种 3.0 代表了传统育种方法与前沿技术的融合,使育种者能够在农业中实现更高水平的生产力。
育种4.0(智能设计育种,遗传学与人工智能的融合):进入21世纪,植物育种迎来了育种4.0时代,其核心特征是遗传学与AI的融合。随着基因组数据的指数级增长以及 AI 算法的进步,育种者能够借助 AI 驱动的工具对海量数据进行分析,从而精准预测基因型-表型关联,识别新的基因组合,并以前所未有的精度和效率优化育种策略。育种 4.0有望加速作物改良的进程,培育出适应特定环境条件和社会需求的高抗、高产作物品种。
AI在作物改良中的关键应用
大数据技术:植物育种的信息宝库
在植物育种领域,大数据技术扮演着至关重要的角色。大数据具有超出常规处理能力的海量规模以及多样的特性,如9V特性,即 Veracity(准确性)、Variety(多样性,涵盖多种类型的数据)、Velocity(数据产生和更新的速度)、Volume(数据量巨大)、Validity(有效性)、Variability(可变性)、Vexing(棘手性,可能存在复杂难以处理的情况)、Visualisation(可视化需求,以便更好地理解数据)和 Value(价值,能为育种提供有意义的信息)。这些数据来源于基因组测序、表型分析以及环境监测等多个方面。通过机器学习、深度学习等AI技术对原始数据进行处理,包括数据的筛选、整合、转换、降维和离散化等操作。同时,借助Hadoop、MapReduce、Hive等工具以及云技术,实现对大数据的高效存储、管理和分析,为植物育种提供了坚实的数据支持。
图2 “大数据”在植物育种中的应用
AI核心技术:重塑作物育种的未来
机器学习作为AI的核心组成部分,在作物育种中展现出了巨大的潜力。其中,监督学习通过基于标记的输入和训练数据预测输出,能够对新的、未见过的数据进行精确预测;无监督学习则擅长在无标记数据中发现模式,为后续的分析提供重要线索。此外,集成学习方法,通过组合多个模型进一步提高了预测性能。例如,在大豆抗锈病育种中,通过分析包含产量、抗病性和农艺性状的数据集,机器学习算法能够准确预测大豆对不同育种方法的反应,从而为制定有效的育种策略提供依据。
深度学习是机器学习的一个复杂且强大的分支,它利用人工神经网络来解析大规模数据集中的复杂关系。人工神经网络能够自动识别输入和输出数据之间的潜在联系,从而实现对各种输出的精确预测;卷积神经网络在图像分析方面表现卓越,通过提取特征和识别模式,能够在作物管理中及时检测病虫害;循环神经网络则擅长处理顺序数据,如文本或时间相关的信号,在分析作物生长过程中的时间序列数据时具有独特优势。例如,通过分析葡萄生长性能数据,深度学习算法能够预测葡萄对气候变化的反应,帮助种植者调整管理策略,确保葡萄园在不断变化的气候条件下依然能够茁壮成长。
计算机视觉作为AI的一个重要分支,为作物育种带来了新的视角。通过深度学习技术,尤其是卷积神经网络,能够对无人机搭载相机拍摄的图像进行高效处理。这些技术能够使系统以极高的精度识别成熟作物,直接提升人工神经网络的性能。随着时间的推移,算法通过不断训练学习,进一步提高了准确性,为精准收获提供了有力保障。
遗传算法模拟自然选择的过程,通过选择理想的亲本进行杂交,优化育种策略。例如,在抗旱玉米育种中,遗传算法通过分析玉米的性能数据,识别其中的模式和趋势,从而预测玉米对不同育种方法的反应。这使得育种者能够更高效地培育出具有抗旱能力的玉米品种,加速了在干旱地区实现粮食安全的进程。
AI驱动的预测建模是作物育种的新兴趋势之一。它通过整合历史数据、实时环境输入、天气模式以及基因组信息,能够对作物的性能进行精准预测。例如,在高粱育种中,研究人员结合机器学习和基因组学技术,成功地找到了与干旱耐受相关的基因。这种精确的预测不仅加速了育种进程,还节省了大量的资源。
AI驱动的机器人技术和自动化在作物育种领域引发了一场革命。配备先进传感器的机器人能够高效地在田间收集各种数据,包括植物健康状况、生长速率和土壤条件等。同时,机器人系统还能够实现自动化授粉,确保花粉在植株之间的精确传递,加速了新作物品种的培育。
图3 人工智能在植物育种改良中的应用
AI对表型组学的深远影响
表型组学作为研究植物表型的学科,是农业创新的核心基础。传统的表型分析方法由于劳动密集且可扩展性有限,面临诸多困境。随着技术的进步,表型组学引入了包括基因组学、环境组学等在内的多组学信息,使得数据的复杂性日益增加。AI的出现为表型组学带来了范式转变,通过成像技术和传感器技术,能够对植物表型进行高通量、高精度的分析。例如,RGB成像技术能够捕捉植物的细微健康变化,提供有关生长模式、应激反应和疾病易感性的信息;近红外反射光谱技术可快速确定材料的性质,揭示植物的营养水平和疾病状况;热成像技术能够检测植物的热信号,反映植物的胁迫和疾病状况;荧光和断层成像技术则分别用于检测分子过程和揭示植物的细胞及根系结构。这些技术与AI算法相结合,能够实现对植物表型的全面、深入理解,为作物改良提供了关键依据。
表1 表型选择中所采用的模型及其特征总结
AI在植物基因组学中的核心作用
植物基因组学在过去几十年间经历了巨大的变革,从早期的基于凝胶的系统到如今的全基因组测序技术。AI在植物基因组学中发挥着不可或缺的作用,通过预测建模,能够快速识别和解读基因的功能。例如,机器学习算法能够分析大规模的基因信息数据集,包括基因序列、表达谱和蛋白质相互作用等,从而高精度地预测基因的潜在功能。同时,AI还能够分析复杂的基因相互作用,从分子水平上揭示基因如何协同影响植物性状。此外,AI有助于整合包括基因组学、转录组学、蛋白质组学和代谢组学在内的多组学数据,提供更全面的基因功能理解。通过分析这些多维数据源,能够更好地理解基因在复杂的植物生物学网络中的作用,为作物改良提供更精准的指导。
表2 利用多性状模型与单性状模型进行基因组选择研究的总结
AI驱动的基因功能分析工具和技术
利用AI驱动的工具和技术,研究人员能更深入、更准确地理解基因的功能,以及基因之间、基因与环境之间的复杂相互作用,从而为植物育种、疾病研究、药物开发等众多领域提供重要的理论支持和实践指导。
DeepBind是一种主要用于预测DNA转录因子结合位点的深度学习模型。转录因子是一类能够结合到DNA特定序列上,从而调控基因表达的蛋白质。了解转录因子结合位点对于理解基因的表达调控机制至关重要。DeepBind使用深度卷积神经网络来识别DNA和RNA序列中的模式,即使这些模式的位置未知。与传统神经网络相比,它在需要较少训练数据的任务中表现出色,能够自动从数据中学习相关的序列基序。通过这种方式,研究人员可以利用DeepBind的预测结果来理解基因是如何被调控的,并识别基因调控网络中的关键调控节点。
DeepBind模型的工作细节(a)及其训练过程(b)
DeepSEA是专注于预测遗传变异调控效应的深度学习模型。遗传变异是指DNA序列在个体之间或群体之间的差异,这些变异可能会对基因的功能和生物体表型产生影响。DeepSEA利用深度学习从大规模的染色质分析数据中,以单核苷酸精度预测序列改变的染色质效应。这使得研究人员能够识别出哪些遗传变异可能对基因功能和作物性状产生重大影响,为进一步的研究和育种工作提供有价值的线索。
DeepSEA模型概述
基因调控网络(Gene regulatory network, GRN)分析是一种用于研究基因之间相互作用关系的方法。基因并不是孤立地发挥作用,而是在一个复杂的网络系统中相互影响、相互调控,共同决定生物体的各种生理过程和表型特征。GRN分析旨在揭示这些基因之间的相互关联关系,以及它们如何协同工作来调控基因表达。该技术使用 AI 算法来构建基因调控网络模型。这个模型通过有向弧线(directed arcs)来表示基因之间的调控关系。调控基因可以通过激活或抑制两种方式影响目标基因。当调控基因的表达水平发生变化时,例如其表达量增加或减少,一旦超过某个特定的阈值,就会对目标基因的表达产生影响。这种影响可以是促进目标基因的表达(激活),也可以是抑制目标基因的表达,从而建立起一种因果关系,这种因果关系驱动着基因表达在生物体内的动态变化。通过分析这些调控关系,研究人员可以深入了解基因如何相互作用以影响复杂性状,并确定潜在的干预点,以便进行作物改良等工作。
包含基因调控信息的GRN分析示例
表型-基因组关联(Phenome-genome association,PGA)研究利用AI算法来识别与特定作物表型相关的遗传变异。通过分析大量的基因组数据和相应的表型数据,AI算法能够找出与特定表型相关联的基因变异。这些信息对于制定育种策略以改善作物的性状(如抗病性、产量和营养成分等)具有重要价值。研究人员可以根据这些关联信息,有针对性地选择亲本进行杂交育种,或者通过基因编辑技术对相关基因进行修饰,从而培育出具有优良性状的作物品种。
AI在使环境数据可用于作物育种中的作用
环境数据对于作物育种至关重要,AI 正在彻底改变环境数据的收集、分析和使用方式。AI驱动的传感器和数据收集设备能够自动监测环境参数(如温度、湿度、降雨量、害虫胁迫等),提供实时数据,支持大数据分析,并开发预测模型,以帮助育种者在作物选择和育种策略方面做出明智的决策(图4)。
图4 AI在使环境数据可用于作物育种中的应用
AI在作物改良中的具体应用案例
玉米
在玉米育种中,AI技术得到了广泛应用。Oide等(Oide et al. 2023)开发了无人机搭载的多光谱成像技术,能够有效识别玉米的疾病。在玉米中,Ravari 等(Ravari et al. 2016)使用人工神经网络、卷积神经网络和深度神经网络进行了最佳亲本群体的识别以及抗逆性基因组选择的改进。Demirci等(Demirci et al. 2021)利用AI成功地预测了母本和父本玉米植株中的基因组交叉,这有助于预测突变率较高的潜在基因组区域。
小麦
对于小麦育种,AI被用于分析历史天气数据、土壤数据和小麦产量数据,以预测不同小麦品种在不同干旱条件下的表现。David 等(David et al. 2020) 通过国际合作建立了包含大量高分辨率RGB图像和标记小麦穗的全球小麦穗检测数据集,为小麦育种研究提供了丰富的数据资源。
大豆
AI在大豆育种中主要用于开发新的作物管理实践,以提高大豆产量并减少环境影响。通过分析历史天气数据、土壤数据和大豆产量数据,识别其中的模式和关系,从而预测不同管理实践对大豆产量的影响。Parmley等 (Parmley et al. 2019)利用随机森林算法结合高光谱成功预测了大豆产量。Ghosal 等(Ghosal et al. 2018)使用遗传算法和支持向量机对大豆炭腐病进行表型分析,并使用深度卷积神经网络对大豆各种其他疾病进行表型分析。。
水稻
在水稻育种方面,近红外高光谱成像技术提供了一种无损、高通量的方法用于评估水稻种子质量和活力。通过收集近红外范围内的光谱数据,能够深入了解种子的生化组成、水分含量和结构属性,从而区分不同的水稻种子品种。同时,利用深度学习算法能够通过分析地面RGB图像快速估计水稻产量,还开发了多种AI模型用于检测不同氮剂量下的水稻穗,以及用于评估水稻产量的相关技术。此外,还有针对水稻疾病的AI模型用于准确计算叶片感染区域和识别感染疾病的种类。
番茄
在番茄育种中,AI用于分析历史天气数据、土壤数据和番茄产量数据,以预测不同番茄品种在不同胁迫条件下的表现,并开发更耐受早疫病和热胁迫的新品种。通过利用预训练网络的权重对害虫和疾病图片进行分类和预测,取得了较高的准确率。同时,人工神经网络被用于研究番茄花药培养中影响愈伤组织形成和再生的因素,以及用于分析影响果实产量的敏感性状。此外,还有利用计算机视觉和人工神经网络技术对番茄图像进行处理和分类,以及用于估计番茄果实质量的回归预测模型。
马铃薯
在马铃薯育种中,AI工具用于遗传分析,能够轻松识别与晚疫病和干旱抗性相关的基因。通过人工神经网络辅助识别出具有优良农艺性状的基因型,同时还有AI驱动的移动应用程序专注于土豆疾病的识别和处理,以及利用人工智能结合图像处理系统和深度学习算法对土豆进行分级,自动检测和分类土豆中的缺陷。
棉花
对于棉花育种,长短期记忆网络用于预测害虫爆发和真菌疾病,机器视觉和ResNet50架构能够准确识别受损的棉花种子,近红外高光谱成像和深度学习算法可用于区分棉花品种,太赫兹光谱和近红外高光谱成像可用于检测转基因棉花,同时还有利用机器学习模型基于无人机遥感数据估计棉花产量。
AI在开发预测模型方面的应用在其他一些作物中也有报道,如苦瓜、苹果、黄瓜等。
AI在作物改良中的未来展望
AI在作物改良领域的未来充满希望,预计将在多个方面产生重大影响。首先,在品种开发方面,AI将有助于开发出更适应特定环境和市场需求的新型作物品种。其次,在提高作物抗逆性方面,AI能够通过分析大量数据,识别出与抗逆相关的基因和性状,从而培育出更具抗逆能力的作物。此外,AI还将在提高农业生产力和发展可持续农业实践等方面发挥关键作用,例如通过优化灌溉和施肥策略,提高资源利用效率。
尽管AI在作物改良中具有巨大的潜力,但仍然面临一些挑战。由于基因与环境存在动态相互作用,尤其是在气候变化的影响下,当前 AI 模型难以准确预测复杂性状,如作物对多种胁迫条件的综合抗性。此外,AI在发展中国家的应用面临基础设施和资源不足的问题,限制了其广泛应用。同时,人类专业知识在处理复杂的组学数据和育种决策过程中仍然不可或缺,需要将AI技术与人类的专业知识和经验相结合,才能实现更有效的作物改良。
在 “育种 4.0” 时代,AI在作物改良中的应用已经取得了显著的进展,并展现出了巨大的潜力。通过整合植物育种的历史经验和AI技术,有望推动农业迈向一个更加高效、可持续的新时代。
原文
Ansari, R., Manna, A., Hazra, S., et al_._ Breeding 4.0 vis-à-vis application of artificial intelligence (AI) in crop improvement: an overview[J]. New Zealand Journal of Crop and Horticultural Science, 2024, 1-43.
来源:AgriPheno
本文来自博客园,作者:生物信息与育种,转载请注明原文链接:https://www.cnblogs.com/miyuanbiotech/p/18526277。若要及时了解动态信息,请关注同名微信公众号:生物信息与育种。

浙公网安备 33010602011771号