Current Biology | 周永锋:葡萄无核性状的多基因遗传基础及其全基因组选择育种体系构建
自上个世纪以来,无核一直是鲜食葡萄育种中的一个重要性状。几乎所有无核化的水果,都在全球市场上取得了巨大的成功,葡萄如此,香蕉、柑橘、西瓜、菠萝等亦如此。高可食率的果肉和无籽的口感,深受消费者的青睐。目前,获取无核葡萄的方法可以分为两种,一种是在盛花期喷施或浸泡赤霉素和细胞分裂素类似物,模拟受精信号,促使其子房直接膨大;另一种是结合二倍体和三倍体育种,利用胚挽救的策略获得无核新品种。尽管前者被广泛应用于商业化生产中,但食品安全和费时费工的问题也逐渐引起的关注。对于后者而言,长达数十年的育种周期和不清晰的多基因遗传基础,往往使得育种家们望而却步。
2024年8月1日,中国农业科学院深圳基因组研究所周永锋团队在_Current Biology上在线发表了题为“Integrative genomics reveals the polygenic basis of seedlessness in grapevine”_的研究论文。该研究利用比较基因组学、群体遗传学、数量遗传学和整合基因组学等方法探索了无核葡萄重要的结构变异、进化起源和多基因遗传基础,并构建了一套基于机器学习的无核性状全基因组选择育种体系,有效提高选育效率、降低育种成本、缩短育种年限,为无核葡萄育种开辟了捷径。
图形摘要:整合基因组学揭示葡萄无核性状的多基因基础
有核和无核葡萄的比较基因组学研究:为了检测无核性状关联的结构变异,该研究组装了两个广泛种植的无核品种——“无核白”(又名“汤姆森无核”,Thompson Seedless, TS,我国吐鲁番产区主栽品种)和“无核紫”(Black Monukka, BM)葡萄。研究基于PacBio HiFi、Hi-C高深度测序技术,结合最新的单倍型分型组装办法,分别得到了两套高质量的单倍型基因组,BUSCOs完整度均超过了98%。通过无核与有核葡萄的比较基因组学分析,发现了位于Chr10中的一个无核葡萄特有的、长约4.25 Mb的半合子倒位(图 1D)。在TS hap1和BM hap1的倒位断点区域,存在着2个重复基因——蔗糖合成酶2(SUS2),并且SUS2在hap2中缺失(图1F)。此外,还有一个_TT16/ABS_基因,该基因在模式植物中的多项研究中被证明通过与_AGL11/STK_基因互作,共同参与母源内皮细胞的形成,从而影响种子的正常发育。这些发现说明组装单倍型基因组的重要性,揭示了杂合变异与半合子基因在克隆繁殖作物重要农艺性状形成中的作用。
图1 有核和无核葡萄品种的比较基因组学研究
群体遗传学研究葡萄无核性状的进化基础:通过群体遗传学分析,发现无核葡萄可以分成欧美和欧亚两个亚群(图2A, 2B)。在对46个无核样本血缘同源(Identity by-descent,IBD)和进化树分析后,发现无核白(TS)和无核紫(BM,无核白的后代)位于两群体的中心位置(图2D, 2E),几乎所有的无核葡萄都可以追溯到无核白,并且保持着一定的亲缘关系。这些发现支持了频繁的基因渐渗促使了欧美和欧亚中无核新品种的形成。此外,胞质变异与基因渗入等群体遗传学研究的结果也支持多次基因渗入****,而非平行进化/趋同进化,导致葡萄无核性状的反复发生。
图2 葡萄无核性状的进化基因组学
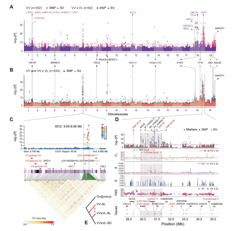
数量遗传学挖掘葡萄种子败育性状的关键基因与变异:通过对444个葡萄样本进行全基因组关联分析(Genome-wide association study,GWAS),研究人员发现了110个数量性状基因座(Quantitative Trait Locus,QTLs)和634个候选基因,其中包括一个之前忽视的基因座SDI2。该基因座同时存在于欧美和欧亚群体中(图3A),关联到种子败育相关基因包括编码逆转录酶锌结合域蛋白(LOC104880636)、染色体结构维持蛋白(SMC1),以及三个串联重复的11S球蛋白-种子贮藏蛋白(11S Globulin G1, G2, G3)。此外,研究人员利用分子标记和GWAS连锁区域重新界定了SDI基因座,命名为SDInew(图3D)。在这个连续的基因座中,欧美和欧亚无核群体的分化程度(FST)显著低于全基因组水平,证明这两个群体中存在较低的分化水平,相似的核苷酸多样性(Pi),以及_f__d_统计也证明了该区域内确实存在许多渐渗信号(图3E),即两群体之间存在着频繁的基因流动。
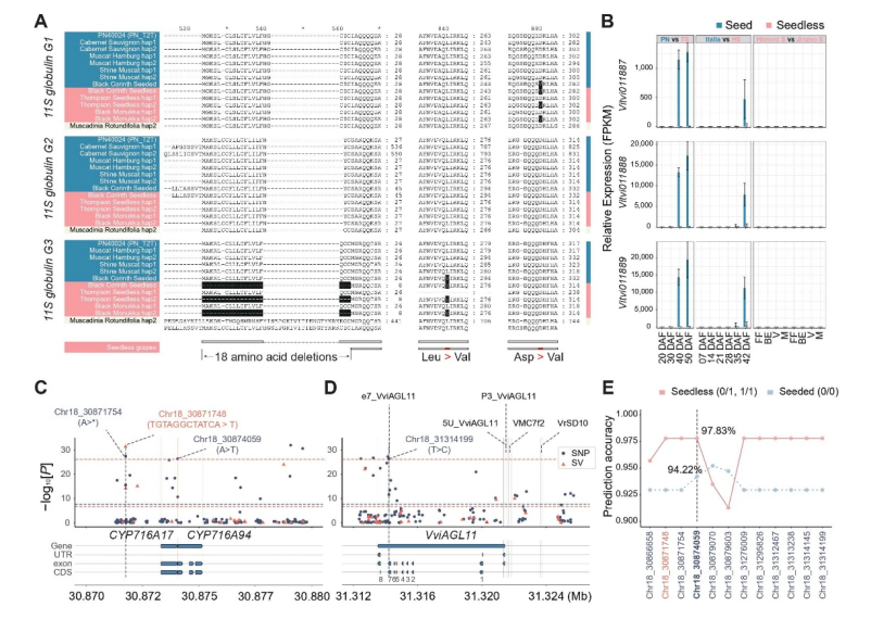
图3 无核性状多基因基础的GWAS作图
进一步对9个葡萄品种的种子贮藏蛋白进行序列比对,研究人员发现了2个非同义突变和一段缺失变异(图4A),这些变异均与无核性状高度相关。在花后40天左右,种子正常发育的品种如皮诺(PN)和意大利(Italia)表现出较高的基因表达量(图4B),相反,在无核白、红巨无核(Hongju Seedless)、希姆劳德(Himord)和金早无核(Jinzao Wuhe)中几乎不表达。此外,在SDInew区域中存在着许多与无核相关的基因,例如_CYP716A17、CYP716A94、VviAGL11_等(图4C, 4D),这些基因附近包含了许多高质量的变异位点,例如Chr18_30874059位点(A>T),该位点在无核葡萄中的支持率为97.83%,在有籽葡萄中的支持率为94.22%(图4E)。相反,之前报道的VviAGL11等相关的分子标记预测无核的准确率偏低,其主要原因是缺少高质量的变异位点(图4D)。
图4 种子败育关键基因座的深度挖掘
整合基因组学系统解析无核性状的多基因遗传基础:结合3个转录组的差异表达基因、6,529个种子败育相关通路的同源基因、451个报道的基因家族基因,以及GWAS关联的634个候选基因进行整合分析(图5A)。最终,筛选到出了339个核心基因,归类成13组,例如种子胚、胚乳、种皮等发育相关基因,脂质合成相关基因、种子激素调节基因、花器官调控基因、金属离子转运基因,以及糖、氨基酸合成相关基因等(图5B-D),这些基因在有核和无核葡萄的种子发育过程中显著差异表达,表明多基因的累加效应塑造了葡萄种子败育的特性,形成了不同程度的败育特征。
图5 葡萄种子败育的整合基因组学分析
基于机器学习的无核葡萄全基因组选择育种体系:研究人员发现GWAS关联到的794个高质量变异位点(高于阈值线y=7.66),能够清晰地将444个葡萄个体分成有核和无核两个类群(图6A)。尽管有嵌合品种的存在,但从基因型频谱图来看,无核葡萄多为杂合或纯和突变,而有核品种多为纯合子(图6D)。基于机器学习方法,研究人员利用整个频谱的位点信息,并结合过滤强关联的连锁不平衡(LD)后的位点信息,对9个经典模型进行了训练。根据100次交叉验证的预测准确率,筛选出了4个具有代表性的模型(图6B)。即便仅用45位点,预测准确率也能够达到了97%以上。该无核葡萄全基因组选择育种体系有效提高选育效率、降低育种成本、缩短育种年限,为无核葡萄育种开辟了新的途径。
图6 基于机器学习的葡萄无核育种基因组选择
中国农业科学院深圳农业基因组所周永锋研究员为该文章的通讯作者,都柏林大学联培博士生王旭、基因组所博士后刘众杰为该文章的共同第一作者,基因组所博后张帆、王怡雯、肖****华,博士生苏颖、硕士生曹硕、侯婷等周永锋团队成员参与了此研究,新疆农业科学院园艺作物研究所张付春研究员、伍新宇研究员、钟海霞副研究员,西北农林科技大学园艺学院刘国甜副教授对这项研究提出了宝贵的意见。该研究获得了国家重点研发计划、国家优秀青年科学基金(海外)、国家自然科学基金、新疆农业科技革新稳定支持、中央政府引导地方科技发展专项资金项目等项目的支持。
来源:园艺研究
Github:
https://github.com/zhouyflab/Polygenic_Basis_Seedless_Grapes
本文来自博客园,作者:生物信息与育种,转载请注明原文链接:https://www.cnblogs.com/miyuanbiotech/p/18403017。若要及时了解动态信息,请关注同名微信公众号:生物信息与育种。

浙公网安备 33010602011771号