单细胞测序与分子育种
植物细胞具有异质性,同一基因的表达量在同一组织的不同细胞类型中可能不同,当我们挖掘胁迫响应基因或发育相关基因时,如果利用传统的转录组测序(Bulk RNA-seq)策略去检测基因的表达模式,一些细胞类型特异性基因的表达信号将会被掩盖,也使我们很难从细胞水平检测出最先响应的因子,以及探究逆境或发育信号是如何在细胞间传递的。
为了克服上述挑战,单细胞转录组测序技术(single cell RNA-seq,scRNA-seq)应运而生。与传统的大量细胞测序不同,单细胞测序技术可捕捉到每个细胞的基因表达谱,可辅助我们深入挖掘植物细胞不同发育命运的分子基础,以及细胞与细胞之间的通讯,解析植物应对逆境或发育信号的响应机制。
单细胞技术在2018年被Science评为十大科学突破之首,2019年Nature Methods将单细胞多组学技术评为“年度技术”,自此受到越来越多研究人员的关注。单细胞技术能够在基因转录、翻译、蛋白和代谢等多方面提供单细胞分辨率的信息,并且通过与其他组学技术相结合,为研究人员深入理解生物分子机制提供洞见。相比单细胞技术应用在动物肿瘤、发育、神经等领域研究的突飞猛进,植物领域的单细胞研究文章也已超过百余篇。
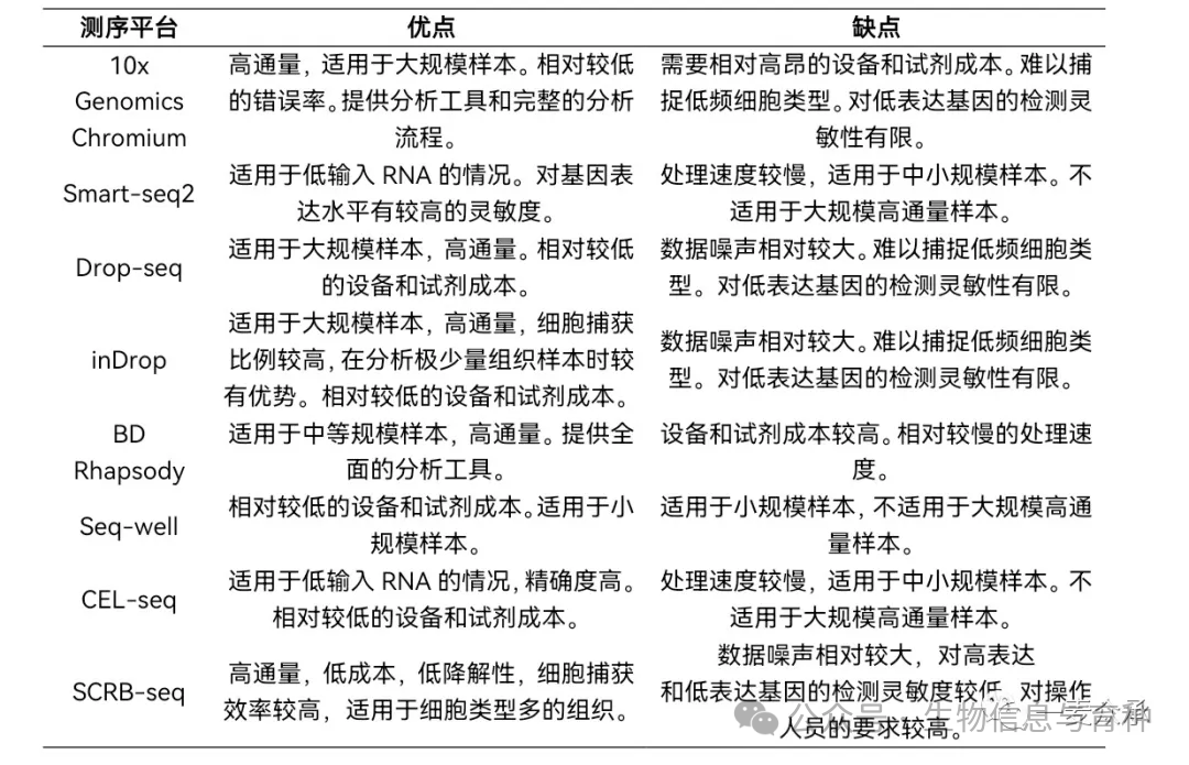
单细胞测序平台
(来源一麦众承)
国内于2019年在Molecular Plant上发表了第一篇植物单细胞研究文章,解析了拟南芥根尖的细胞亚群组成和分化轨迹,为以后的植物内部的平衡性研究、环境胁迫和分子育种研究探明了道路。
分子育种方面,美国冷泉港实验室的 David Jackson 课题组选取5-10mm大小的玉米穗,利用单细胞转录组序技术,鉴定出12个细胞类群,进一步利用单细胞测序数据的定向GWAS分析,鉴定到了调控玉米产量的候选基因。通过三种分析方法深入挖掘出了与玉米穗宽、穗长、穗行数等重要产量性状相关的候选基因,为玉米的性状改良和育种提供了重要的基础数据的支持。华中农大鄢文豪团队2023年绘制小麦单细胞图谱,探索了一套高效分离小麦细胞核的技术方法(Zhang et al., 2023),以及分析不同细胞类型中亚基因组同源基因表达模式和构建细胞类型特异性调控网络的方法(https://github.com/hcph/wheat_singlecellAtlas),希望能助力小麦优异分子资源的挖掘,助力小麦重要性状的遗传改良。
玉米单细胞文章
(来源贝瑞基因)
农作物的性状改良和育种推广很大程度上依赖于性状调控基因的鉴定和挖掘,单细胞测序技术除帮助我们精细化绘制细胞图谱,还可以整合转录因子的调控网络,预测基因功能,进一步深入挖掘性状调控基因,为植物育种提供新的技术手段。目前在农作物育种上主要还是停留在前期基础研究阶段,受限于技术和价格,但可以预见的是未来育种的方向。
本文来自博客园,作者:生物信息与育种,转载请注明原文链接:https://www.cnblogs.com/miyuanbiotech/p/18402898。若要及时了解动态信息,请关注同名微信公众号:生物信息与育种。

浙公网安备 33010602011771号