一文概括500kHz 电流感应放大器INA193AIDBVR / LT3580IMS8E 2A DC/DC 转换器 / TPS561208DDCR 1A 同步降压转换器
INA193AIDBVR是一款 -16V 至 80V、500kHz 电流感应放大器。以下是其核心特性:
宽共模电压范围:
-16V 至 +80V
低误差:3.0%(整个温度范围内的最大值)
带宽:高达 500kHz
三种传递函数:20V/V、50V/V 和 100V/V
静态电流:900µA(最大值)
完整的电流感测解决方案
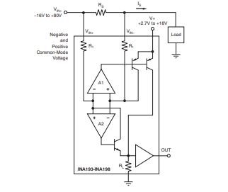
INA193AIDBVR是电压输出分流监测计,能够在 -16V 至 +80V 范围内的共模电压下感测分流器两端的压降,与 INA19x 电源电压无关。这些器件均提供三种输出电压级别:20V/V、50V/V 和 100V/V。500kHz 带宽方便用于电流控制回路。
INA193AIDBVR器件由 2.7V 至 18V 的单电源供电,最大供电电流为 900μA。该器件在 -40°C 至 +125°C 的扩展运行温度范围内额定运行,并且采用节省空间的 SOT-23 封装。
典型应用
焊接设备
笔记本电脑
手机
电信设备
汽车用
电源管理
电池充电器

LT3580IMS8E 是具有 2A 开关、软起动和同步功能的升压/负输出 DC/DC 转换器。具有以下主要特点:
2A 内部电源开关
可调开关频率
用单个反馈电阻器设定 VOUT
可同步至外部时钟
高增益 SHDN 引脚可接受缓慢变化的输入信号
宽输入电压范围:2.5V 至 32V
低 VCESAT 开关:在 1.5A 时为 300mV (典型值)
集成软起动功能
可以容易地配置成一个升压或负输出转换器
可由用户进行配置的欠压闭锁 (UVLO)
8 引脚 MSOP 封装
LT3580IMS8E 是一款 PWM DC/DC 转换器,包含一个内部 2A、42V 开关。可以通过配置使 LT3580IMS8E 成为一个升压、SEPIC 或负输出转换器。由于能够从一个 5V 输入产生 12V/550mA 或 -12V/350mA 输出,因而使得 LT3580 成为许多局部电源设计的理想选择。
LT3580IMS8E 具有一个可调的振荡器,由一个连接在 RT 引脚和地之间的电阻器来设定。此外,也可使 LT3580 与一个外部时钟同步。该器件的自由运行或同步开关频率范围可以设定在 200kHz 至 2.5MHz 之间。
LT3580IMS8E 还具有创新的 SHDN 引脚电路,因而可接受缓慢变化的输入信号,并提供了一种可调的欠压闭锁功能。
应用场景
VFD 偏置电源
TFT-LCD 偏置电源
GPS 接收机
DSL 调制解调器
局部电源
TPS561208DDCR是4.5V 至 17V 输入、1A 输出、同步降压转换器。具有以下主要特性:
集成了 84mΩ FET
{1}D-CAP2{2} 模式控制,用于快速瞬态响应
输入电压范围:4.5V 至 17V
输出电压范围:0.76V 至 7V
脉冲跳跃模式 (TPS561201) 或持续电流模式 (TPS561208)
580kHz 开关频率
低关断电流(低于 10µA)
2% 反馈电压精度 (25°C)
从预偏置输出电压启动
逐周期过流限制
断续模式过流保护
非锁存欠压保护 (UVP) 和热关断 (TSD) 保护
固定软启动:1.0ms
说明
TPS561208DDCR是采用 SOT-23 封装的简单易用型 1A 同步降压转换器。此器件被优化为使用尽可能少的外部组件即可运行,并且可以实现低待机电流。
这些开关模式电源 (SMPS) 器件采用 D-CAP2 模式控制,从而提供快速瞬态响应,并且在无需外部补偿组件的情况下支持专用聚合物等低等效串联电阻 (ESR) 输出电容器以及超低 ESR 陶瓷电容器。
TPS561208DDCR可提供 6 引脚 1.6 × 2.9 (mm) SOT (DDC) 封装,额定结温范围为 –40°C 至 125°C。
应用领域
• 数字电视电源
• 高清蓝光™光盘播放器
• 网络家庭终端设备
• 数字机顶盒 (STB)
• 监控


浙公网安备 33010602011771号