零代码平台在大型企业的进化之路

文/明道云深圳 POD Leader 兰倚
零代码系统能够解决我们复杂的软件实现需求吗?
——来自多个明道云用户的提问
自明道云零代码产品发布以来,累计服务了数十家大型企业,并且有上百家集团型公司或行业标杆公司处在明道云的产品POC阶段,我们在过去几年的大客户服务过程中,深入地参与到了他们的IT建设中,他们有极具行业特色的需求,也有非常多的共通之处,我们总结出了很多未来企业可能在零代码实践中会碰到的一些问题,希望可以给大家一些帮助,也希望大家能够放下成见,坦诚交流,更希望可以大胆一点,尝试用零代码来解决实际的业务场景需求。
明道云零代码平台在大型企业的进化路径

从非核心业务的边缘需求接入
明道云在大部分中小企业中是作为核心的管理系统来使用的,甚至在有些规模的企业中也做到了使用明道云来搭建全业务链管理系统。但是在大型企业的产品能力验证过程中一般不会这么激进,一方面牵涉的人员太多,在还不熟悉产品的情况下贸然大范围接入,会提高用户的教育成本和不必要的人力投入。
所以我们在第一阶段,往往提供的是1至2个月的免费POC服务,在这个过程中,双方会就一个具体的需求场景进行产品验证,这类场景一般都是支撑部门的需求,之前由于投入产出比不高所以没有建设。
当然有些企业跳过了这个阶段,因为明道云在解决这类需求的时候,可能一两天就完成了从需求整理到上线的使用的的过程,得益于我们把之前企业中后台管理系统中大量的重复代码抽象成了我们产品内的控件,百倍级别地提高了开发和部署的效率。本质上,支撑部门的需求和核心部门的需求,在难度上没有太大的区别,只是之前的IT建设优先级比较低,在经过验证后,企业很乐意继续往更加核心的板块开始推行使用零代码来建设。
当然在边缘支撑部门,我们同样也提供标准化的教培服务,让业务人员自己搭建自己的管理系统,IT部门作为技术支持。2019年,佛山地铁集团开始和明道云进行合作,内部成立了零代码实验室,让业务部门的人员自己搭建管理类系统。目前已经产生了上百个管理系统,这些管理系统有着很高的质量,有些甚至已经到了商用的级别。所以永远不要低估业务人员在这个领域的学习能力,因为他们有着对自己业务的深刻理解,当掌握了工具后,可能比传统IT人员做出来的系统更加得心应手。
尝试非核心业务流程的核心需求
当企业在POC阶段以及接下来的大范围边缘需求接入后,会在很多使用场景开始形成应用群,解决之前大量的边缘IT需求。这些产生的应用群在使用体验慢慢优化后,很容易依托于明道云系统内部数据共通的能力,慢慢整合成一个核心的整体。这些进化有些存在于某个部门中,有些甚至直接进化成了一个分公司或者子公司的核心管理系统,这是原生代码开发的系统很难做到的。
之前这类的需求一般通过混合的方式进行解决,即一部分通过公司整体的BPM,一部分定制开发,一部分又采购已有的外部商业产品。虽然有些也提供了SSO集成,但是往往新加入一个系统又做一次,并且有时还做不到流畅顺滑地跳转。我们在历史的大客户服务过程中,在一个企业内整理出了几百套不同的管理系统,这些是经过几十年发展沉淀而来的,有些系统最后只有一两个表单在使用,其余的大部分功能都废弃了,而且随着人员的调动,维护和使用都很艰难。
明道云的产品很好的解决了这个问题,表单和表单之间、应用和应用之间使用的时候都可以分配权限,精确地隔离使用者,在需求变更或者业务变更时,又可以快速地调整。几十甚至上百个应用也可以无缝进行数据对接和互相调用。同时在同一个平台上使用,教育成本更低,用户体验也更加友好。
有些企业在这个阶段把明道云与核心的BPM系统完成集成,开始准备往核心的需求进化。明道云这在两年服务了数个省市级的通讯运营商(移动、联通、电信为主),他们一般组织结构复杂,使用人员众多,有些是省、市范围内最强的IT开发团队之一,而且经常会参与到很多政府项目当中,在这些合作中,明道云同样有着优秀的表现。
嫁接核心业务的边缘需求
当明道云解决了大部分企业内部的IT需求时,IT部门这个时候可能会陷入“欲罢不能”的状态,明道云开始向核心的业务板块进化。前文也提到过,核心业务和边缘业务,在使用场景或者对系统的能力依赖上,并没有太多的区别,主要是优先级的不同。所以明道云在解决了边缘部门的各类场景需求后,不出意料都会慢慢开始助力核心业务。
核心业务关系到一个企业的命脉,明道云零代码开发的模式在没有经过前两个阶段之时,很难一开始就让企业主放心使用,所以到了这个阶段,明道云才开始介入核心业务,并且从边缘的需求开始入手。比如我们服务的某集团公司,他们的业务依托于数量众多的线下门店,客户体验对于他们来说是重中之重,所以收集客户的意见与投诉,以及后续跟踪,给客户带来良好的用户体验是十分重要的。之前他们有一个庞大的售后部门,但是存在很多问题,例如客诉记录丢失、客诉时间长、客诉质量无法精细化监控的问题。同时客诉部门和其它相关的产品部门、采购部门、物流部门的协同效率低,也导致用户的体验不好。在使用明道云后,该公司短期内就建立了一套完整的客诉管理系统,精确分发权限,很好地解决了各部门的协同问题。同时通过明道云与异构系统数据贯通的能力,嫁接到了核心的订单系统上,大幅度地提高了客户体验。这是明道云的一个典型使用案例,诸如此类的使用场景在很多企业都在发生。
当然,明道云是可以胜任核心的管理系统的,只是在大型企业中,实际的操作会比较困难。目前只有在一些从一开始就使用明道云作为管理系统的大型公司中出现,类似的案例有北京交个朋友数码科技有限公司,也就是老罗和他的朋友们,大家可以点击他们的官网T.TT下方的入口,会发现从选品开始,明道云就开始为老罗的团队提供专业的IT解决方案,提高用户体验,保证选品的质量。
同时,我们也希望能够和您交个朋友,共通探讨零代码平台的发展以及未来。

对核心业务需求的能力补充
在上个阶段,明道云已经接入了核心的业务和管理系统,企业主会思考,包括我们自己也在思考,明道云的能力边界在哪里?如果一个零代码平台说他们什么都可以做,那他一定是在吹牛。尤其是今年,零代码在资本的驱动下,突然就刮起了一阵风,市场上突然冒出了一堆“零代码开发平台”。面对市场的压力,有部分友商开始过度宣传,塑造出无所不能的形象,实在是令人愤怒,很多怀着期待的心情试用零代码的用户,往往就被这种巨大的落差伤害。
明道云的产品定位很清晰,我们也一般会在一开始就告诉企业主,我们是一个专注于企业中后台管理系统的应用开发搭建平台,只做B2B的生意,上文中提到的客诉管理,虽然接触到了C端,但是本质上还是基于B2B2C的需求,对C端只略微触达,B端的使用才是关键。
所以我们有用户提问,明道云可以做一个在线商城吗?可以做一个小程序吗?或者是可以做一个官网吗?这里我们集中解答一下,我们不做这个领域,市场上有大量的零代码建站和建小程序商城的产品,有些也很优质,但是明道云不适用于这类场景。
明道云内快速新增字段和表单,都会自动生成一套API接口,并且会随着应用变更自动变更,始终保持直接可用的状态。基于这个特性有部分客户把明道云作为后端使用,前端自己开发一个网页或者小程序,这类使用场景也是创新性的,明道云的官网就是用这个方式来进行后端维护的。
所以明道云究竟能使用到哪种深度,适用于什么场景,还需要企业主结合自己的业务类型和使用场景综合评估。明道云目前用户量已超百万,产生了数十万个大大小小不同的应用系统,大量用户创新性地使用明道云,我们也期待更多的用户加入产品的体验中,为我们提供更多的产品建议。
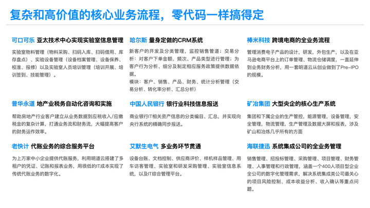
明道云在大中型企业的使用案例

结语
在分享的最后,我想跳出明道云的产品,聊一聊零代码开发这个领域。
零代码开发的概念早在一二十年前已经出现,但是在这几年才开始慢慢地商业规模化,一部分原因是技术催生和云服务的发展,更大的原因是数字化需求越来越多,但是IT成本居高不下,尤其是定制开发的成本。
在大型企业,有些IT专家提出质疑,授权没有调试能力的一般用户来开发软件,是否是个可持续的努力方向。也有专家将无代码开发平台和其他软件开发的潮流相比较,例如第四代编程语言以及快速应用程序开发,这些软件开发方式一开始也被认为会为软件开发带来革命性的进展。
同时随着无代码开发平台的日渐普及,有关其平台信息安全的议题也开始受到关注。有一个常见的看法,认为无代码开发平台更容易出现信息安全上的威胁,因为软件是由非软件专业的企业用户产生。不过也有观点认为平台上的软件,其风险比客户撰写的软件要低,因为会有不同应用程序的使用来确认程序的情形。
无代码开发平台允许平台对用户隐藏所有在后端进行的事务,因此终端客户可以在不影响平台应用程序机能,也不影响资料安全性的情况下,依平台应用程序开发应用。
不管是普通用户开发的应用可用性,还是衍生出来的数据安全、服务延续性、知识产权(明道已获得第一张零代码平台开发出来的应用软件著作证书)等问题,都需要经过市场的检验。
零代码会不会出现像前几年“建中台”、“拆中台”一样的场景,谁都无从得知。作为一个打磨了明道云近十年的团队来说,我们也希望这阵风尽快过去,我们好好做产品,也希望更多的企业与我们建立联系,零代码开发不像建中台那么“重”,回归初心,给业务部门找个工具,解决他们的实际问题,不纠结于有代码还是无代码,何乐而不为呢?

浙公网安备 33010602011771号