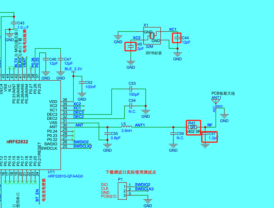
nRF 52810射频信号调试
第一次调试:

C45=C44=22PF,C57=0.4PF,R42=5.6NH
------------------------ 2023.1116
本文来自博客园,作者:merafour,转载请注明原文链接:https://www.cnblogs.com/merafour/p/17836377.html
第一次调试:

C45=C44=22PF,C57=0.4PF,R42=5.6NH
------------------------ 2023.1116
本文来自博客园,作者:merafour,转载请注明原文链接:https://www.cnblogs.com/merafour/p/17836377.html