1、k8s简介
Kubernetes 是一个可移植的、可扩展的开源平台,用于管理容器化的工作负载和服务,可促进声明式配置和自动化。Kubernetes 拥有一个庞大且快速增长的生态系统。Kubernetes 的服务、支持和工具广泛可用。
Kubernetes是一个全新的基于容器技术的分布式领先方案。简称:K8S。它是Google开源的容器集群管理系统,它的设计灵感来自于Google内部的一个叫作Borg的容器管理系统。继承了Google十余年的容器集群使用经验。它为容器化的应用提供了部署运行、资源调度、服务发现和动态伸缩等一些列完整的功能,极大地提高了大规模容器集群管理的便捷性。
kubernetes是一个完备的分布式系统支撑平台。具有完备的集群管理能力,多扩多层次的安全防护和准入机制、多租户应用支撑能力、透明的服务注册和发现机制、內建智能负载均衡器、强大的故障发现和自我修复能力、服务滚动升级和在线扩容能力、可扩展的资源自动调度机制以及多粒度的资源配额管理能力。
在集群管理方面,Kubernetes将集群中的机器划分为一个Master节点和一群工作节点Node,其中,在Master节点运行着集群管理相关的一组进程kube-apiserver、kube-controller-manager和kube-scheduler,这些进程实现了整个集群的资源管理、Pod调度、弹性伸缩、安全控制、系统监控和纠错等管理能力,并且都是全自动完成的。Node作为集群中的工作节点,运行真正的应用程序,在Node上Kubernetes管理的最小运行单元是Pod。Node上运行着Kubernetes的kubelet、kube-proxy服务进程,这些服务进程负责Pod的创建、启动、监控、重启、销毁以及实现软件模式的负载均衡器。
在Kubernetes集群中,它解决了传统IT系统中服务扩容和升级的两大难题。如果今天的软件并不是特别复杂并且需要承载的峰值流量不是特别多,那么后端项目的部署其实也只需要在虚拟机上安装一些简单的依赖,将需要部署的项目编译后运行就可以了。但是随着软件变得越来越复杂,一个完整的后端服务不再是单体服务,而是由多个职责和功能不同的服务组成,服务之间复杂的拓扑关系以及单机已经无法满足的性能需求使得软件的部署和运维工作变得非常复杂,这也就使得部署和运维大型集群变成了非常迫切的需求。
Kubernetes 的出现不仅主宰了容器编排的市场,更改变了过去的运维方式,不仅将开发与运维之间边界变得更加模糊,而且让 DevOps 这一角色变得更加清晰,每一个软件工程师都可以通过 Kubernetes 来定义服务之间的拓扑关系、线上的节点个数、资源使用量并且能够快速实现水平扩容、蓝绿部署等在过去复杂的运维操作。
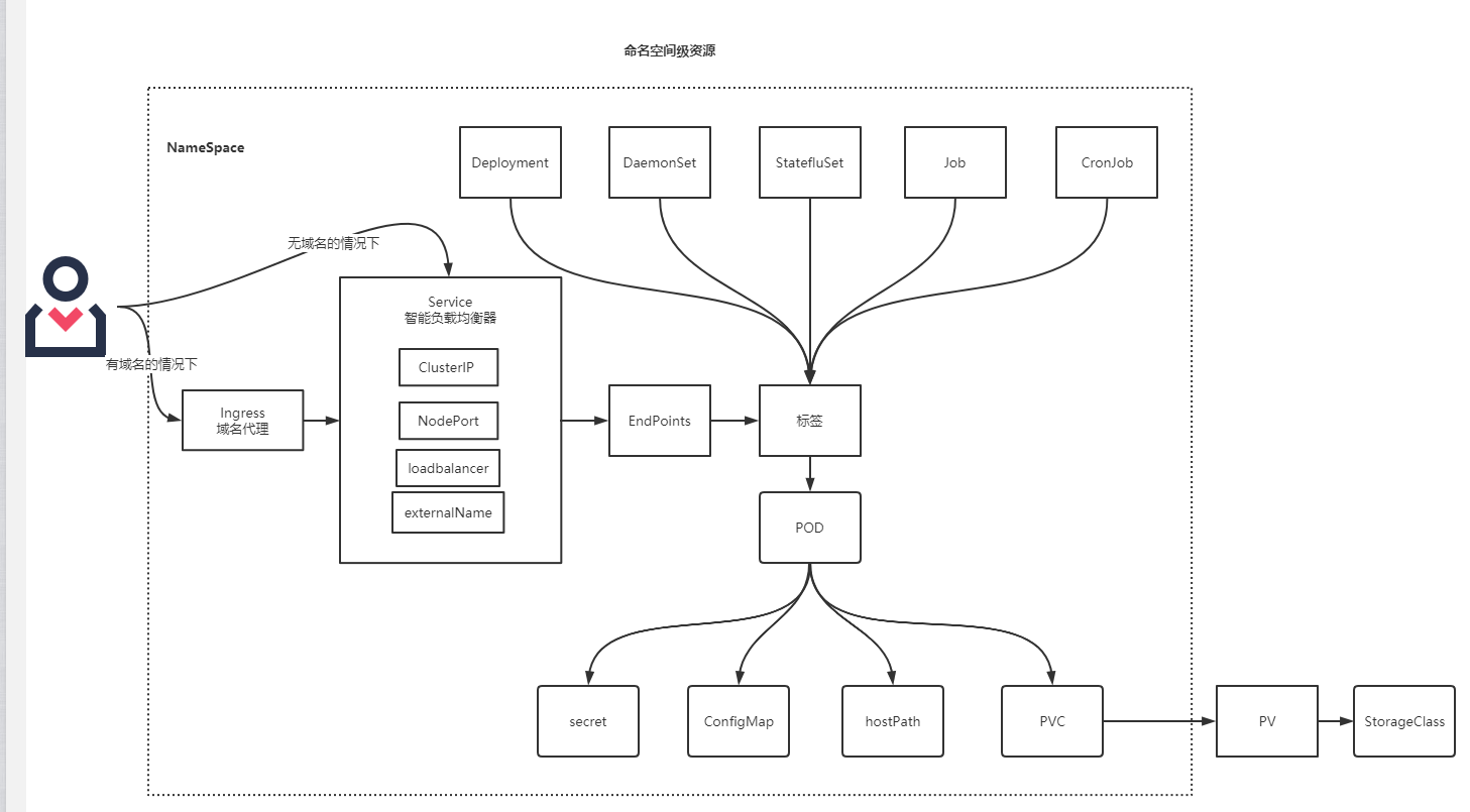
2、k8s组件
在K8S中,分为两种资源。
1、集群级资源
2、命名空间级资源

Master
kube-apiserver
kube-controller-manager
kube-scheduler
kubelet
kube-proxy
CoreDNS
flannel
Worker
flannel
kubelet
kube-proxy
3、kubeadm安装Master
# 1、修改主机名
[root@localhost ~]# hostnamectl set-hostname k8s-master-01
# 2、解析Hostname
[root@localhost ~]# vi /etc/hosts
192.168.11.101 k8s-master-01
# 3、关闭Selinux和防火墙
[root@localhost ~]# setenforce 0
[root@localhost ~]# vi /etc/selinux/config
SELINUX=disabled
[root@localhost ~]# systemctl disable --now firewalld
# 4、升级系统内核
yum localinstall -y kernel-lt*
grub2-set-default 0 && grub2-mkconfig -o /etc/grub2.cfg
grubby --default-kernel
reboot
# 5、关闭swap分区
echo 'KUBELET_EXTRA_ARGS="--fail-swap-on=false"' > /etc/sysconfig/kubelet
# 6、安装IPVS
# 安装IPVS
yum install -y conntrack-tools ipvsadm ipset conntrack libseccomp
# 加载IPVS模块
cat > /etc/sysconfig/modules/ipvs.modules <<EOF
#!/bin/bash
ipvs_modules="ip_vs ip_vs_lc ip_vs_wlc ip_vs_rr ip_vs_wrr ip_vs_lblc ip_vs_lblcr ip_vs_dh ip_vs_sh ip_vs_fo ip_vs_nq ip_vs_sed ip_vs_ftp nf_conntrack"
for kernel_module in \${ipvs_modules}; do
/sbin/modinfo -F filename \${kernel_module} > /dev/null 2>&1
if [ $? -eq 0 ]; then
/sbin/modprobe \${kernel_module}
fi
done
EOF
chmod 755 /etc/sysconfig/modules/ipvs.modules && bash /etc/sysconfig/modules/ipvs.modules && lsmod | grep ip_vs
# 7、设置内核参数
cat > /etc/sysctl.d/k8s.conf << EOF
net.ipv4.ip_forward = 1
net.bridge.bridge-nf-call-iptables = 1
net.bridge.bridge-nf-call-ip6tables = 1
fs.may_detach_mounts = 1
vm.overcommit_memory=1
vm.panic_on_oom=0
fs.inotify.max_user_watches=89100
fs.file-max=52706963
fs.nr_open=52706963
net.ipv4.tcp_keepalive_time = 600
net.ipv4.tcp.keepaliv.probes = 3
net.ipv4.tcp_keepalive_intvl = 15
net.ipv4.tcp.max_tw_buckets = 36000
net.ipv4.tcp_tw_reuse = 1
net.ipv4.tcp.max_orphans = 327680
net.ipv4.tcp_orphan_retries = 3
net.ipv4.tcp_syncookies = 1
net.ipv4.tcp_max_syn_backlog = 16384
net.ipv4.ip_conntrack_max = 65536
net.ipv4.tcp_max_syn_backlog = 16384
net.ipv4.top_timestamps = 0
net.core.somaxconn = 16384
EOF
# 立即生效
sysctl --system
# 8、安装基础软件
yum install wget expect vim net-tools ntp bash-completion ipvsadm ipset jq iptables conntrack sysstat libseccomp -y
# 9、安装docker
yum install -y yum-utils device-mapper-persistent-data lvm2
yum-config-manager --add-repo https://mirrors.aliyun.com/docker-ce/linux/centos/docker-ce.repo
yum install docker-ce-19.03.9 -y
sudo mkdir -p /etc/docker
sudo tee /etc/docker/daemon.json <<-'EOF'
{
"registry-mirrors": ["https://8mh75mhz.mirror.aliyuncs.com"]
}
EOF
sudo systemctl daemon-reload ; systemctl restart docker;systemctl enable --now docker.service
# 10、安装k8s
cat <<EOF > /etc/yum.repos.d/kubernetes.repo
[kubernetes]
name=Kubernetes
baseurl=https://mirrors.aliyun.com/kubernetes/yum/repos/kubernetes-el7-x86_64/
enabled=1
gpgcheck=1
repo_gpgcheck=1
gpgkey=https://mirrors.aliyun.com/kubernetes/yum/doc/yum-key.gpg https://mirrors.aliyun.com/kubernetes/yum/doc/rpm-package-key.gpg
EOF
yum install -y kubelet-1.21.3 kubeadm-1.21.3 kubectl-1.21.3
systemctl enable kubelet && systemctl start kubelet
# 11、初始化k8s
kubeadm init \
--image-repository=registry.cn-hangzhou.aliyuncs.com/k8sos \
--kubernetes-version=v1.21.3 \
--service-cidr=10.96.0.0/12 \
--pod-network-cidr=10.244.0.0/16
--image-repository : 下载镜像的仓库
--kubernetes-version : 指定安装k8s的版本
--service-cidr : 指定k8s service的网段
--pod-network-cidr :指定Pod的网段
# 11.1、配置kubernetes用户信息
mkdir -p $HOME/.kube
sudo cp -i /etc/kubernetes/admin.conf $HOME/.kube/config
sudo chown $(id -u):$(id -g) $HOME/.kube/config
# 12、安装网络插件
[root@k8s-master-01 ~]# vim kube-flannel.yaml
---
apiVersion: policy/v1beta1
kind: PodSecurityPolicy
metadata:
name: psp.flannel.unprivileged
annotations:
seccomp.security.alpha.kubernetes.io/allowedProfileNames: docker/default
seccomp.security.alpha.kubernetes.io/defaultProfileName: docker/default
apparmor.security.beta.kubernetes.io/allowedProfileNames: runtime/default
apparmor.security.beta.kubernetes.io/defaultProfileName: runtime/default
spec:
privileged: false
volumes:
- configMap
- secret
- emptyDir
- hostPath
allowedHostPaths:
- pathPrefix: "/etc/cni/net.d"
- pathPrefix: "/etc/kube-flannel"
- pathPrefix: "/run/flannel"
readOnlyRootFilesystem: false
# Users and groups
runAsUser:
rule: RunAsAny
supplementalGroups:
rule: RunAsAny
fsGroup:
rule: RunAsAny
# Privilege Escalation
allowPrivilegeEscalation: false
defaultAllowPrivilegeEscalation: false
# Capabilities
allowedCapabilities: ['NET_ADMIN', 'NET_RAW']
defaultAddCapabilities: []
requiredDropCapabilities: []
# Host namespaces
hostPID: false
hostIPC: false
hostNetwork: true
hostPorts:
- min: 0
max: 65535
# SELinux
seLinux:
# SELinux is unused in CaaSP
rule: 'RunAsAny'
---
kind: ClusterRole
apiVersion: rbac.authorization.k8s.io/v1
metadata:
name: flannel
rules:
- apiGroups: ['extensions']
resources: ['podsecuritypolicies']
verbs: ['use']
resourceNames: ['psp.flannel.unprivileged']
- apiGroups:
- ""
resources:
- pods
verbs:
- get
- apiGroups:
- ""
resources:
- nodes
verbs:
- list
- watch
- apiGroups:
- ""
resources:
- nodes/status
verbs:
- patch
---
kind: ClusterRoleBinding
apiVersion: rbac.authorization.k8s.io/v1
metadata:
name: flannel
roleRef:
apiGroup: rbac.authorization.k8s.io
kind: ClusterRole
name: flannel
subjects:
- kind: ServiceAccount
name: flannel
namespace: kube-system
---
apiVersion: v1
kind: ServiceAccount
metadata:
name: flannel
namespace: kube-system
---
kind: ConfigMap
apiVersion: v1
metadata:
name: kube-flannel-cfg
namespace: kube-system
labels:
tier: node
app: flannel
data:
cni-conf.json: |
{
"name": "cbr0",
"cniVersion": "0.3.1",
"plugins": [
{
"type": "flannel",
"delegate": {
"hairpinMode": true,
"isDefaultGateway": true
}
},
{
"type": "portmap",
"capabilities": {
"portMappings": true
}
}
]
}
net-conf.json: |
{
"Network": "10.244.0.0/16",
"Backend": {
"Type": "vxlan"
}
}
---
apiVersion: apps/v1
kind: DaemonSet
metadata:
name: kube-flannel-ds
namespace: kube-system
labels:
tier: node
app: flannel
spec:
selector:
matchLabels:
app: flannel
template:
metadata:
labels:
tier: node
app: flannel
spec:
affinity:
nodeAffinity:
requiredDuringSchedulingIgnoredDuringExecution:
nodeSelectorTerms:
- matchExpressions:
- key: kubernetes.io/os
operator: In
values:
- linux
hostNetwork: true
priorityClassName: system-node-critical
tolerations:
- operator: Exists
effect: NoSchedule
serviceAccountName: flannel
initContainers:
- name: install-cni-plugin
image: rancher/mirrored-flannelcni-flannel-cni-plugin:v1.0.0
command:
- cp
args:
- -f
- /flannel
- /opt/cni/bin/flannel
volumeMounts:
- name: cni-plugin
mountPath: /opt/cni/bin
- name: install-cni
image: quay.io/coreos/flannel:v0.15.1
command:
- cp
args:
- -f
- /etc/kube-flannel/cni-conf.json
- /etc/cni/net.d/10-flannel.conflist
volumeMounts:
- name: cni
mountPath: /etc/cni/net.d
- name: flannel-cfg
mountPath: /etc/kube-flannel/
containers:
- name: kube-flannel
image: quay.io/coreos/flannel:v0.15.1
command:
- /opt/bin/flanneld
args:
- --ip-masq
- --kube-subnet-mgr
resources:
requests:
cpu: "100m"
memory: "50Mi"
limits:
cpu: "100m"
memory: "50Mi"
securityContext:
privileged: false
capabilities:
add: ["NET_ADMIN", "NET_RAW"]
env:
- name: POD_NAME
valueFrom:
fieldRef:
fieldPath: metadata.name
- name: POD_NAMESPACE
valueFrom:
fieldRef:
fieldPath: metadata.namespace
volumeMounts:
- name: run
mountPath: /run/flannel
- name: flannel-cfg
mountPath: /etc/kube-flannel/
volumes:
- name: run
hostPath:
path: /run/flannel
- name: cni-plugin
hostPath:
path: /opt/cni/bin
- name: cni
hostPath:
path: /etc/cni/net.d
- name: flannel-cfg
configMap:
name: kube-flannel-cfg
[root@localhost ~]# kubectl apply -f kube-flannel.yaml
# 13、测试
[root@k8s-master-01 ~]# kubectl run -it --rm test --image=busybox:1.28.3
4、kubeadm安装worker节点
1、修改主机名
[root@localhost ~]# hostnamectl set-hostname k8s-node-01
2、解析Hostname
[root@localhost ~]# vi /etc/hosts
192.168.11.101 k8s-master-01
192.168.11.104 k8s-node-01
3、关闭Selinux和防火墙
[root@localhost ~]# setenforce 0
[root@localhost ~]# vi /etc/selinux/config
SELINUX=disabled
[root@localhost ~]# systemctl disable --now firewalld
4、升级系统内核
yum localinstall -y kernel-lt*
grub2-set-default 0 && grub2-mkconfig -o /etc/grub2.cfg
grubby --default-kernel
reboot
5、关闭swap分区
echo 'KUBELET_EXTRA_ARGS="--fail-swap-on=false"' > /etc/sysconfig/kubelet
6、安装IPVS
# 安装IPVS
yum install -y conntrack-tools ipvsadm ipset conntrack libseccomp
# 加载IPVS模块
cat > /etc/sysconfig/modules/ipvs.modules <<EOF
#!/bin/bash
ipvs_modules="ip_vs ip_vs_lc ip_vs_wlc ip_vs_rr ip_vs_wrr ip_vs_lblc ip_vs_lblcr ip_vs_dh ip_vs_sh ip_vs_fo ip_vs_nq ip_vs_sed ip_vs_ftp nf_conntrack"
for kernel_module in \${ipvs_modules}; do
/sbin/modinfo -F filename \${kernel_module} > /dev/null 2>&1
if [ $? -eq 0 ]; then
/sbin/modprobe \${kernel_module}
fi
done
EOF
chmod 755 /etc/sysconfig/modules/ipvs.modules && bash /etc/sysconfig/modules/ipvs.modules && lsmod | grep ip_vs
7、设置内核参数
cat > /etc/sysctl.d/k8s.conf << EOF
net.ipv4.ip_forward = 1
net.bridge.bridge-nf-call-iptables = 1
net.bridge.bridge-nf-call-ip6tables = 1
fs.may_detach_mounts = 1
vm.overcommit_memory=1
vm.panic_on_oom=0
fs.inotify.max_user_watches=89100
fs.file-max=52706963
fs.nr_open=52706963
net.ipv4.tcp_keepalive_time = 600
net.ipv4.tcp.keepaliv.probes = 3
net.ipv4.tcp_keepalive_intvl = 15
net.ipv4.tcp.max_tw_buckets = 36000
net.ipv4.tcp_tw_reuse = 1
net.ipv4.tcp.max_orphans = 327680
net.ipv4.tcp_orphan_retries = 3
net.ipv4.tcp_syncookies = 1
net.ipv4.tcp_max_syn_backlog = 16384
net.ipv4.ip_conntrack_max = 65536
net.ipv4.tcp_max_syn_backlog = 16384
net.ipv4.top_timestamps = 0
net.core.somaxconn = 16384
EOF
# 立即生效
sysctl --system
8、安装基础软件
yum install wget expect vim net-tools ntp bash-completion ipvsadm ipset jq iptables conntrack sysstat libseccomp -y
9、安装docker
yum install -y yum-utils device-mapper-persistent-data lvm2
yum-config-manager --add-repo https://mirrors.aliyun.com/docker-ce/linux/centos/docker-ce.repo
yum install docker-ce-19.03.9 -y
sudo mkdir -p /etc/docker
sudo tee /etc/docker/daemon.json <<-'EOF'
{
"registry-mirrors": ["https://8mh75mhz.mirror.aliyuncs.com"]
}
EOF
sudo systemctl daemon-reload ; systemctl restart docker;systemctl enable --now docker.service
10、安装k8s
cat <<EOF > /etc/yum.repos.d/kubernetes.repo
[kubernetes]
name=Kubernetes
baseurl=https://mirrors.aliyun.com/kubernetes/yum/repos/kubernetes-el7-x86_64/
enabled=1
gpgcheck=1
repo_gpgcheck=1
gpgkey=https://mirrors.aliyun.com/kubernetes/yum/doc/yum-key.gpg https://mirrors.aliyun.com/kubernetes/yum/doc/rpm-package-key.gpg
EOF
yum install -y kubelet-1.21.3 kubeadm-1.21.3 kubectl-1.21.3
systemctl enable kubelet && systemctl start kubelet
11、加入Master
[root@k8s-node-01 ~]# kubeadm join 192.168.15.101:6443 --token 8so9xj.2p4jxtrjhxy18c8k \
--discovery-token-ca-cert-hash sha256:8ec01e52a9540268568bd9808abd0d57dc920066e185a581dbc15460e86c189c
12、测试集群网络
[root@k8s-master-01 ~]# kubectl run test -it --rm --image=busybox:1.28.3
If you don't see a command prompt, try pressing enter.
/ # nslookup kubernetes
Server: 10.96.0.10
Address 1: 10.96.0.10 kube-dns.kube-system.svc.cluster.local
Name: kubernetes
Address 1: 10.96.0.1 kubernetes.default.svc.cluster.local
检查集群状态
# 第一种方式
[root@k8s-master-01 ~]# kubectl get nodes
NAME STATUS ROLES AGE VERSION
k8s-master-01 Ready control-plane,master 11m v1.20.5
k8s-node-01 Ready <none> 3m13s v1.20.5
k8s-node-02 Ready <none> 3m9s v1.20.5
# 第二种方式
[root@k8s-master-01 ~]# kubectl get pods -n kube-system
NAME READY STATUS RESTARTS AGE
coredns-f68b4c98f-mmxkc 1/1 Running 0 11m
coredns-f68b4c98f-nvp6b 1/1 Running 0 11m
etcd-k8s-master-01 1/1 Running 0 11m
kube-apiserver-k8s-master-01 1/1 Running 0 11m
kube-controller-manager-k8s-master-01 1/1 Running 0 11m
kube-flannel-ds-25kk5 1/1 Running 0 4m49s
kube-flannel-ds-9zkkl 1/1 Running 0 3m22s
kube-flannel-ds-sx57n 1/1 Running 0 3m26s
kube-proxy-2gsrl 1/1 Running 0 11m
kube-proxy-jkdbs 1/1 Running 0 3m22s
kube-proxy-wqrc2 1/1 Running 0 3m26s
kube-scheduler-k8s-master-01 1/1 Running 0 11m
# 第三种方式:直接验证集群DNS
[root@k8s-master-01 ~]# kubectl run test -it --rm --image=busybox:1.28.3
If you don't see a command prompt, try pressing enter.
/ # nslookup kubernetes
Server: 10.96.0.10
Address 1: 10.96.0.10 kube-dns.kube-system.svc.cluster.local
Name: kubernetes
Address 1: 10.96.0.1 kubernetes.default.svc.cluster.local
出现的错误
# 出现的错误
# The connection to the server localhost:8080 was refused - did you specify the right host or port?
解决:
k8s节点使用kubectl get pods --all-namespaces报错
[root@node1 ~]# kubectl get pods --all-namespaces
The connection to the server localhost:8080 was refused - did you specify the right host or port
原因
该节点未对kubernetes进行配置
# 解决办法
拷贝master节点的/etc/kubernetes/admin.conf配置文件到/etc/kubernetes/目录下,并执行如下命令
mkdir -p $HOME/.kube
sudo cp -i /etc/kubernetes/admin.conf $HOME/.kube/config
sudo chown $(id -u):$(id -g) $HOME/.kube/config